重庆市人民政府办公厅发布《重庆市鼓励和支持社会资本参与生态保护修复实施方案》,重庆市将建立完善生态保护修复主体公开竞争引入制度。市级有关部门要建立完善生态保护修复主体公开竞争引入制度,将生态保护修复方案、相应的自然资源资产配置方案、各类指标转让及支持政策等一并公开,通过竞争方式确定生态保护修复主体暨自然资源资产使用权人。区县政府应在社会资本取得生态保护修复资格暨自然资源资产使用权后,与其一并签订生态保护修复协议、相关自然资源资产产权合同。
重庆市鼓励和支持社会资本参与生态保护修复实施方案
为贯彻落实《国务院办公厅关于鼓励和支持社会资本参与生态保护修复的意见》(国办发〔2021〕40号)精神,加快推进我市山水林田湖草一体化保护和系统治理,促进生态系统质量整体改善,筑牢长江上游重要生态屏障,结合我市实际,制定本实施方案。
一、总体目标
通过建立完善我市社会资本参与生态保护修复制度体系,激发社会资本参与生态保护修复活力,推动绿水青山向金山银山转变,推进“山水之城·美丽之地”建设。2023—2024年,逐步形成社会资本参与生态保护修复制度体系;到2025年,社会资本参与生态保护修复工作局面全面打开,基本形成“政府主导、政策扶持、社会参与、科学修复、市场运作”的生态保护修复模式,生态保护修复工作取得新成效。
二、主要任务
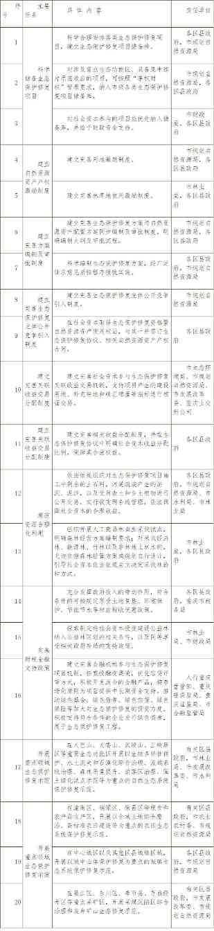
(一)科学储备生态保护修复项目。各区县(自治县)和两江新区、西部科学城重庆高新区、万盛经开区(以下统称区县)、市级有关部门要强化规划引领,按照“项目跟着规划走,资金跟着项目走”的原则,科学合理安排各类生态保护修复项目,建立生态保护修复项目储备库。对涉及重点生态功能区、具备集中连片示范效应的项目,可按照“事权财权”管理要求,纳入市级各类生态保护修复项目储备库。对社会资本参与的项目应优先纳入储备库,并给予财政资金支持。(责任单位:各区县政府,市规划自然资源局、市财政局)
(二)建立自然资源资产产权激励制度。市级有关部门要立足职能职责,建立社会资本参与生态保护修复自然资源资产产权激励制度。各区县要鼓励农村集体经济组织将修复后的集体农用地经营权依法流转给生态保护修复主体;对修复后符合规划的集体建设用地,按照国家统一部署纳入农村集体经营性建设用地入市范围。市规划自然资源局要建立完善用地激励制度,对参与集中连片生态保护修复项目,并达到预期目标的社会投资主体,允许依法依规取得一定份额的建设用地使用权,用于旅游、康养、体育、设施农业等生态产业开发,其中生态保护修复规模达到100公顷及以上的,可配置修复面积3%(最多不超过10公顷)的建设用地使用权;生态保护修复规模在100公顷以下的,可配置修复面积5%(最多不超过3公顷)的建设用地使用权。市林业局要建立完善林草地使用激励制度,对社会资本参与以林草地修复为主的项目,在符合功能定位且不破坏生态功能的前提下,允许利用不超过3%的修复面积,从事生态产业开发。(责任单位:市规划自然资源局、市林业局,各区县政府)
(三)建立完善方案编制及审批制度。市规划自然资源局要牵头建立完善生态保护修复方案与自然资源资产配置方案同步编制及审批制度,明确编制大纲及审批流程。区县政府要组织相关部门科学编制生态保护修复方案,根据工程需要,将生态保护修复项目区域内各类空间用地规模、结构、布局和时序纳入方案(涉及永久基本农田的,不得改变用途或调整位置),经广泛征求意见后按程序报批实施。涉及农用地转用等审批的,要按程序及时办理审批手续。(责任单位:市规划自然资源局,各区县政府)
(四)建立完善生态保护修复主体公开竞争引入制度。市级有关部门要建立完善生态保护修复主体公开竞争引入制度,将生态保护修复方案、相应的自然资源资产配置方案、各类指标转让及支持政策等一并公开,通过竞争方式确定生态保护修复主体暨自然资源资产使用权人。区县政府应在社会资本取得生态保护修复资格暨自然资源资产使用权后,与其一并签订生态保护修复协议、相关自然资源资产产权合同。(责任单位:各区县政府,市规划自然资源局、市林业局)

(五)建立完善关联收益交易分配制度。市级有关部门要建立完善社会资本参与生态保护修复关联收益交易机制,支持项目产生的建设用地、补充耕地和碳汇增量等指标进行核证交易。各区县要建立完善相关收益分配制度,并在生态保护修复协议中明确社会资本收益分配比例,保障其合法权益。(责任单位:市生态环境局、市规划自然资源局、市发展改革委、重庆土交所公司,各区县政府)
(六)规范资源合理化利用。生态保护修复项目施工中新产生或项目区遗留的土石料,河道疏浚产生的淤泥、泥沙,以及优质表土和乡土植物,可无偿用于本项目;确有剩余的,区县政府要依法依规组织进行公开交易,实行收支两条线管理,依法保障社会资本的合理收益。市林业局要组织开展人工商品林自主采伐试点,明确森林经营方案编制要求;对采伐经济林、能源林、竹林以及非林地上林木的,允许依据森林经营方案或规划自行设计,引导社会资本依法依规自主决定采伐林龄和方式。(责任单位:市规划自然资源局、市水利局、市林业局,各区县政府)
(七)完善财税金融支持政策。各区县要充分发挥政府投入的带动作用,符合条件的可按规定享受土地复垦、环境保护、节能节水等相应税收优惠政策。市林业局要探索制定将社会资本投资建设公益林纳入公益林区划的相关条件,以及同等享受相关政府补助的支持政策。在不新增地方政府隐性债务的前提下,建立完善金融机构参与生态保护修复项目机制,拓宽投融资渠道,优化信贷评审方式,积极开发适合的金融产品,按市场化原则为项目提供中长期资金支持。推动绿色基金、绿色债券、绿色信贷、绿色保险等加大对生态保护修复的投资力度。积极支持符合条件的企业发行绿色债券,用于生态保护修复工程。(责任单位:各区县政府,市财政局、市林业局、重庆市税务局、人行重庆营管部、重庆银保监局、重庆证监局、市金融监管局)
(八)开展重点领域生态保护修复示范。各区县要依据市级相关规划,在大巴山、大娄山、武陵山、三峡库区等重要生态功能区开展以生物多样性保护、水土流失和石漠化综合治理、流域系统治理、森林质量提升、消落区治理、国土绿化试点示范等为重点的自然生态系统保护修复示范;在潼南区、铜梁区、荣昌区等粮食和农产品主产区,开展以全域土地综合整治、高标准农田建设等为重点的农田生态系统保护修复示范;在中心城区以及其他区县城镇区域,开展以城中山体保护修复为重点的城镇生态系统保护修复示范;在綦江区、永川区、奉节县、万盛经开区等重点采矿区,开展采煤沉陷区综合治理和废弃矿山生态修复示范。(责任单位:各区县政府,市发展改革委、市林业局、市水利局、市农业农村委、市规划自然资源局)
三、实施保障
(一)加强组织保障。市级有关部门要按照职责分工强化政策协同,加强沟通协调,加强业务指导和法律法规政策宣传引导,建立健全统筹协调机制。要制定完善相关配套政策措施,细化操作程序,畅通社会资本参与渠道。要将鼓励和支持社会资本参与生态保护修复纳入相关市级专项规划,切实保障社会资本合法权益,增强长期投资信心。
(二)落实主体责任。各区县政府要切实履行主体责任,加强工作统筹,结合本区县经济社会发展实际及本底条件,探索开展社会资本参与生态保护修复项目试点。要将生态保护修复储备项目纳入区县重点招商引资项目清单,加大招商引资力度。有条件的区县要积极运用金融、税收、价格等政策,引导和鼓励更多社会资本投入生态保护修复。
(三)强化监督管理。加强督察和执法,全程全面依法监管,严格规范行为,严格按照经批准的方案实施,坚决杜绝借生态保护修复之名行开发之实等各类违法违规行为。建立信用监管机制,实现跨地区跨部门奖惩联动。畅通维权诉讼渠道,为社会投资主体营造良好的法治环境,维护其合法权益。
附件:重庆市鼓励和支持社会资本参与生态保护修复实施方案主要任务分工
