贵州发布301个重点设备更新和以旧换新项目 总投资超539亿元 贵州省近日发布2024年推动大规模设备更新和消费品以旧换新重点项目清单(第一批),涵盖工业、农业、建筑、交通、教育、文旅、医疗等七大领域,项目总数达301个,总投资539.82亿元。此举旨在通过设备更新带动有效投资,以旧换新激活消费潜力,促... 要闻 2026-02-11 09:00 浏览:582
浙江加强生态环境分区管控实施意见公开征求意见 浙江省生态环境厅发布《关于加强生态环境分区管控的实施意见(征求意见稿)》,旨在健全生态环境源头预防体系,推动高质量发展与高水平保护协同推进。该意见稿通过强化区域生态环境分类管理,明确不同区域的环境管控要求,提升环境治理的精准性和科学性,为全... 要闻 2026-02-11 09:00 浏览:839
工信部公布重点行业能效领跑者企业名单 工业和信息化部近期公示了重点行业能效“领跑者”企业名单,涵盖37个细分领域。该名单依据国家强制性能耗标准和行业能效标杆水平制定,旨在推动工业节能技术应用与能效提升,引导企业向高效低碳方向发展。公示期为2024年5月10日前,企业可反馈意见。 要闻 2026-02-11 09:00 浏览:829
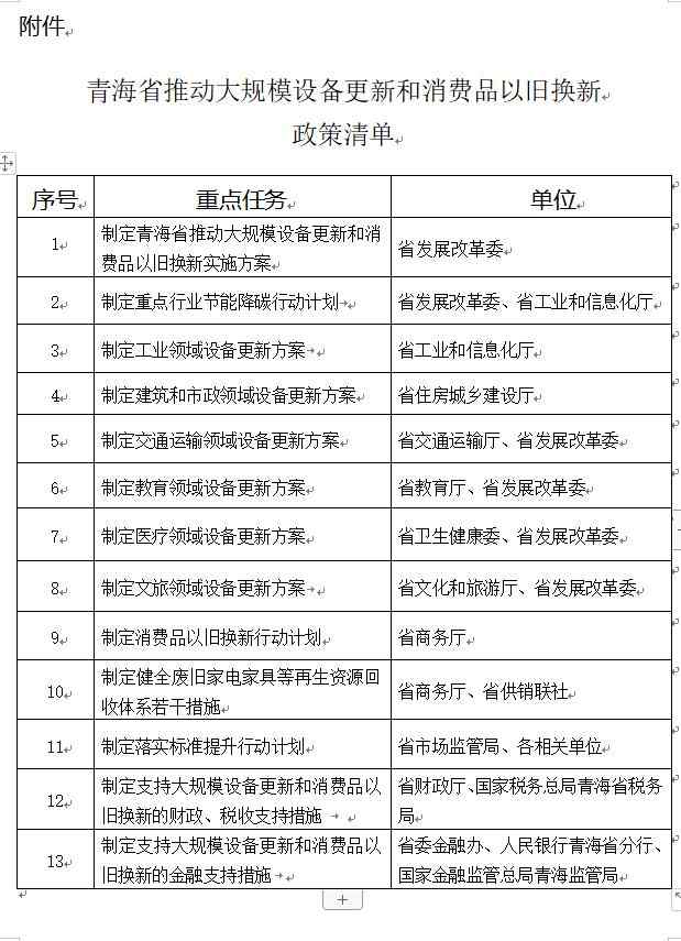
青海推进设备更新和以旧换新促进高质量发展 青海省发布实施方案,推动大规模设备更新和消费品以旧换新,旨在提升产业智能化、绿色化水平,促进节能降碳和资源循环利用。通过重点行业设备升级、建筑市政设施改造和数智赋能,预计到2027年实现设备投资增长25%以上,能效和环保水平显著提升,再生材... 要闻 2026-02-11 09:00 浏览:917
宁夏推动工业设备更新改造助力绿色高质量发展 宁夏回族自治区通过实施绿色装备推广和循环经济发展行动,推动工业领域大规模设备更新改造。方案聚焦8大重点行业,依法淘汰落后设备,更新改造低效装备,推广应用先进设备,全面提升能效和环保水平,助力实现工业绿色化、智能化和高质量发展目标。 要闻 2026-02-11 09:00 浏览:740
应城市居民垃圾处理费征收改革方案公开征求意见 应城市拟对中心城区居民垃圾处理费征收方式进行改革,拟由每月上门征收改为随水费代收,提高征收效率。实施方案主要通过水费平台统一收取,收费标准为4元/户/月,并明确减免和追缴措施。此次改革旨在提升垃圾处理资金保障,推动环保事业发展,现面向社会公... 要闻 2026-02-11 09:00 浏览:856
江西推动设备更新和以旧换新,促进产业升级与绿色发展 江西省出台实施方案,推动大规模设备更新和消费品以旧换新,明确到2027年重点行业设备投资增长25%以上,报废汽车回收量翻倍,二手车交易量提升45%,废旧家电回收增长30%,并加快数字化转型和环保设备升级,助力经济高质量发展和生态环境改善。 要闻 2026-02-11 09:00 浏览:842
国务院推动招标投标市场绿色转型与规范发展 国务院发布《关于创新完善体制机制推动招标投标市场规范健康发展的意见》,强调通过优化制度规则、强化招标人责任、改进评标机制等措施,推动招标投标市场向高效、公平、绿色方向发展。意见鼓励绿色招标采购,建立绿色供应链体系,提升市场透明度与资源配置效... 要闻 2026-02-11 09:00 浏览:592
2024年贵州省检验检测机构监督检查全面启动 贵州省市场监管局等六部门联合部署2024年检验检测机构监督检查工作,重点针对生态环境、建筑建材、食品等高风险领域,通过双随机一公开机制强化监管,严厉打击不实和虚假检验检测行为,推动行业规范发展,维护市场公平竞争环境。 要闻 2026-02-11 09:00 浏览:594
厦门市海绵城市建设管理规定全面解读 厦门市发布海绵城市建设管理规定,旨在构建生态、安全、可持续的城市水循环体系。该规定明确了海绵城市在规划、建设、运行维护及监督管理等方面的职责分工,强调全域推进与因地制宜,推动形成统一的管理机制,助力打造滨海型海绵城市。 要闻 2026-02-11 09:00 浏览:714
酒泉市推进减污降碳协同增效,助力绿色高质量发展 酒泉市通过强化顶层设计与统筹协调,将减污降碳作为源头治理关键,协同推进经济社会发展与生态环境高水平保护,助力碳达峰目标实现。 要闻 2026-02-10 09:01 浏览:575
云南推动设备更新与消费品以旧换新实施方案落地 云南省通过大规模设备更新与消费品以旧换新,目标到2027年实现多领域设备投资显著增长,工业数字化与能效水平全面提升,同时报废汽车、废旧家电回收及二手车交易量大幅增加,推动资源循环利用与产业绿色升级。 要闻 2026-02-10 09:00 浏览:650
四川省落后产能退出情况公布,强化监督严防反弹 四川省已对2023年落后产能退出情况予以公示,并呼吁社会各界加强监督,严防落后产能死灰复燃,确保淘汰工作落到实处。 要闻 2026-02-10 09:00 浏览:509
安徽省水泥熟料与平板玻璃生产线清单公布,产能现状一目了然 安徽省工业和信息化厅最新公示了全省水泥熟料和平板玻璃生产线清单,数据显示当前全省共拥有水泥熟料生产线91条、平板玻璃生产线15条,为行业产能状况提供了清晰依据。 要闻 2026-02-10 09:00 浏览:721
江苏省推动设备更新与消费品以旧换新实施方案解读 江苏省通过设备更新、消费品以旧换新、回收循环利用和标准提升四大行动,力争到2027年实现工业、建筑等多领域设备投资增长30%,推动重点行业先进产能提升与高质量耐用消费品市场扩容,全面提升资源循环利用水平。 要闻 2026-02-10 09:00 浏览:832