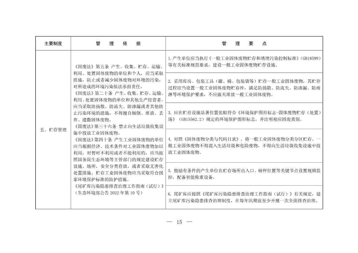
生态环境部公开征求工业固废管理指南意见稿 日期: 2026-03-31 10:15 栏目:要闻 浏览: 7月25日,国家生态环境部公开征求《一般工业固体废物规范化环境管理指南(征求意见稿)》意见,本指南适用于一般工业固体废物产生单位开展一般工业固体废物规范化环境管理。一般工业固体废物收集、贮存、运输、利用、处置单位可参照执行。 标签: 上一篇:江苏省突发环境事件应对办法征求意见稿发布|实用指南 下一篇:伊春市重污染天气应急预案全攻略|应急响应与职责分工 相关推荐 江苏省构建废弃物循环利用体系实施意见解读|政策全攻略 四川省标准提升推动设备更新和消费品以旧换新方案解读 四川省废弃物循环利用体系构建方案发布|政策解读 广西甲烷排放控制方案解读|政策实施全攻略