乐东15-1 CCUS项目压缩机报价差异显著 中国海油乐东15-1平台CCUS示范项目近日公示了二氧化碳往复式压缩机的中标候选人,三家企业报价差异显著。重庆气体压缩机厂以285万元位列第一,远低于中石化和成都展望的报价。此外,多家企业因尺寸不达标未能入围,凸显了项目对设备规格的严格要求... 碳管家 2026-02-11 06:38 浏览:826
上海碳排放配额有偿竞价成交总价达5256万元 上海环境能源交易所公布2021年度碳排放配额有偿竞价发放结果,23家参与企业中有21家成功竞得配额。此次竞价的底价为52.56元/吨,最高申报价达61元/吨,最终统一成交价为52.56元/吨,总成交金额为5256万元。 碳管家 2026-02-11 06:38 浏览:974
陕西省高耗能行业节能降碳方案推动绿色转型 陕西省印发高耗能行业重点领域节能降碳实施方案,明确到2025年重点行业能效基准水平产能全覆盖,标杆水平产能占比达30%。通过加强监测体系、优化金融支持、落实阶梯电价等措施,推动企业节能提效,助力全省实现碳达峰目标。 碳管家 2026-02-11 06:38 浏览:803
黑龙江首笔农业碳排放权质押融资贷款落地双鸭山 黑龙江省首笔农业政策性碳排放权质押融资贷款在双鸭山成功落地,金额达5000万元。该笔贷款的投放标志着农发行在推动农业绿色转型和碳金融创新方面迈出重要一步,助力企业缓解融资压力,支持其可持续发展。截至目前,该企业已累计获得2.5亿元贷款支持,... 碳管家 2026-02-11 06:36 浏览:888
安吉检察创新碳汇评估生态修复更精准 安吉县检察院通过引入碳汇计量方式,创新生态损害赔偿评估机制,使环境修复更加科学精准。在评估中,结合林木胸径、蓄积等数据,计算碳汇损失,推动修复方案与生态价值挂钩,有效解决零星毁坏林木难以量化的问题,为生态环境保护提供了新的实践路径。 碳管家 2026-02-11 06:36 浏览:765
杭州淳安首创县级碳汇管理新模式 杭州市淳安县成立首家县级森林碳汇管理局,推动碳汇管理实现县乡一体化。通过加强碳汇林建设与监测,提升森林碳储量和碳汇能力,促进生态产品价值转化,助力共同富裕。未来将探索碳汇资源多途径变现,打造绿色产业发展新路径。 碳管家 2026-02-11 06:36 浏览:977
云南首批碳减排挂钩贷款落地,助力清洁能源发展 兴业银行昆明分行成功发放云南省首批碳减排挂钩贷款,分别支持华电和大唐集团的清洁能源项目。该模式将贷款利率与项目发电量及碳减排量挂钩,激励企业提升运营效率和减排效果,降低融资成本,实现经济效益与环境效益双赢,推动云南绿色能源发展,助力‘双碳’... 碳管家 2026-02-11 06:36 浏览:562
我国首个区域新型电力系统建设提速 我国西北地区新能源装机和发电量持续增长,预计将成为全网第一大电源,推动我国首个区域新型电力系统建设。随着新能源占比提升,消纳压力增大,需完善电力市场机制,提升系统调节能力。专家指出,应加强跨区域协同和灵活调节手段,以应对高比例新能源带来的挑... 碳管家 2026-02-11 06:36 浏览:917
中汽协解读汽车零碳发展路径:电动化、氢能化与生物质燃料引领转型 中国汽车工业协会指出,电动化、氢能化和生物质燃料是汽车实现零碳发展的关键方向,是达成碳中和目标的根本途径。协会正推动相关标准制定和技术路线研究,呼吁行业统筹转型、多技术路线共存、加快淘汰高排放车辆,并通过政策引导促进低碳产品生产与使用。同时... 碳管家 2026-02-11 06:36 浏览:698
生态环境部推进资源价格机制改革,强化生态与环保成本体现 生态环境部强调要推动资源价格机制改革,使其更好地体现生态损害成本和环境污染代价,引导公众践行绿色低碳生活方式。通过加强科技创新、完善技术支撑体系,提升生态环境治理能力,实现资源节约与环境保护的协同推进,进一步促进减污降碳目标的实现。 碳管家 2026-02-11 06:36 浏览:886
威海推动海洋碳汇纳入国家碳市场,探索蓝碳交易与林业碳汇金融创新 威海市通过制定企业碳达峰行动方案、支持低碳技术创新、开发海洋与林业碳汇项目等措施,推动海洋碳汇纳入国家碳市场交易,并探索蓝碳交易试点与林业碳汇金融创新,以促进经济社会绿色低碳转型。 碳管家 2026-02-10 06:36 浏览:729
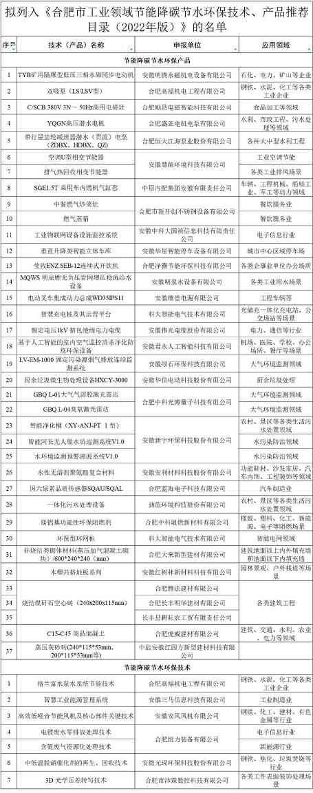
合肥工业节能降碳节水环保技术与产品推荐目录公示 合肥市经信局通过公开征集与专家评审,拟将37款产品和7项技术列入推荐目录,旨在加速工业领域节能降碳、节水环保先进技术与产品的应用普及。 碳管家 2026-02-10 06:36 浏览:954
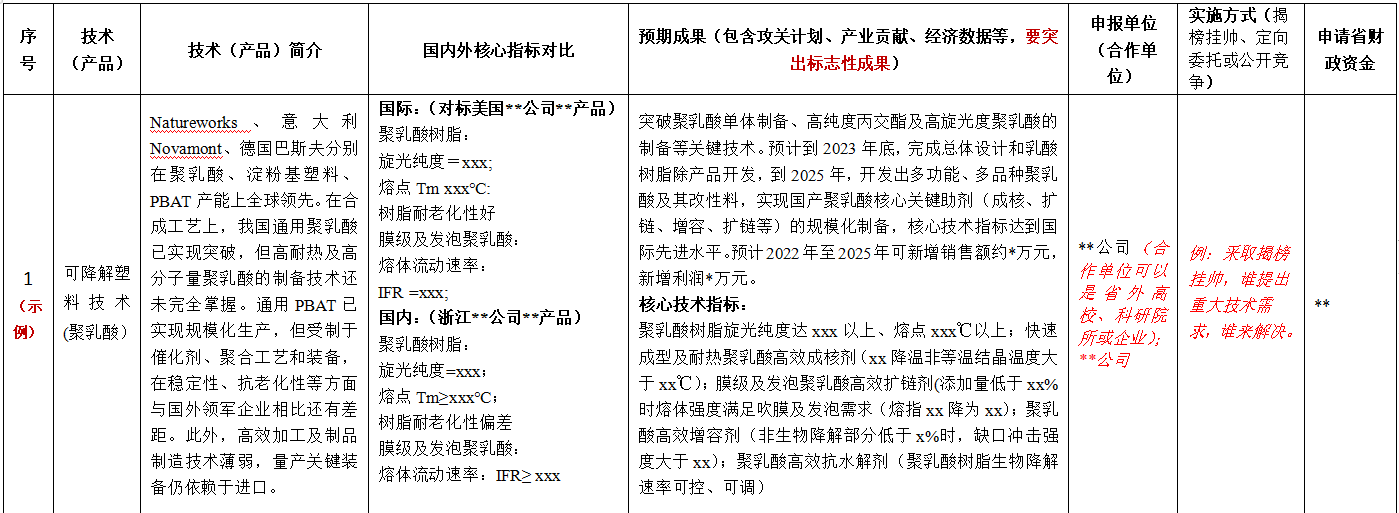
安徽省征集碳达峰碳中和科技项目,聚焦清洁能源与低碳技术攻关 安徽省科技厅面向全省公开征集碳达峰碳中和领域科技项目,重点支持清洁能源、低碳工业、碳捕集利用等关键技术攻关,旨在推动产业绿色转型与高质量发展。 碳管家 2026-02-10 06:36 浏览:697
国内首单科技赋能绿色票据贴现落地,助力中小企业绿色融资 国内首单基于科技和大数据赋能的绿色票据贴现业务已成功落地,通过线上智能识别工具为企业显著降低融资成本。这一创新模式将推动绿色票据市场快速发展,有效解决中小微企业绿色融资难题,促进供应链整体绿色转型。 碳管家 2026-02-10 06:36 浏览:602
新疆兵团碳核查工作有序推进,保障碳市场稳定运行 兵团生态环境局通过组织线上文件评审、协调关键数据检测延期及加强指导服务等措施,有效克服疫情影响,目前重点发电企业碳核查已完成,其他企业线上文审基本结束,保障了碳交易基础工作的有序推进。 碳管家 2026-02-10 06:36 浏览:705