为贯彻落实《中共中央国务院关于完整准确全面贯彻新发展理念做好碳达峰碳中和工作的意见》和《2030年前碳达峰行动方案》有关部署,近日,市场监管总局、国家发展改革委、工业和信息化部、自然资源部、生态环境部、住房城乡建设部、交通运输部、中国气象局、国家林草局等九部门联合发布《建立健全碳达峰碳中和标准计量体系实施方案》(以下简称《实施方案》)。
《实施方案》作为国家碳达峰碳中和“1+N”政策体系的保障方案之一,明确我国碳达峰碳中和标准计量体系工作总体部署,为相关行业、领域、地方和企业开展碳达峰碳中和标准计量体系建设工作起到指导作用。
《实施方案》提出,到2025年,碳达峰碳中和标准计量体系基本建立。到2030年,碳达峰碳中和标准计量体系更加健全。到2060年,技术水平更加先进、管理效能更加突出、服务能力更加高效、引领国际的碳中和标准计量体系全面建成,服务经济社会发展全面绿色转型,有力支撑碳中和目标实现。
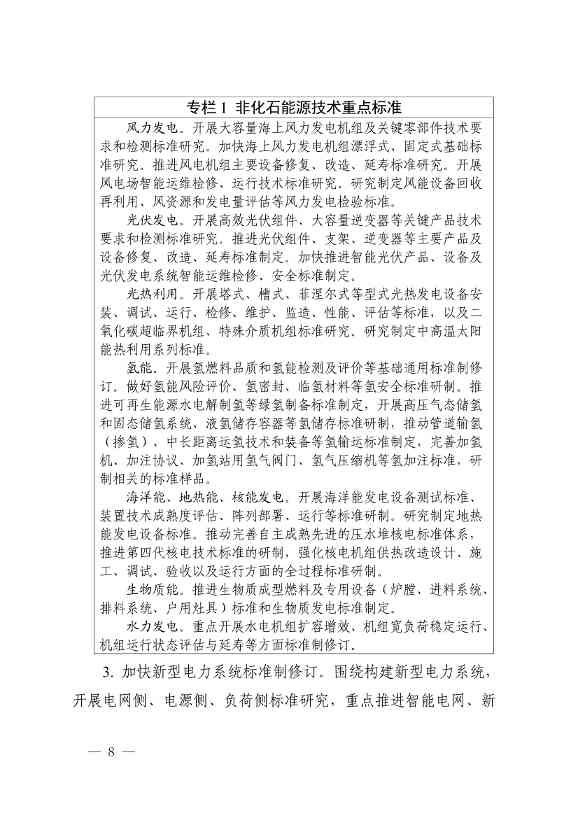
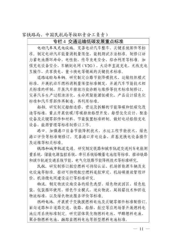
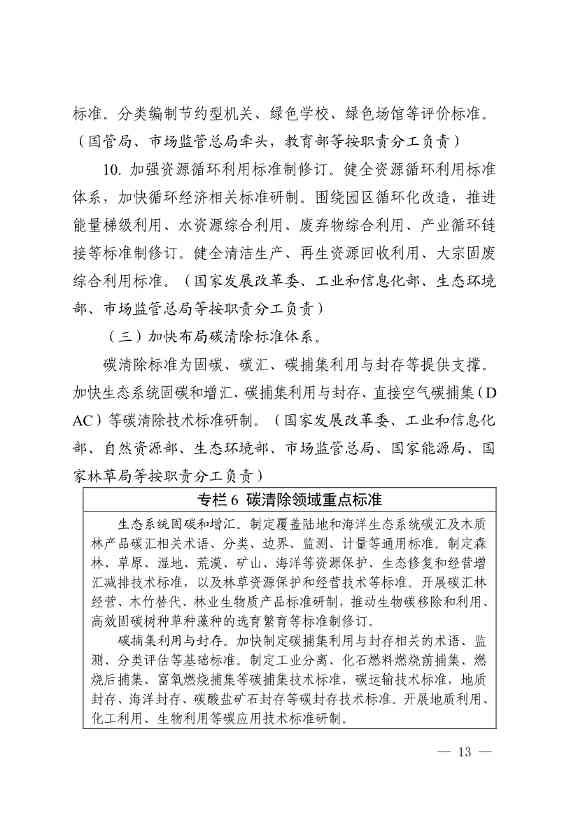
《实施方案》围绕建立完善碳达峰碳中和标准计量体系,提出了完善碳排放基础通用标准体系、加强重点领域碳减排标准体系建设、加快布局碳清除标准体系、健全市场化机制标准体系、完善计量技术体系、加强计量管理体系建设、健全计量服务体系7个方面的24项重点任务,明确了实施碳计量科技创新工程、碳计量基础能力提升工程、碳计量标杆引领工程、碳计量精准服务工程、碳计量国际交流合作工程5项重点工程,开展双碳标准强基行动、百项节能降碳标准提升行动、低碳前沿技术标准引领行动、绿色低碳标准国际合作行动4项重点行动,并对协调推动各项工作落实提出相应要求。
关于印发建立健全碳达峰碳中和标准
计量体系实施方案的通知
教育部、科技部、财政部、农业农村部、商务部、国家卫生健康委、人民银行、国务院国资委、国管局、中科院、工程院、银保监会、证监会、国家能源局、国家铁路局、中国民航局,各省、自治区、直辖市和新疆生产建设兵团市场监管局(厅、委)、发展改革委、工业和信息化主管部门、自然资源主管部门、生态环境厅(局)、住房城乡建设厅(局)、交通运输厅(局、委)、气象局、林业和草原主管部门:
《建立健全碳达峰碳中和标准计量体系实施方案》已经碳达峰碳中和工作领导小组审议通过,现印发给你们,请结合实际认真贯彻落实。
市场监管总局
国家发展改革委
工业和信息化部
自然资源部
生态环境部
住房城乡建设部 交通运输部
中国气象局
国家林草局
2022年10月18日
(此件公开发布)
























