北极星环境修复网获悉,2月23日,郑州市公共资源交易中心发布郑州兰博尔老厂区地块污染土壤和地下水风险管控项目EPC工程总承包中标候选人公示。根据公示,第一中标候选人是中冶南方都市环保工程技术股份有限公司,报价15349.4716万元,第二中标候选人是北京建工环境修复股份有限公司,报价15418.7694万元,第三中标候选人是中化环境科技工程有限公司、天明环境修复有限公司联合体,报价15599.99万元。
该项目于1月21日发布招标公告(详情可见:郑州兰博尔老厂区地块污染土壤和地下水风险管控项目EPC工程总承包招标公告),该项目地块总面积约为15.04万m2,本次项目风险管控对象为地块内的土壤、地下水和异味气体。
招标范围包括郑州兰博尔老厂区地块污染土壤和地下水风险管控项目内的设计、实施方案编制及备案、采购、施工、验收、移交、缺陷修复及保修等涉及的全部内容,除监理、效果评估、长期监测工作由发包人另行委托外,其余为满足政府主管部门效果评估验收通过、中央环保督导名单销号、移出河南省污染地块土壤污染风险管控和修复名录的所有工作均包含在本次承包范围内,工期222日历天。

郑州兰博尔老厂区地块污染土壤和地下水风险管控项目EPC工程总承包中标候选人公示
本项目郑州兰博尔老厂区地块污染土壤和地下水风险管控项目EPC工程总承包(标段编号:23-GC-0033-01)于2023年02月21日在郑州市公共资源交易中心进行开标(评标),经评标委员会评审,现将该项目的中标候选人(评标结果)情况公示如下:
一、中标候选人
1.1中标候选人排序基本情况

1.2中标候选人项目管理人员情况

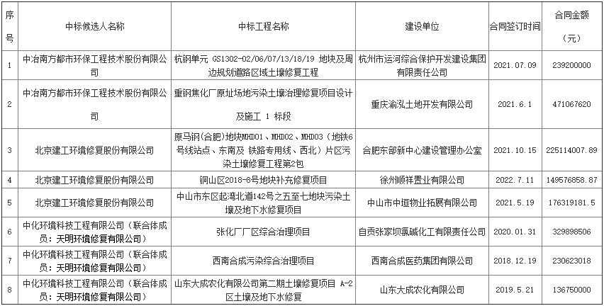
1.3中标候选人企业业绩

1.4中标候选人项目负责人业绩

二、中标候选人响应招标文件要求的资格能力条件
2.1招标文件要求的资格能力条件

2.2中标候选人响应招标文件要求的资格能力条件情况

三、废标情况及原因

四、报价修正情况
无此项内容。
五、所有投标人综合标评分情况

六、所有投标人技术标评分情况

七、所有投标人总得分情况

八、公示时间
2023年02月23日至2023年02月26日
九、招标文件规定公示的其他内容

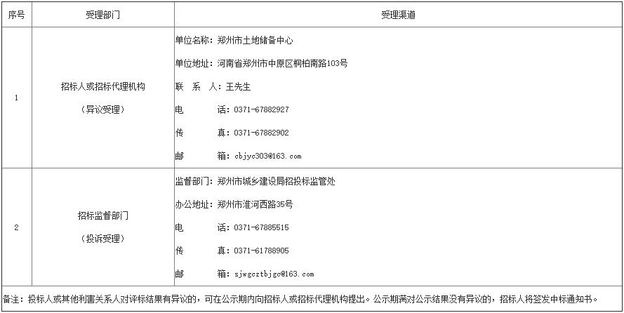
十、异议(投诉)受理部门及渠道

招标人或招标代理机构:河南豫信招标有限责任公司
主要负责人或其授权的项目负责人:杨森
2023年02月23日