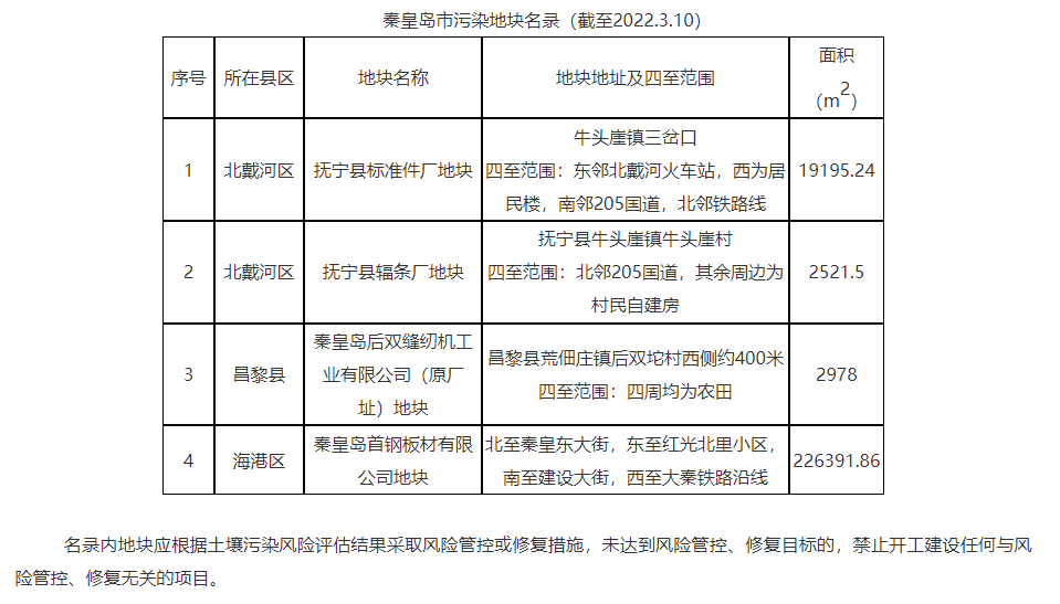
秦皇岛市污染地块名录公告|环保修复重要信息全攻略 日期: 2026-03-13 06:50 栏目:环境修复 浏览: 北极星环境修复网获悉,日前秦皇岛市生态环境局发布秦皇岛市污染地块名录,共计4个污染地块。详情如下: 原标题:关于发布秦皇岛市污染地块名录的公告 标签: 上一篇:赣州水西产业园土壤修复项目招标|1.26亿投资规模 下一篇:信阳市2022土壤污染重点监管单位名录公示|实用指南 相关推荐 淮南市“十四五”土壤、地下水和农村生态环境保护规划(征求意见稿) 浙江省建设用地土壤污染风险管控和修复名录(含地下水污染场地)(10月21日更新) 聚焦堆填场地土壤修复各地项目需求及政策导向、实地考察示范项目、各地生态环境局需求调研一手数据 等您来 2022年度环境保护科学技术奖拟授奖项目名单