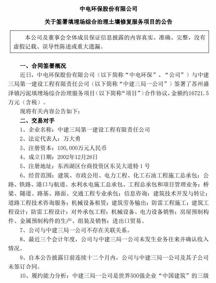
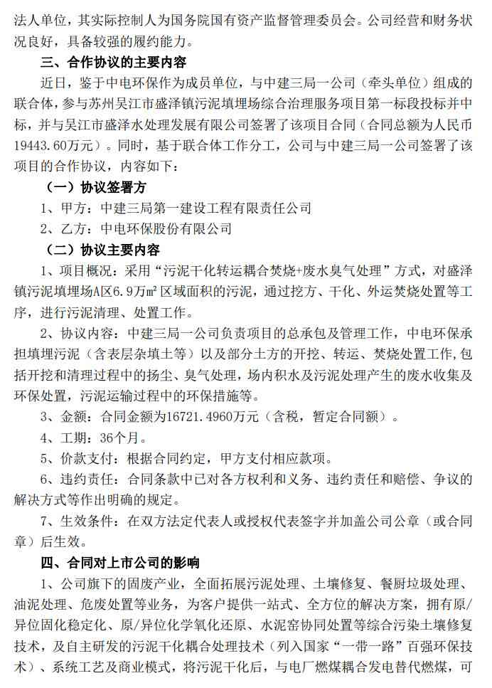
北极星环境修复网获悉,日前,中电环保发布公告称,公司与中建三局一公司签署了苏州盛泽镇污泥填埋场综合治理土壤修复服务项目合作协议,金额约16721.5 万元(含税)。公司本次项目合同金额16721.5万元,约占2020年经审计营业收入总额的 18.18%。



北极星环境修复网获悉,日前,中电环保发布公告称,公司与中建三局一公司签署了苏州盛泽镇污泥填埋场综合治理土壤修复服务项目合作协议,金额约16721.5 万元(含税)。公司本次项目合同金额16721.5万元,约占2020年经审计营业收入总额的 18.18%。


