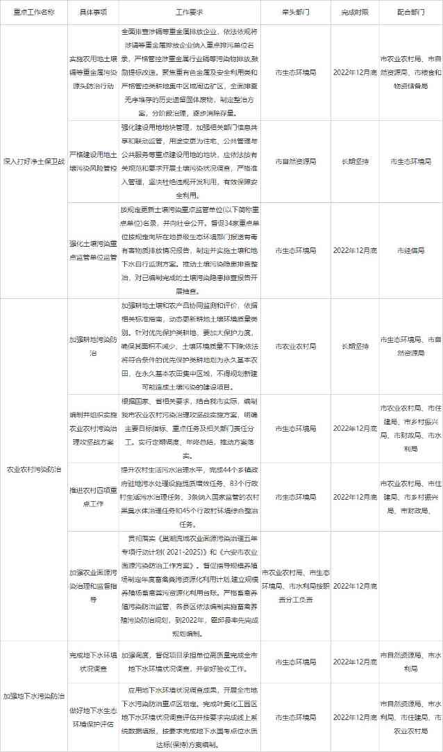
北极星环境修复网获悉,3月28日,六安市生态环境局发布了2022年土壤、农业农村、地下水污染防治重点工作责任分解,明确深入打好净土保卫战、农业农村污染防治和加强地下水污染防治重点工作,详情如下:
2022年土壤、农业农村、地下水污染防治重点工作责任分解

北极星环境修复网获悉,3月28日,六安市生态环境局发布了2022年土壤、农业农村、地下水污染防治重点工作责任分解,明确深入打好净土保卫战、农业农村污染防治和加强地下水污染防治重点工作,详情如下:
2022年土壤、农业农村、地下水污染防治重点工作责任分解
