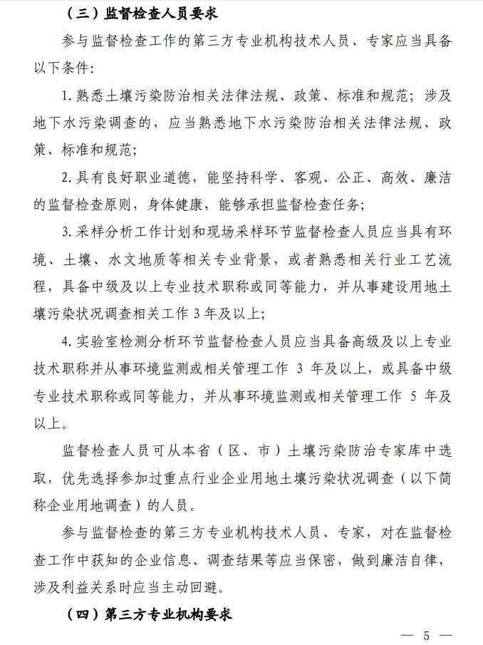
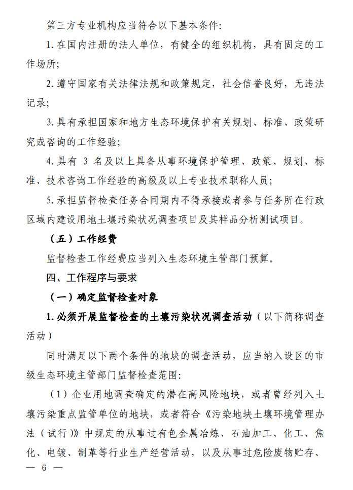
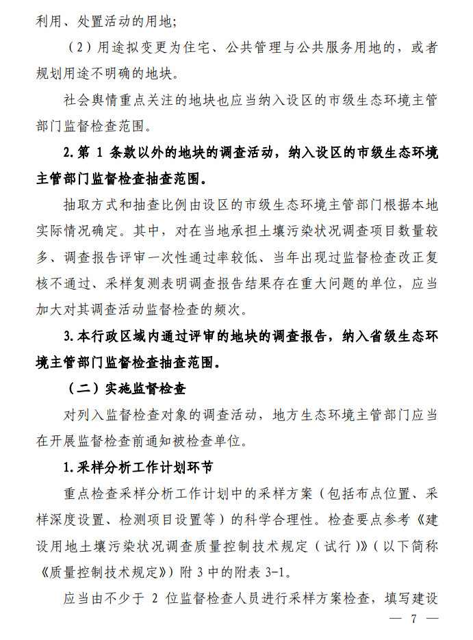
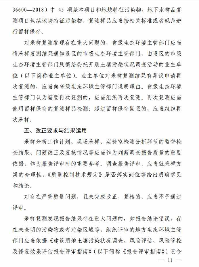
北极星环境修复网获悉,日前,生态环境部发布《建设用地土壤污染状况初步调查监督检查工作指南(试行)》《建设用地土壤污染状况调查质量控制技术规定(试行)》的公告,详情如下:
关于发布《建设用地土壤污染状况初步调查监督检查工作指南(试行)》《建设用地土壤污染状况调查质量控制技术规定(试行)》的公告
为贯彻落实《中华人民共和国土壤污染防治法》,加强建设用地土壤污染状况调查工作的监督管理,指导做好过程质量控制,推动提高调查工作质量,我部制定了《建设用地土壤污染状况初步调查监督检查工作指南(试行)》《建设用地土壤污染状况调查质量控制技术规定(试行)》,现予公布。请结合本地情况参照执行。
特此公告。
附件:1.建设用地土壤污染状况初步调查监督检查工作指南(试行)
2.建设用地土壤污染状况调查质量控制技术规定(试行)
生态环境部
2022年7月7日
生态环境部办公厅2022年7月8日印发



















































