北极星环保网获悉,9月19日,北京市发展和改革委员会公示北京市创新型绿色技术(固体废物减量化和资源化领域、塑料污染防治、土壤污染治理、防止食品浪费领域)推荐目录(2022年版),详情如下:
北京市发展和改革委员会 关于公示北京市创新型绿色技术(固体废物减量化和资源化领域、塑料污染防治、土壤污染治理、防止食品浪费领域)推荐目录(2022年版)的通知
各有关单位:
为推进本市构建市场导向的绿色技术创新体系工作,根据《北京市关于进一步完善市场导向的绿色技术创新体系若干措施》(京发改〔2021〕1411号)、《北京市创新型绿色技术及示范应用项目征集遴选管理细则》(京发改规〔2021〕9号),我们开展了本市创新型绿色技术征集工作。近期,组织了对固体废物减量化和资源化领域、塑料污染防治、土壤污染治理、防止食品浪费等领域技术的专家评审和部门合议,形成了《北京市创新型绿色技术(固体废物减量化和资源化领域、塑料污染防治、土壤污染治理、防止食品浪费)拟推荐目录(2022年版)》。现进行公示,公示期2022年9月19日-9月23日。如对公示技术的知识产权等情况有相关意见,请通过传真或电子邮件的方式反馈至市发展改革委(资环处),传真号为55590794,电子邮件请发送至hzc@fgw.beijing.gov.cn。请注明意见提出人的姓名、工作单位、地址和联系方式。
特此通知。
附件:北京市创新型绿色技术(固体废物减量化和资源化领域、塑料污染防治、土壤污染治理、防止食品浪费)拟推荐目录(2022年版)
北京市发展和改革委员会
2022年9月8日
附件
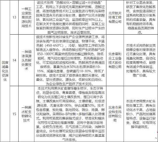
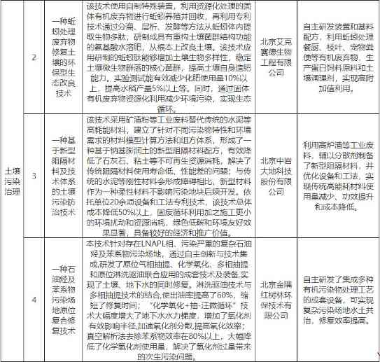
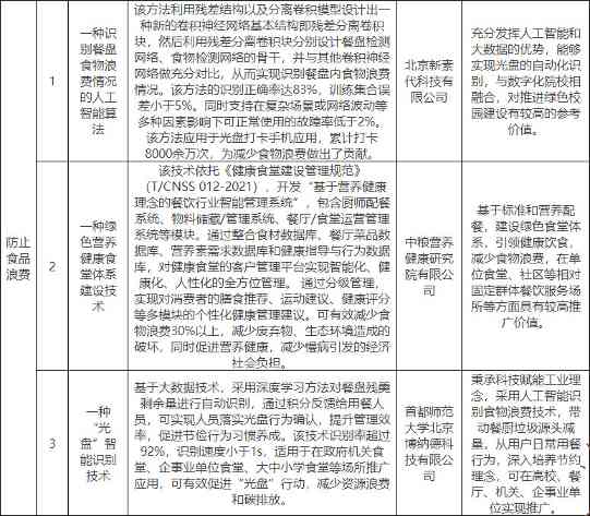
北京市创新型绿色技术(固体废物减量化和资源化领域、塑料污染防治、土壤污染治理、防止食品浪费)拟推荐目录(2022年版)






