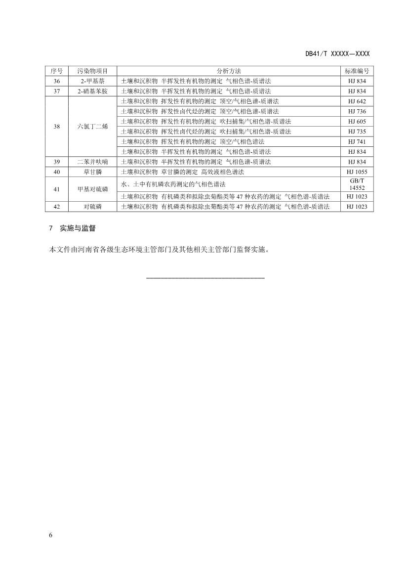
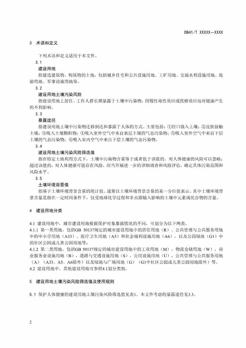
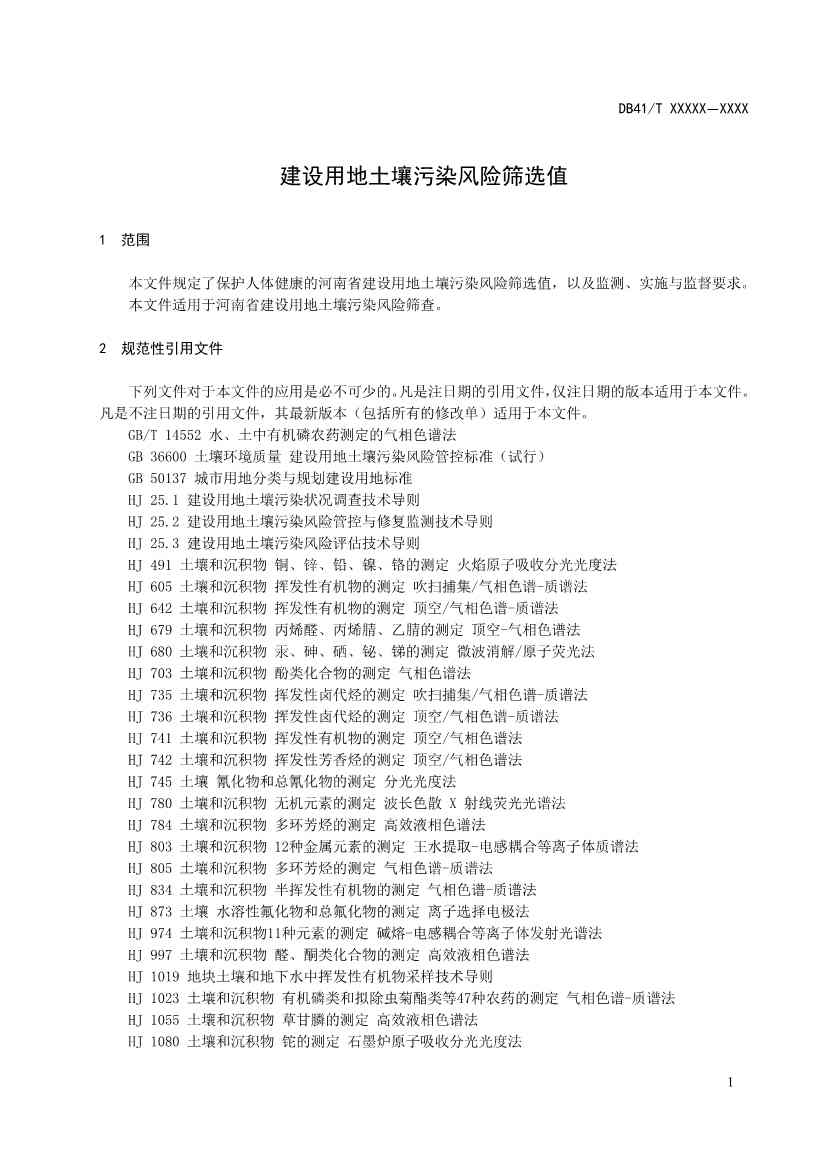
河南发布建设用地土壤污染风险筛选值意见稿 日期: 2026-02-25 06:52 栏目:环境修复 浏览: 为贯彻落实《中华人民共和国土壤污染防治法》《河南省土壤污染防治条例》等法律法规要求,加强建设用地土壤环境监管,保障人居环境安全,结合河南实际,河南印发《建设用地土壤污染风险筛选值(征求意见稿)》。全文如下: 标签: 上一篇:湖南土壤与地下水污染防治项目评审结果公示 下一篇:北京发布绿色技术推荐目录助力环保产业升级 相关推荐 淮南市“十四五”土壤、地下水和农村生态环境保护规划(征求意见稿) 浙江省建设用地土壤污染风险管控和修复名录(含地下水污染场地)(10月21日更新) 聚焦堆填场地土壤修复各地项目需求及政策导向、实地考察示范项目、各地生态环境局需求调研一手数据 等您来 2022年度环境保护科学技术奖拟授奖项目名单