北极星大气网获悉,生态环境部发布关于公开征求国家生态环境标准《钢铁工业烧结废气超低排放治理工程技术规范(征求意见稿)》意见的通知,本技术规范为首次发布。
为落实《关于推进实施钢铁行业超低排放的意见》(环大气〔2019〕35号)有关要求,指导钢铁企业高质量实施超低排放改造并规范化运维,我部组织起草了《钢铁工业烧结废气超低排放治理工程技术规范(征求意见稿)》及其编制说明,现公开征求意见(可登录生态环境部网站.cn/“意见征集”栏目检索查阅)。
各机关团体、企事业单位和个人均可提出意见建议。请于2023年12月29日前将意见书面反馈我部,意见的电子版请同时发送至联系人邮箱。
联系人:中国环境科学研究院环境标准研究所 郭敏
电话:(010)84924935
传真:(010)84926394
电子邮箱:guomin@craes.org.cn
地址:北京市朝阳区安外大羊坊8号(邮编:100012)
联系人:生态环境部大气环境司 刘坤坤
电话:(010)65645612
传真:(010)65645611
电子邮箱:dqsxmc@mee.gov.cn
地址:北京市东城区东长安街12号(邮编:100006)
附件:
1.征求意见单位名单
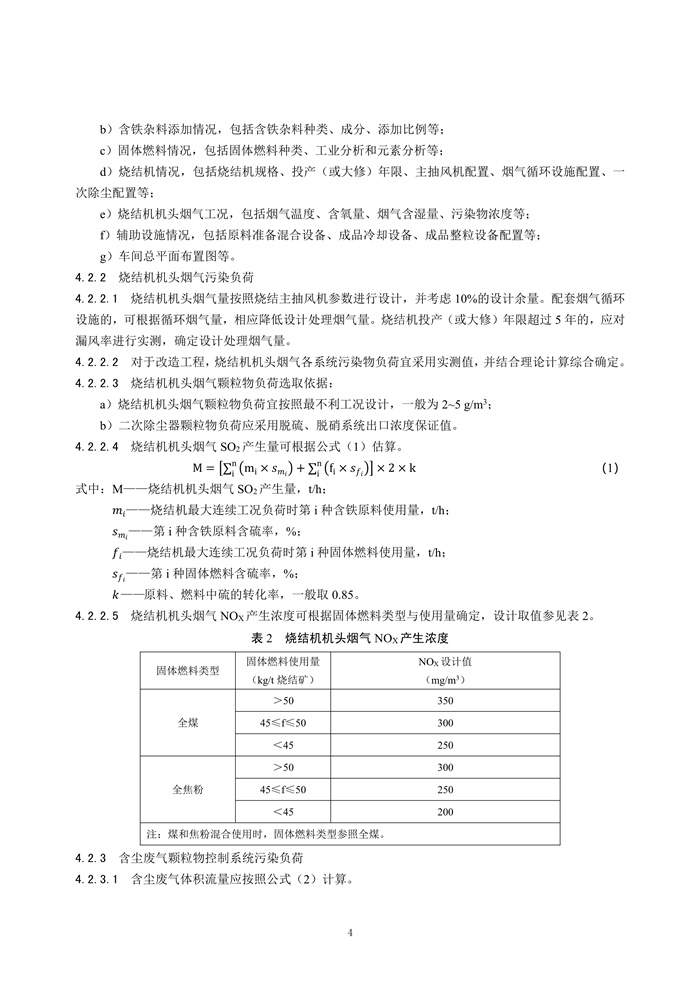
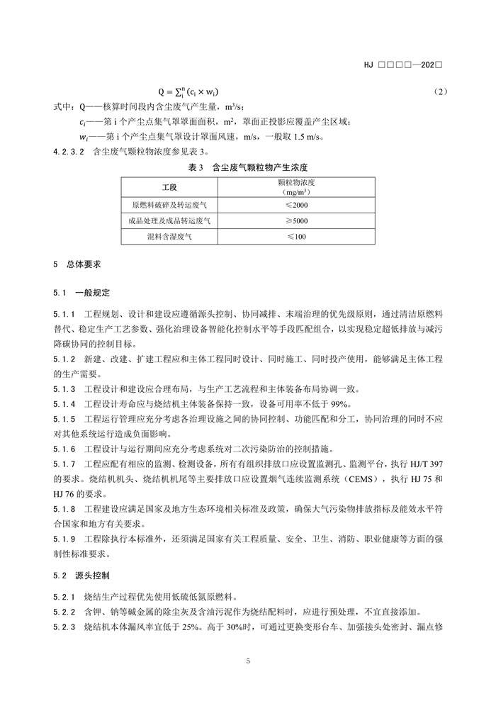
2.钢铁工业烧结废气超低排放治理工程技术规范(征求意见稿)
3.《钢铁工业烧结废气超低排放治理工程技术规范(征求意见稿)》编制说明
生态环境部办公厅
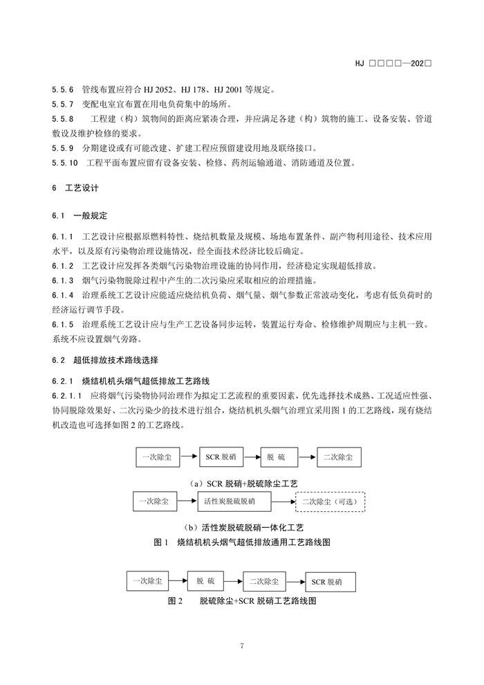
2023年12月13日

























