生态环境部转发《浙江省生态环境保护标准体系建设指南》,并要求各地结合工作实际,着力推进生态环境标准体系建设。详情如下:
关于转发《浙江省生态环境厅浙江省市场监督管理局关于印发<浙江省生态环境保护标准体系建设指南>的通知》的通知
各省、自治区、直辖市生态环境厅(局),新疆生产建设兵团生态环境局:
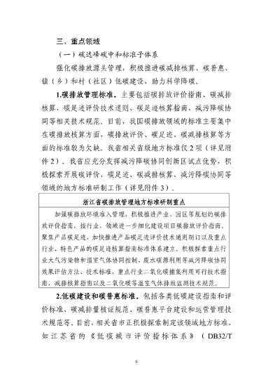
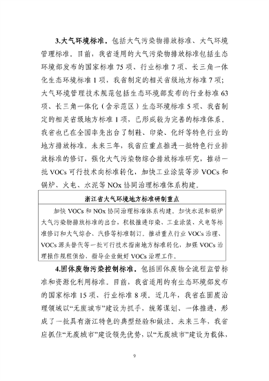
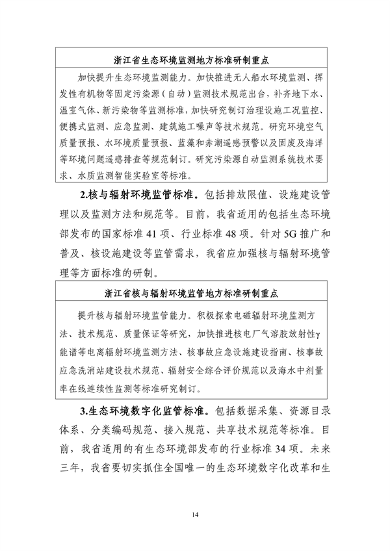
推动地方构建衔接国家污染物排放标准和地方环境质量改善需求的地方标准体系,是我部《“十四五”生态环境标准工作方案》(环办法规〔2022〕29号)部署的“十四五”生态环境标准重点工作。浙江省生态环境厅主动对接长三角一体化和省域环境管理需求,会同该省标准化部门联合印发《浙江省生态环境保护标准体系建设指南》,着力构建浙江生态环境标准体系,强化支撑地方环境质量改善,助力现代环境治理体系升级,对各地强化生态环境标准工作具有重要借鉴意义。
现将《浙江省生态环境厅 浙江省市场监督管理局关于印发〈浙江省生态环境保护标准体系建设指南〉的通知》(浙环发〔2023〕38号)转发给你们参考,请结合本地工作实际,着力推进生态环境标准体系建设。
生态环境部办公厅
2023年10月19日





















上一页1234下一页