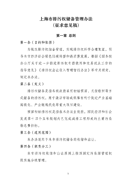
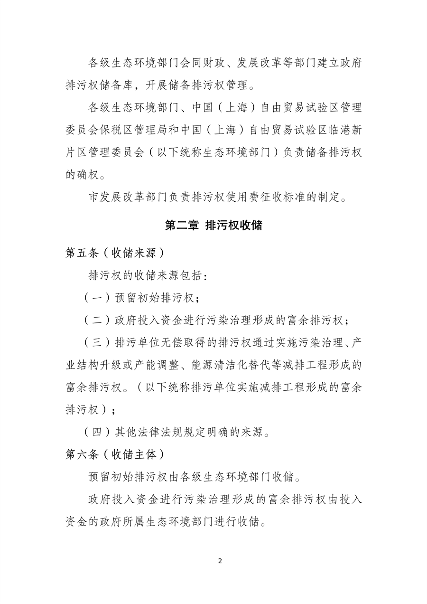
上海市生态环境局发布关于公开征求《上海市排污权储备管理办法》(征求意见稿)意见的公告,生态环境部门对政府投入资金进行污染治理和排污单位实施减排工程形成的富余排污权,进行无偿收储。
关于公开征求《上海市排污权储备管理办法》(征求意见稿)意见的公告
为贯彻落实《国务院办公厅关于进一步推进排污权有偿使用和交易试点工作的指导意见》《排污权出让收入管理暂行办法》等有关规定,结合上海实际,我局牵头编制形成《上海市排污权储备管理办法》(征求意见稿)。为广泛听取意见,现向社会公开征求意见。
各机关团体、企事业单位和个人均可提出意见和建议。有关意见可通过电子邮件、信件等方式反馈。此次公开征求意见的时间为2023年10月25日至2023年11月24日。





