湖北省人民政府办公厅印发《湖北省冶金产业转型升级实施方案(2023-2025年)》,其中提出绿色低碳深入推进。2025年底前全省钢铁企业完成超低排放改造,力争80%以上钢铁产能达到A级环保绩效水平、40%以上钢铁及铜冶炼产能达到能效标杆水平。实施钢铁行业超低排放改造。2023年底前,推进武汉、襄阳、黄石、荆州、鄂州、咸宁等地钢铁企业完成超低排放改造,2025年底前全省钢铁企业完成超低排放改造。推进减污降碳协同增效。推进武钢有限、大冶特殊钢、鄂城钢铁、大冶有色等钢铁、铜冶炼企业开展大气污染治理设备节能降耗、设备自动化智能化运行、大气污染物排放和碳排放协同治理,不断提升环境治理能力,确保长期稳定达标。全面推动冶金企业环保绩效创A工程,力争到2025年底80%以上钢铁产能达到A级环保绩效水平。
湖北省冶金产业转型升级实施方案
(2023-2025年)
冶金产业是我省传统优势和支柱产业,是我省“51020”现代产业集群的重要组成部分,是实现绿色低碳发展的重要领域。为深入贯彻习近平总书记关于推动长江经济带发展及传统产业转型升级的重要讲话和指示批示精神,全面落实省第十二次党代会部署要求,结合我省实际,制定本实施方案。
一、总体要求
(一)指导思想。
以习近平新时代中国特色社会主义思想为指导,立足新发展阶段,完整准确全面贯彻新发展理念,坚持创新驱动、集聚集约、绿色低碳的原则,以高端化、智能化、绿色化为方向,建成布局结构合理、资源供应稳定、技术装备先进、质量品牌突出、绿色低碳可持续的冶金产业体系,为打造制造强国高地、加快建设全国构建新发展格局先行区提供坚实的产业支撑。
(二)发展目标。
经营规模稳定增长。到2025年,冶金产业营业收入超5000亿元。其中:钢铁行业超3000亿元、有色金属行业超2000亿元。
产品结构持续优化。到2025年,力争实现优特钢产能占比70%左右,实现无取向硅钢190万吨、取向硅钢90万吨、高端轴承钢50万吨产能目标。
产能整合全面推进。到2025年底,力争全省钢铁企业前4家产能占比超过80%,培育2家营业收入过千亿元、8家过百亿元企业。
创新能力显著增强。到2025年,力争高牌号无取向电工钢、高温合金、高端特钢、高强钢及超高强钢、极薄铜箔等产业链亟需关键材料技术实现突破,新增4家省级及以上企业技术中心。
绿色低碳深入推进。2025年底前全省钢铁企业完成超低排放改造,力争80%以上钢铁产能达到A级环保绩效水平、40%以上钢铁及铜冶炼产能达到能效标杆水平。开展富氢碳循环高炉、非高炉炼铁等低碳冶金项目试点示范。再生金属回收加工体系基本健全,利废水平显著提高。
二、重点任务
(一)实施“链主引领”工程,打造低碳冶金千亿“航母”。
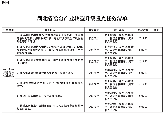
1.支持武钢有限打造世界一流钢铁及先进材料智造基地。按照中国宝武集团“两于一入”“三治四化”要求,围绕“高端、智慧、绿色、高效”发展目标,进一步发挥中国宝武集团新型低碳冶金现代产业链“链长”作用,充分利用武钢有限1600万吨优质钢产能优势,加强汽车用超高强钢、高性能电工钢等高附加值产品的研发和产业化,增加“高强度、高耐蚀、高效能”精品材料品种和产量。实施低碳绿色化改造,加速“氢冶炼”试验与成果运用,谋划启动低碳冶炼改造等项目,实施卓越环保绩效管理,加快打造世界一流城市森林湿地钢厂,力争到2025年营业收入过千亿元。
2.支持大冶有色建设具有全国影响力的铜基新材料基地。对接中国有色集团“1+4”发展战略,坚持“聚焦实业、突出主业、深耕专业”经营原则,重点做大高精度铜板带、铜箔、铜基电子材料、优质铜杆、铜合金棒材、特种电线电缆、漆包线等铜延伸产业链,支持弘盛铜业、晟祥铜业全面达产达效。到2025年,力争大冶有色实现营业收入超千亿元的发展目标,跻身全国铜行业第一方阵,打造黄石“华中铜谷”。
(二)实施“补短增优”工程,提升冶金产业链现代化水平。
3.推进重点项目加快建设。推动武钢有限高等级无取向硅钢、高端取向硅钢结构优化工程、大冶特殊钢高合金钢电炉炼钢升级改造、黄石新港重科高端优特钢智能制造、湖北金盛兰精品钢转型升级、湖北诺德锂电高端锂电铜箔及5G高频高速电路板用标准铜箔、华中铜业高强高导引线框架铜合金材料等行业重点项目加快建设。
4.加强宽厚板及型钢产品生产供给。聚焦新能源汽车、海洋重工、石化工程、装配式建筑等高性能优特工程用钢需求,支持鄂城钢铁扩大宽厚板产量;支持黄石新港重科建设宽厚板、型钢生产线及“以热代冷”极薄带钢系列产品、工业用优特钢线材等高端优特钢智能制造项目建设。到2025年,补齐省内宽厚板、型钢及极薄带钢产品供给短板,占比提升至10%左右,打造国内最具竞争力的绿色短流程高品质型钢生产基地。
5.推动建筑长材产品结构调整。推动湖北金盛兰、枣阳立晋、大冶华鑫、广水华鑫、湖北顺乐等建筑长材企业转型升级,减少建筑长材产量、占比降至30%左右。推动湖北金盛兰、大冶华鑫重点转型发展高附加值宽厚板、高品质热轧卷板系列产品,枣阳立晋转型发展汽车车轮用钢、高强型钢、高性能轴承钢、齿轮钢、工业用优特钢线材等产品,广水华鑫、湖北顺乐等转型发展弹簧钢、模具钢、扁钢、结构钢、无缝钢管等优特钢产品。
6.延伸铜基高端材料产业链。依托华中铜业重点发展汽车用高精铜板带箔、低氧铜杆等铜基高端材料,向汽车电子连接器、汽车线束、新能源汽车充电桩等相关产业延伸,逐步覆盖特高压电缆、航空航天电缆、轨道交通电缆等智能制造产业领域,建设高强高导引线框架铜合金材料、新能源储能IGBT模组散热基板、新能源汽车锂电池用铜基材、磁控溅射镀膜用超低氧含量纯铜厚板等项目,实现进口替代。推动湖北诺德锂电10万吨高端锂电铜箔和湖北中一科技4万吨高性能铜箔项目加快建设,建成全国最大电子铜箔生产基地。支持晟祥铜业30万吨低氧光亮铜杆生产线和正威襄阳新材料25万吨低氧光亮铜杆生产线全面达产达效,建成华中地区最大的铜杆生产基地。
(三)实施“资源重组”工程,提高钢铁产业集中度。
7.推进省内钢铁企业兼并重组。支持武钢有限、鄂城钢铁、湖北金盛兰等龙头企业,利用技术、资金、品牌等优势,依法依规对省内长材企业实施跨地区、跨所有制、跨产业链上下游兼并重组。力争到2025年底,全省钢铁企业前4家产能占比超过80%。
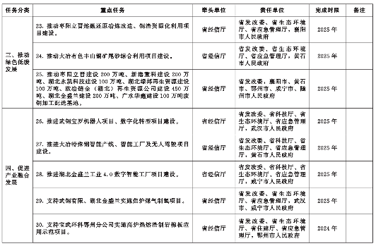
8.支持黄石打造全国精品钢生产基地。以大冶特殊钢为龙头,集聚延伸特钢加工、模具设计及制造、装备制造等产业链,重点发展轴承钢、齿轮钢、工模具钢等高端特殊钢及军工用高温合金钢等产品,形成特钢、板带材、线管、模具钢四大特色板块,建成全国最具影响力的特钢产业集群。推动模具钢企业向汽车零部件冲压模具、铝合金压铸模具等研发、设计、制造一体化转型,提升模具钢总体规模及产品档次,建成全国最大的模具钢生产基地。
(四)实施“协同创新”工程,推动向价值链高端跃升。
9.支持央企在鄂设立研发中心。做强做实中国宝武集团武汉总部功能,推动设立中国宝武集团武汉研发中心,加强先进钢铁材料研发和产业化。争取建设中色集团黄石铜基新材料研究院、中铜华中铜业铜基新材料国家级技术创新平台,以铜及铜合金、稀有金属、贵金属等材料为重点,突破发展一批产业发展亟需的关键新材料。
10.支持产学研协同创新。发挥我省高校院所和人才优势,支持以武钢有限等龙头企业为依托,联合武汉科技大学、东风汽车公司等企业、高校及研究机构组建的湖北省先进低碳冶金产业技术创新联合体,围绕先进钢铁材料低碳冶金制造与应用关键技术开展协同攻关,重点开发高性能汽车用钢、超高强度工程机械用钢、高性能无取向硅钢、高性能耐候桥梁钢等钢铁材料,满足我省汽车、高端装备、桥梁、海洋工程等优势产业及重大工程需要。发挥行业协会作用,依托大冶有色成立湖北省铜产业发展创新联盟,汇聚产业链上下游资源,打造产业交流促进平台、供需对接平台、成果转化平台。
11.大力发展智能制造。加快推进武钢有限宝罗机器人、数字化转型等项目,大冶特殊钢智能产线、智能工厂、无人驾驶项目,湖北金盛兰工业4.0数字智能工厂、大冶有色丰山铜矿、铜山口矿数字化矿山、华中铜业数字化工厂等项目建设。
12.推动跨产业融合发展。依托武钢有限、湖北金盛兰等具有富氢焦炉煤气资源企业,推动融入全省氢能产业“制储输用”全链条发展。依托大冶有色加大电解阳极泥稀贵金属元素回收,加快开发高纯金属铼、5N级金银等产品并推进铜尾渣在水泥行业消纳利用。充分利用武钢有限、鄂城钢铁、大冶特殊钢等企业低品质余热余能资源,鼓励开展清洁低碳供暖、供冷、供热城市服务,提升工业余热余能回收利用水平。
(五)实施“碳排放双控”工程,推动绿色低碳发展。
13.实施钢铁行业超低排放改造。2023年底前,推进武汉、襄阳、黄石、荆州、鄂州、咸宁等地钢铁企业完成超低排放改造,2025年底前全省钢铁企业完成超低排放改造。
14.推广应用先进低碳冶炼技术。支持武钢有限、湖北金盛兰、新港重科有序推进富氢碳循环高炉、高效电炉等低碳冶炼技术的新工艺示范。支持大冶有色应用澳斯迈特熔炼-PS转炉吹炼绿色生产关键技术、枣阳立晋应用直接还原、熔融还原等非高炉炼铁技术、大冶特殊钢实施富氧燃烧技术示范应用,发挥非高炉炼铁与电炉短流程炼钢的协同减碳效应。力争到2025年富氢碳循环高炉、非高炉炼铁、二氧化碳资源化利用等低碳冶金项目试点示范取得阶段性成效。
15.推进减污降碳协同增效。推进武钢有限、大冶特殊钢、鄂城钢铁、大冶有色等钢铁、铜冶炼企业开展大气污染治理设备节能降耗、设备自动化智能化运行、大气污染物排放和碳排放协同治理,不断提升环境治理能力,确保长期稳定达标。全面推动冶金企业环保绩效创A工程,力争到2025年底80%以上钢铁产能达到A级环保绩效水平。
16.加快推进产品全生命周期绿色管理。引导企业加快先进节能技术装备更新换代,全面淘汰低效用能设备,积极创建国家级绿色工厂、绿色供应链、绿色产品,争创国家绿色设计示范企业。支持武钢有限依托花园工厂、钢铁文化、智慧制造等要素,打造集钢厂观光、科普研学、文化体验为一体的工业旅游示范地,争创国家4A级工业旅游景区。
17.推动行业能效稳步提升。开展能效标杆示范企业培育,推动武钢有限、鄂城钢铁、大冶有色等省内重点企业冶炼工序能耗率先达到标杆水平。到2025年,力争40%以上钢铁及铜冶炼产能达到能效标杆水平。
三、保障措施
(一)加强组织领导。建立省领导领衔工作机制,统筹推进冶金行业发展顶层设计、重大事项,协调解决重大项目建设、产业转型发展中的问题。省直有关部门要根据职责分工加强业务指导,形成工作合力。相关地方政府要切实履行属地责任,结合本地实际,细化落实举措,抓好工作落实。
(二)加强财税支持。用好国家产融合作平台融资对接通道,引导和鼓励社会资本加大对冶金新材料、智能制造、绿色制造等方面的投入,帮助企业更好获得金融资本的支持。发挥省级制造业高质量发展专项资金的引领和撬动作用,支持骨干企业承担关键技术和前沿技术“揭榜”攻关任务,积极推荐符合条件的项目申报中央预算内投资计划。打通资源综合利用增值税、企业所得税、环境保护税、节能节水等税收优惠政策落实“最后一公里”,确保冶金企业惠企政策应享尽享。
(三)加强要素保障。加强对龙头企业、重大项目的要素资源保障,优化项目选址、产能置换、项目备案、环评、能评、安评等审批流程,推进具备条件的项目能开尽开。对于进入钢铁行业规范条件企业名单且完成超低排放改造的短流程电炉企业不再纳入“两高”项目管理。钢铁产能省内跨区域转移时,主要污染物排放总量指标、碳排放指标和能耗指标随钢铁产能指标转移。鼓励钢铁企业对标能效标杆水平,实施差别电价、阶梯电价等绿色电价政策。
(四)加强工作调度。紧扣冶金产业转型升级重点任务,实施清单化管理、项目化推进,聚焦重点领域、重点企业和重点项目,建立产业信息报送和统计分析制度,定期监测、分析冶金产业发展情况,推动重点项目早建成、早投产、早见效,加快推进我省冶金产业转型升级实现高质量发展。
附件:湖北省冶金产业转型升级重点任务清单



