北极星环保网获悉,近日,黔南州人民政府办公室印发《黔南州加快建立健全绿色低碳循环发展经济体系具体措施》,提出总目标为,到2025年,黔南州单位地区生产总值能耗较2020年降低13%,单位地区生产总值二氧化碳排放较2020年降低18%,绿色经济占地区生产总值比重达到50%。到2035年,建成绿色低碳循环发展经济体系,推动黔南州绿色发展迈上新台阶。
黔南州人民政府办公室关于印发黔南州加快建立健全绿色低碳循环发展经济体系具体措施的通知
各县 (市) 人民政府,州政府各部门、各直属机构:
《黔南州加快建立健全绿色低碳循环发展经济体系具体措施》已经州人民政府研究同意, 现印发你们, 请认真抓好贯彻落实。
黔南州人民政府办公室
2023年5月5日
(此件公开发布)
黔南州加快建立健全绿色低碳循环发展经济体系具体措施
为贯彻落实《省人民政府关于加快建立健全绿色低碳循环发展经济体系的实施意见》(黔府发〔2022〕15号) 精神,推动各项重点工作落实落细,结合我州实际,制定如下措施。
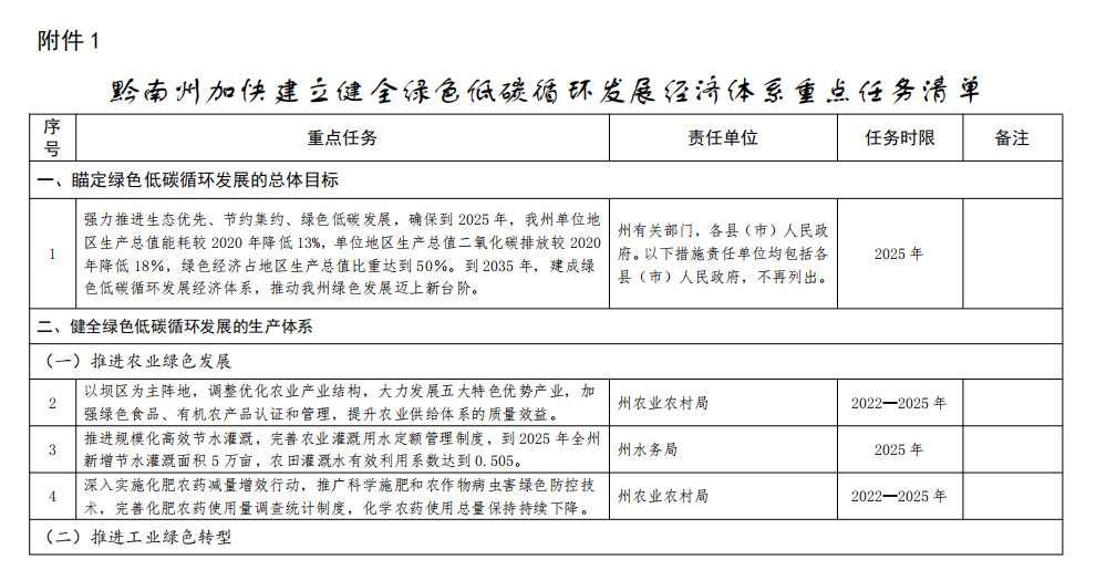
一、锚定绿色低碳循环发展的总目标
坚持以习近平新时代中国特色社会主义思想为指导, 深入贯彻习近平生态文明思想, 完整、准确、全面贯彻新发展理念。按 照省委、省政府安排部署,强力推进生态优先、节约集约、绿色低碳发展,确保到2025年,我州单位地区生产总值能耗较2020年降低13%,单位地区生产总值二氧化碳排放较2020年降低18%,绿色经济占地区生产总值比重达到50%。到2035年,建成绿色低碳循环发展经济体系,推动我州绿色发展迈上新台阶。 (州发展改革局、州生态环境局、州有关部门等按职责分工负责,各县〔市〕人民政府。以下措施责任单位均包括各县〔市〕人民政府,不再列出 )
二、健全绿色低碳循环发展的生产体系
( 一 )推进农业绿色发展。以坝区为主阵地, 调整优化农业 产业结构,大力发展五大特色优势产业, 加强绿色食品、有机农 产品认证和管理, 提升农业供给体系的质量效益。推进规模化高 效节水灌溉, 完善农业灌溉用水定额管理制度, 深入实施化肥农药减量增效行动, 推广科学施肥和农作物病虫害绿色防控技术, 完善化肥农药使用量调查统计制度。到2025年,全州新增节水灌溉面积5万亩,农田灌溉水有效利用系数达到0.505,农作物秸秆综合利用率稳定在88%以上, 农作物化肥利用率达43%,化学农药 使用总量持续下降。 (州水务局、州农业农村局、州市场监管局等按职责分工负责)
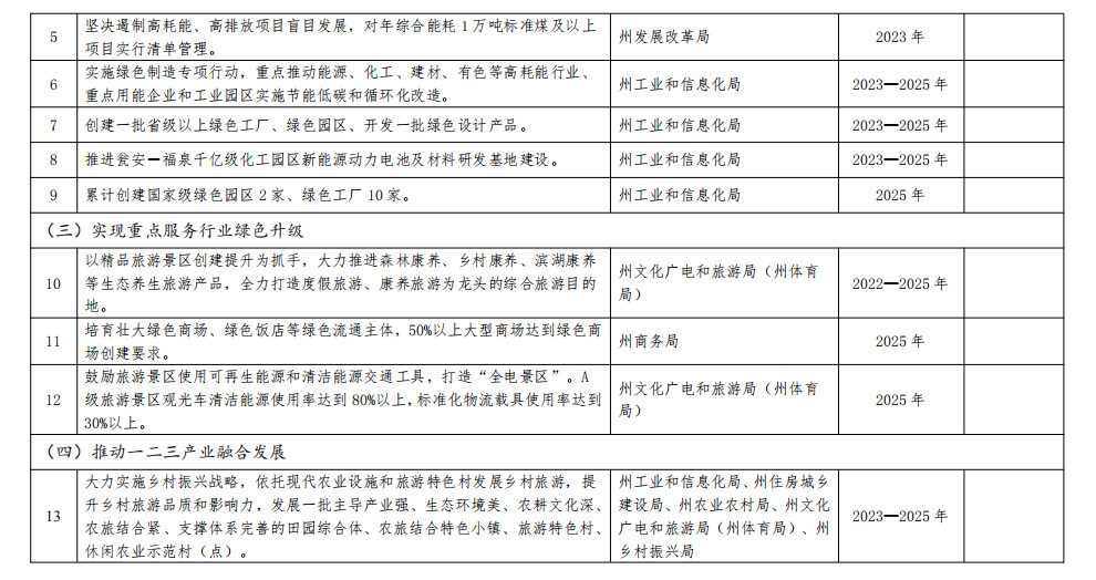
(二)推进工业绿色转型。坚决遏制高耗能、高排放项目盲目发展, 对年综合能耗1万吨标准煤及以上项目实行清单管理。实施绿色制造专项行动, 重点推动能源、化工、建材、有色等高 耗能行业、重点用能企业和工业园区实施节能低碳和循环化改造。创建一批省级以上绿色工厂、绿色园区、开发一批绿色设计产品。加快推进瓮安—福泉千亿级化工园区新能源动力电池及材料研发基地建设。到2025年, 规模以上工业单位增加值能耗较2020年下降13.5%,磷化工达到国家能效标杆水平的产能比例达到30%以上,有色金属行业能效基准水平以下产能基本清零,累计创建国家级绿色园区2家、绿色工厂10家。 (州发展改革局、州 工业和信息化局、州生态环境局、州商务局等按职责分工负责)
( 三 )实现重点服务行业绿色升级。以精品旅游景区创建提升为抓手,大力推进森林康养、乡村康养、滨湖康养等生态养生旅游产品,全力打造度假旅游、康养旅游为龙头的综合旅游目的地。培育壮大绿色商场、绿色饭店等绿色流通主体。倡导星级酒店、饭店不主动提供一次性用品。鼓励旅游景区使用可再生能源和清洁能源交通工具,打造 “全电景区”。到2025年, 50%以上大型商场达到绿色商场创建要求, A 级旅游景区观光车清洁能源 使用率达到80%以上,标准化物流载具使用率达到30%以上。(州商务局、 州文化广电和旅游局〔州体育局〕等按职责分工负责)
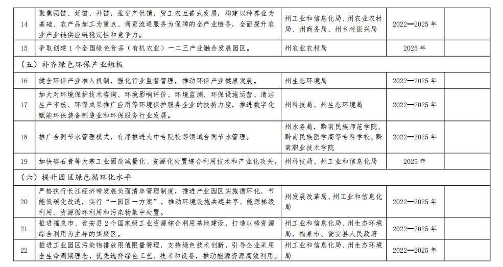
( 四 )推动一二三产业融合发展。 依托农业资源优势推进与 旅游、文化、健康等产业深度融合。大力实施乡村振兴战略, 依 托现代农业设施和旅游特色村发展乡村旅游,提升乡村旅游品质和影响力,发展一批主导产业强、生态环境美、农耕文化深、农旅结合紧、支撑体系完善的田园综合体、农旅结合特色小镇、旅游特色村、休闲农业示范村(点)。聚焦强链、延链、补链,推进产供销,贸工农互嵌式发展, 构建以种养业为基础、农产品加 工为重点、商贸流通服务为保障的全产业链条, 全面提升农业产 业链供应链稳定性和竞争力。到2025年,争取创建1个全国绿色食品(有机农业)一二三产业融合发展园区。 (州农业农村局、州文化广电和旅游局〔州体育局〕、州乡村振兴局等按职责分工负责)
(五)补齐绿色环保产业短板。 落实绿色产业指导目录, 健全环保产业准入机制, 强化行业监督管理,推动环保产业健康发 展。加大对环境保护技术咨询、环境影响评价、环境监测、环保设施运营、清洁生产审核、环保成果推广应用等环境保护服务企业的扶持力度,推进数字化赋能环保装备制造业和环保服务行业发展。推广合同节水管理模式, 有序推进大中专院校等领域合同节水管理。加快磷石膏等大宗工业固废减量化、资源化处置综合利用技术和产业化攻关。 (州发展改革局、州科技局、州工业和信息化局、州生态环境局、州水务局等按职责分工负责)
( 六 )提升园区绿色循环化水平。 严格执行长江经济带发展 负面清单管理制度,推进产业园区实施循环化、节能低碳化改造,实行“一园区一方案”,推动环境设施共建共享、能源梯级利用、 资源循环利用和污染物集中处置,推进福泉市、瓮安县2个国家 级工业资源综合利用基地建设, 打造以磷资源综合利用为主导的 集聚区。推进工业园区污染物排放限值限量管理, 支持绿色技术 创新, 引导企业采用全生命周期理念, 优先选择绿色工艺、技术和设备,推动能源资源高效利用。(州发展改革局、州工业和信息化局、州生态环境局等按职责分工负责 )
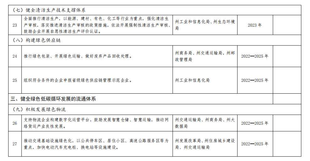
( 七 )健全清洁生产技术支撑体系。全面推行清洁生产, 以 能源、建材、有色、化工等行业为重点,强化清洁生产审核, 落 实推进清洁生产审核的政策措施,依法开展强制性清洁生产审核、鼓励企业开展自愿性清洁生产评价认证。到2025年,清洁生产水平持续提高。(州发展改革局、州工业和信息化局、州生态环境局、 州商务局等按职责分工负责)
(八)构建绿色供应链。 鼓励企业开展绿色设计、选择绿色材料、实施绿色采购、打造绿色制造工艺、推行绿色包装、开展绿色运输、做好废弃产品回收处理。重点发挥龙头企业在稳定供应链中的作用, 推进制造业中新兴优势绿色供应链建设, 引导企业主动融入绿色供应链, 探索建立绿色供应链制度体系, 组织符合条件的企业申报省级绿色供应链管理示范企业。( 州工业和信息化局、州交通运输局、州商务局,州邮政管理局等按职责分工负责 )
三、健全绿色低碳循环发展的流通体系
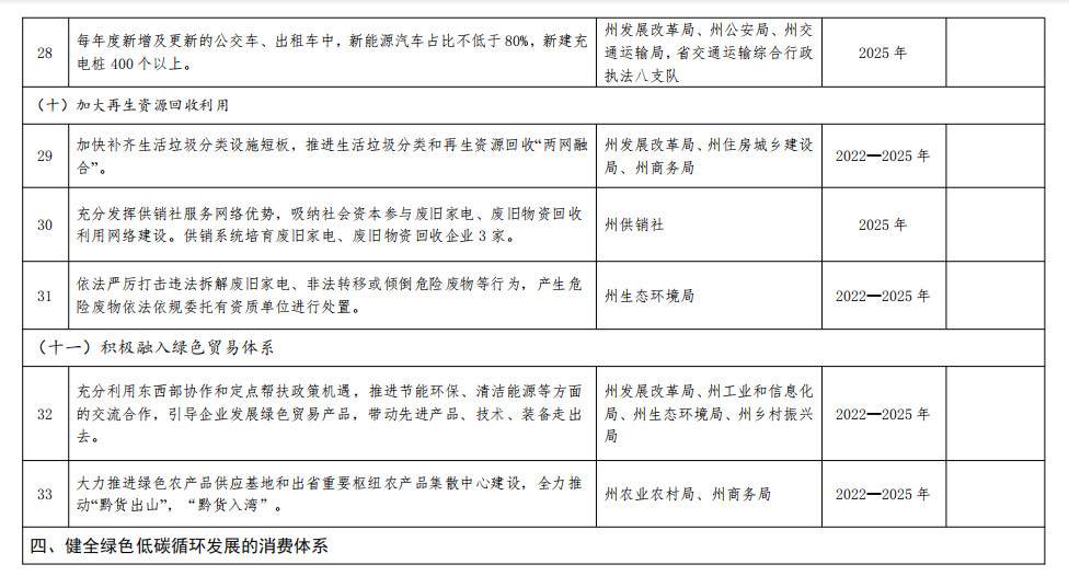
(九)积极发展绿色物流。支持物流企业构建数字化运营平台,鼓励发展智慧仓储、智慧运输, 推动网络货运产业良性发展。大力推进新能源或清洁能源汽车在城市物流配送、邮政快递领域推广应用, 推动交通基础设施绿色化, 以公共停车区、居住小区、高速公路服务区等为重点,加快电动汽车充电桩、换电站等设施建设。每年度新增及更新的公交车、出租车中, 新能源汽车占比 不低于80%,新建充电桩400个以上。(州发展改革局、州交通运 输局、州商务局、 州大数据局,州邮政管理局、省交通运输综合 行政执法八支队等按职责分工负责)
(十)加大再生资源回收利用。 加快补齐生活垃圾分类设施短板,推进生活垃圾分类和再生资源回收 “两网融合”。充分发 挥供销社服务网络优势, 采取一网多能、一点多用,通过开放办 社,吸纳社会资本参与废旧家电、废旧物资回收利用网络建设。依法严厉打击违法拆解废旧家电、非法转移或倾倒危险废物等行为,产生危险废物依法依规委托有资质单位进行处置。到2025年,供销系统培育废旧家电、废旧物资回收企业3家。 (州住房城 乡建设局、州商务局、州市场监管局、州供销社等按职责分工负责)
(十一) 积极融入绿色贸易体系。积极融入 “一带一路”、长江经济带、西部陆海新通道、粤港澳大湾区、成渝地区双城经济圈建设。充分利用东西部协作扶持资金和政策,推进节能环保、清洁能源等方面的交流合作, 引导企业发展绿色贸易产品,带动 先进产品、技术、装备走出去。大力推进绿色农产品供应基地和出省重要枢纽农产品集散中心建设,全力推动 “黔货出山”“黔 货入湾”。(州农业农村局、州商务局、州市场监管局、州供销社 等按职责分工负责)
四、健全绿色低碳循环发展的消费体系
(十二)鼓励绿色产品消费。 严格执行绿色采购政策, 提升绿色采购比例。加强对企业和居民采购绿色产品的引导, 鼓励购 买节水器具、节电灯具、节能家电。推动监管国有企业将绿色采购纳入企业采购体系。探索实行绿色消费积分制度,打造绿色消费场景, 鼓励各县(市) 采取补贴、积分奖励等方式促进绿色消费。倡导绿色生活理念, 引导公众形成低碳节约的生活方式。加 强绿色产品认证和服务认证监管, 严厉打击虚假认证、伪造、冒 用、买卖认证证书或认证标志等违法行为。到2025年, 政府采购 绿色产品比例达到80%以上。(州财政局、 州商务局、州国资监管 局、州市场监管局按职责分工负责)。
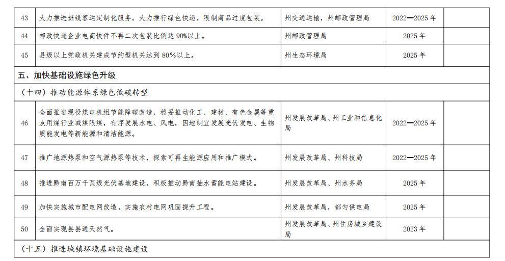
(十三)倡导绿色低碳生活方式。 持续开展贵州生态日(黔南州)系列活动,倡导节约粮食,践行 “光盘行动”,坚决制止餐饮浪费行为。普遍推行生活垃圾分类, 强化塑料污染全链条管 理,全面落实商务领域一次性塑料制品使用、回收报告制度。积极开展“节约型机关”“绿色家庭”“绿色学校”“绿色社区”“绿色商场”等创建行动, 塑造一批绿色生活典型。大力推进班线客 运定制化服务, 大力推行绿色快递,限制商品过度包装。到2025 年,邮政快递企业电商快件不再二次包装比例达90%以上,县级以上党政机关建成节约型机关达到80%以上。 (州发展改革局、州教育局、州生态环境局、州住房城乡建设局、州商务局、州机关事务局,州妇联,州邮政管理局按职责分工负责 )
五、加快基础设施绿色升级
(十四)推动能源体系绿色低碳转型。 全面推进现役煤电机 组节能降碳改造, 稳妥推动化工、建材、有色金属等重点用煤行 业减煤限煤, 有序发展水电、风电,因地制宜发展光伏发电、生 物质能发电等新能源和清洁能源。推广地源热泵和空气源热泵等 技术, 探索可再生能源应用和推广模式。推进黔南百万千瓦级光 伏基地建设, 积极推动黔南抽水蓄能电站建设。加快实施城市配 电网改造,实施农村电网巩固提升工程。全面实现县县通天然气。(州发展改革局、州水务局,都匀供电局按职责分工负责)
(十五)推进城镇环境基础设施建设。 推进县城污水处理提质增效和建制乡镇生活污水处理设施及配套管网提升工程全覆盖。全州“十四五”期间新建改造污水管网1500公里, 县城生活 污水处理率达到95%以上。持续巩固县级城市建成区无黑臭水体成果, 防止水体返黑返臭。加快城镇生活垃圾处理设施建设, 加强医疗废物收集、处置环境监管, 提升医疗废物应急处理能力。科学选择厨余垃圾处理技术路线, 配套厨余垃圾收集转运车辆,提高厨余垃圾处理效率。到2025年,实现城镇生活垃圾焚烧服务区域全覆盖,城镇生活垃圾无害化处理率达到95%以上,基本实现原生生活垃圾零填埋, 纳入医疗废物集中处置乡镇覆盖率达到 100%,设市城市具备厨余(餐厨)垃圾资源化处理能力。(州发展改革局、州生态环境局、州住房城乡建设局、州水务局、州卫生健康局按职责分工负责)
(十六)提升交通基础设施绿色发展水平。将绿色低碳理念贯穿交通基础设施规划、建设、运营和维护全过程,全面推进绿色公路建设, 积极推广应用温拌沥青、智能通风、节能灯具和隔 声屏障等节能环保先进技术和产品。推进废旧路面材料在低等级公路路面中循环利用。 (州发展改革局、州交通运输局按职责分工负责 )
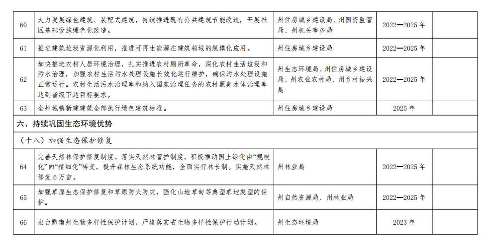
(十七)推动城乡人居环境改善。 大力发展绿色建筑、装配式建筑, 持续推进既有公共建筑节能改造,开展社区基础设施绿 色化改造。推进建筑垃圾资源化利用, 推进可再生能源在建筑领 域的规模化应用。加快推进农村人居环境治理, 扎实推进农村厕 所革命, 深化农村生活垃圾和污水治理, 加强农村生活污水处理设施长效化运行维护, 确保污水处理设施正常运行。2025年全州 城镇新建建筑全部执行绿色建筑标准,农村生活污水治理率和纳入国家治理任务的农村黑臭水体治理率达到省级下达目标要求。(州生态环境局、州住房城乡建设局、州农业农村局、州水务局、州国资监管局、 州乡村振兴局、州机关事务局按职责分工负责)
六、持续巩固生态环境优势
(十八)加强生态保护修复。 完善天然林保护修复制度, 落实天然林管护制度,积极推动国土绿化由“规模化”向“精细化”转变, 提升森林生态系统功能, 全面实行林长制。加强草原生态保护修复和草原防火防灾,强化山地草甸等典型草地类型的保护。严格落实省生物多样性保护行动计划,建设黔南州陆生野生动物收容救护站,在南部、北部分别建立1个县级野生动物收容救护中心。加强石漠化综合治理, 开展 FAST 周边石漠化区域石 漠化专项治理, 推进乌江、清水江、红水河、都柳江等重点河流 生态保护带建设, 持续推进水土保持示范创建。实施贵州苗岭山 脉(黔南州)历史遗留废弃矿山生态修复示范工程。到2025年,实施天然林修复6万亩, 实施石漠化综合治理594平方公里, 水土流失综合治理面积1300平方公里。(州发展改革局、州自然资源局、州水务局、州林业局按职责分工负责 )
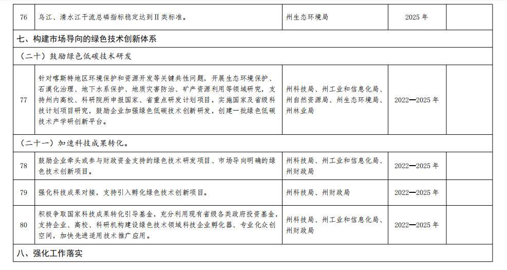
(十九) 深入打好污染防治攻坚战。强化城市空气质量精准管理, 推进都匀市功能区声环境质量自动监测站点建设。深入开 展清洁柴油车(机) 行动,推动车辆全面达标排放。深入开展重安江、瓮安河磷污染治理,深入推进都柳江流域锑污染专项治理。深入推进工业园区污水收集、处理设施建设。严格落实受污染耕地安全利用方案, 持续推进受污染耕地安全利用。到2025年, 乌江、清水江干流总磷指标稳定达到Ⅱ类标准, 受污染耕地安全利 用率达到省下达要求。 (州工业和信息化局、州公安局、州生态环境局、州农业农村局按职责分工负责 )
七、构建市场导向的绿色技术创新体系
(二十)鼓励绿色低碳技术研发。 针对喀斯特地区环境保护和资源开发等关键共性问题,开展生态环境保护、石漠化治理、地下水系保护、地质灾害防治、矿产资源利用等领域研究,支持州内高校、科研院所申报国家、省重点研发计划项目, 实施国家 及省级科技计划项目研究,鼓励企业加强绿色低碳技术创新研发,创建一批绿色低碳技术产学研创新平台。 (州科技局、州工业和信息化局、州自然资源局、州生态环境局、州林业局按职责分工负责)
(二十一)加速科技成果转化。鼓励企业牵头或参与财政资金支持的绿色技术研发项目、市场导向明确的绿色技术创新项目。强化科技成果对接,支持引入孵化绿色技术创新项目。积极争取国家科技成果转化引导基金,充分利用现有省级各类政府投资基金,支持企业、高校、科研机构建设绿色技术领域科技企业孵化器、专业化众创空间,加快先进适用技术推广应用。(州科技局、州工业和信息化局、州财政局按职责分工负责)
八、强化工作落实
(二十二)强化法律法规支撑。 认真贯彻落实国家颁布的各项能源资源节约、生态环境保护、循环经济发展等方面的法律法规。深入实施生态环保督察, 加强部门联动执法, 强化行政执法机关与公安机关、检察机关、审判机关的工作衔接配合, 加大违 法行为查处力度。(州法院、州检察院 ,州公安局、 州司法局、州生态环境局按职责分工负责)
(二十三)严格执行绿色收费价格机制。按照产生者付费原 则,建立健全生活垃圾处理收费制度, 推行分类、计量收费。继 续落实好居民阶梯电价、气价、水价制度和污水处理收费政策。(州发展改革局、州住房城乡建设局、州水务局按职责分工负责)
(二十四)加强财税支持力度。 积极争取中央财政重点生态功能区转移支付资金和国家绿色发展基金。严格落实乌江流域上下游横向生态补偿机制,推动重点流域生态补偿。充分利用中央、 省预算内投资支持污染治理和节能减碳项目。继续落实节能节水环保、资源综合利用等方面的所得税、增值税等优惠政策。 (州发展改革局、州财政局、州生态环境局、州水务局,州税务局按职责分工负责)
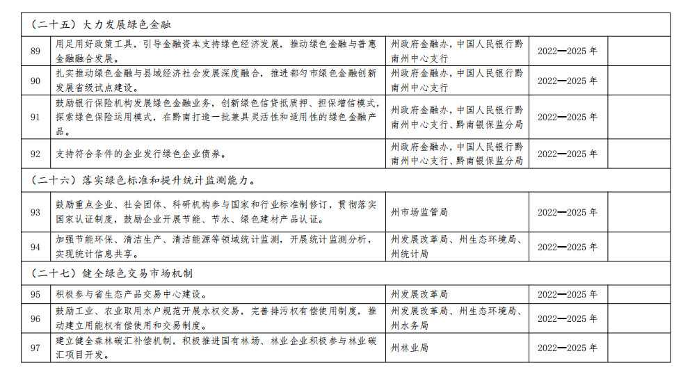
(二十五)大力发展绿色金融。 用足用好政策工具,引导金融资本支持绿色经济发展,推动绿色金融与普惠金融融合发展。扎实推动绿色金融与县域经济社会发展深度融合, 推进都匀市绿 色金融创新发展省级试点建设。鼓励银行保险机构发展绿色金融业务, 创新绿色信贷抵质押、担保增信模式, 探索绿色保险运用模式, 在黔南打造一批兼具灵活性和适用性的绿色金融产品。支持符合条件的企业发行绿色企业债券。 (州政府金融办,中国人民银行黔南州中心支行、黔南银保监分局按职责分工负责)
(二十六)落实绿色标准和提升统计监测能力。 鼓励重点企业、社会团体、科研机构参与国家和行业标准制修订, 贯彻落实 国家认证制度,鼓励企业开展节能、节水、绿色建材产品认证。加强节能环保、清洁生产、清洁能源等领域统计监测, 开展统计 监测分析,实现统计信息共享。(州发展改革局、州生态环境局、州统计局按职责分工负责)
(二十七)健全绿色交易市场机制。积极参与省生态产品交易中心建设。鼓励工业、农业取用水户规范开展水权交易,完善排污权有偿使用制度, 推动建立用能权有偿使用和交易制度。探 索森林碳汇交易模式, 积极推进国有林场、林业企业积极参与林 业碳汇项目开发。(州发展改革局 、州生态环境局、州水务局、州林业局按职责分工负责)
(二十八) 督促落实形成合力。各县(市)、各有关部门要进一步压实工作责任, 加强督促落实, 将建立健全绿色低碳循环发展经济体系作为高质量发展的重要内容, 保质保量完成各项任 务。各地区要在抓落实上投入更大精力,确保政策措施落到实处。各有关部门要加强协同配合, 形成工作合力, 安排部署年度重点工作,及时总结好经验好做法。(州发展改革局、州直各有关部门按职责分工负责)
(二十九)营造良好氛围。围绕贵州生态日、节能宣传周和低碳日主题, 制定部署节能减排宣传工作计划。行业主管部门要 加强绿色低碳循环发展宣贯工作, 讲好我州绿色低碳循环发展故 事,加强同宣传部门的沟通联系, 向新闻媒体提供宣传素材, 大力宣传取得的成效,积极宣传典型,媒体适时曝光破坏生态、污染环境、严重浪费资源和违规乱上高耗能、高排放项目等方面的负面典型,凝聚社会共识,为我州绿色低碳循环发展营造良好氛围。(州委宣传部,州发展改革局、州工业和信息化局、州生态环境局等按职责分工负责 )

















