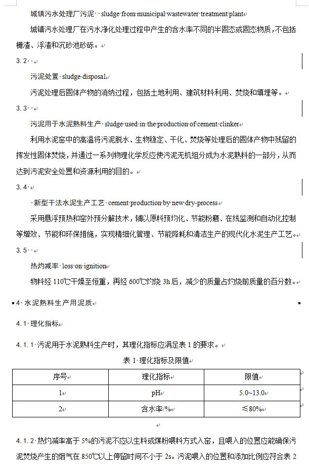
近日,住房城乡建设部办公厅关于行业标准《城镇污水处理厂污泥处置 水泥熟料生产用泥质(修订征求意见稿)》公开征求意见,本文件规定了城镇污水处理厂污泥经脱水、稳定、干化或焚烧等处理后,利用新型干法水泥生产工艺生产水泥熟料的泥质指标及限值、取样和检测方法等。适用于城镇污水处理厂污泥的处置和作为水泥熟料生产原料或燃料的利用。










近日,住房城乡建设部办公厅关于行业标准《城镇污水处理厂污泥处置 水泥熟料生产用泥质(修订征求意见稿)》公开征求意见,本文件规定了城镇污水处理厂污泥经脱水、稳定、干化或焚烧等处理后,利用新型干法水泥生产工艺生产水泥熟料的泥质指标及限值、取样和检测方法等。适用于城镇污水处理厂污泥的处置和作为水泥熟料生产原料或燃料的利用。









