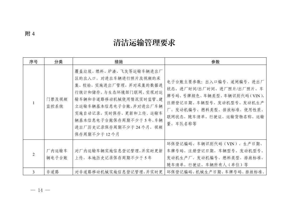
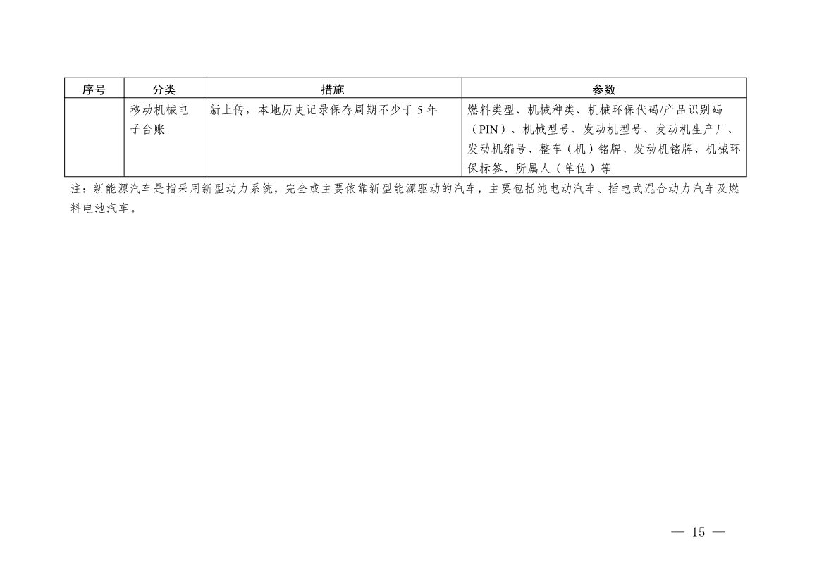
垃圾发电网获悉,浙江省生态环境厅发布关于公开征求《浙江省生活垃圾焚烧厂超低排放改造实施方案》修改意见的通知,为促进全省垃圾焚烧厂绿色发展,提升全行业大气污染物排放控制水平,助力我省环境空气质量持续改善,近期浙江省生态环境厅会同省建设厅组织开展了《浙江省生活垃圾焚烧厂超低排放改造实施方案》制订工作。现向社会公开征求意见,如有修改意见或建议,请于8月26日前反馈浙江省生态环境厅。
联系电话:0571-28869159,28172887
传 真:0571-28869121
通讯地址:杭州市学院路117号,邮编310012
电子邮箱:402158857@qq.com。














