跳转到主要内容

生态环境行政处罚听证新规解读|适用情形全梳理

日期: 栏目:要闻 浏览:

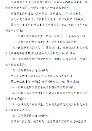
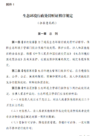
7月30日,生态环境部发布关于公开征求《生态环境行政处罚听证程序规定(征求意见稿)》意见的函,《征求意见稿》指出生态环境主管部门拟作出下列行政处罚决定,当事人要求听证的,生态环境主管部门应当组织听证:

(一)对自然人处以五千元以上、对法人或者其他组织处以二十万元以上罚款;

(二)对自然人、法人或者其他组织作出没收违法所得或者没收非法财物价值总额达到第一项所列数额;

(三)暂扣许可证件、降低资质等级、吊销许可证件、一定时期内不得申请行政许可;

(四)限制开展生产经营活动、责令停产整治、责令停产停业、责令关闭、限制从业、禁止从业;

(五)其他较重的行政处罚;

(六)法律、法规、规章规定的其他情形。地方性法规、地方政府规章对前款第一项、第二项所列罚没数额另有规定的,从其规定。

文章详情图片

文章详情图片

文章详情图片

8.png

文章详情图片

文章详情图片

文章详情图片

文章详情图片


标签: