AIoT智能化碳管理平台发布,赋能企业节能减排与数字化升级 AIoT智能化碳管理平台通过融合节能实践、碳资产管理与数字技术,为企业提供一站式能碳合一解决方案,实现精细化管理与长期节能效益,助力碳达峰碳中和目标。 碳管家 2026-02-10 06:36 浏览:718
打造'碳中和'示范网点新标杆,探索绿色低碳运营模式 通过购买林业碳票预先抵消运营排放,并承诺进行最终核算与差额抵消,这一模式为金融机构实现完全碳中和提供了可复制的实践路径,旨在全区倡导绿色低碳新风尚。 碳管家 2026-02-10 06:36 浏览:512
新疆兵团碳核查工作有序推进,保障碳市场稳定运行 兵团生态环境局通过组织线上文件评审、协调关键数据检测延期及加强指导服务等措施,有效克服疫情影响,目前重点发电企业碳核查已完成,其他企业线上文审基本结束,保障了碳交易基础工作的有序推进。 碳管家 2026-02-10 06:36 浏览:705
湖南与国家气候战略中心携手推动绿色低碳发展 湖南与国家气候战略中心达成战略合作,将共同构建碳排放双控体系,推动重大低碳技术应用,并探索碳普惠与气候投融资试点,旨在将湖南打造为绿色低碳发展的高地,并通过国际峰会分享经验。 碳管家 2026-02-10 06:36 浏览:835
营口市节能减排方案发布,明确能耗与污染物减排目标 营口市印发“十四五”节能减排综合工作方案,提出到2025年单位地区生产总值能耗较2020年下降15.5%,并对化学需氧量、氮氧化物等污染物减排设定具体目标,通过重点行业绿色改造、园区循环化提升等措施推动经济社会发展全面绿色转型。 碳管家 2026-02-10 06:36 浏览:771
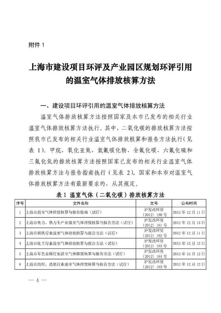
上海市建设项目与产业园区环评新增碳排放评价编制技术要求解析 上海市明确将碳排放评价纳入建设项目与产业园区规划环评,规定了温室气体核算方法、评价章节编制要求及分阶段实施时间,旨在通过环评制度推动减污降碳与绿色低碳转型。 碳管家 2026-02-09 15:15 浏览:620
新任董事长履历公布,能源化工行业迎来新掌舵人 李凡荣正式担任中国中化董事长,其丰富的石油石化行业管理经验及国家能源局工作背景,将推动企业在石油化工、氢能及碳减排技术等领域的战略发展。此次调整标志着央企在能源化工板块的管理层布局完成新老交替。 碳管家 2026-02-09 15:15 浏览:769
江苏省计量工作发展意见解读:目标与重点任务解析 江苏省提出到2025年将显著提升现代先进测量能力,计量科技创新力进入国内前列,计划新建15个以上国家级省级产业计量测试中心,培育壮大仪器仪表产业,并健全计量监督管理体制,为高质量发展提供支撑。 碳管家 2026-02-09 15:14 浏览:750
绿色金融如何赋能农村能源转型与清洁发展 绿色金融正成为推动农村能源转型的关键力量,通过碳减排支持工具、专项贷款及绿色债券等多元融资途径,有效降低可再生能源项目成本,加速整县光伏与风电项目落地,为乡村振兴与双碳目标实现提供坚实资金支撑。 碳管家 2026-02-09 15:14 浏览:835
德州新建民用建筑将全面实现绿色化,装配式建筑比例大幅提升 德州将通过推动新建民用建筑全部达到绿色标准、提升装配式建筑占比至40%、推广绿色建材及超低能耗建筑等措施,促进建筑业向绿色化、工业化转型,打造特色产业集群。 碳管家 2026-02-09 15:14 浏览:810
开放式个人碳账户体系落地,绿色行为可兑换碳币激励 武汉推出全国首个开放式个人碳账户体系,市民可将减碳行为转化为碳币并获得激励。该体系创新接入第三方公共数据,通过绿色出行积分等方式,为建立开放的个人碳账户提供了可推广的合作范式。 碳管家 2026-02-09 15:14 浏览:900
试点企业碳配额清缴履约率连续七年达百分之百 天津市试点纳入企业已全部完成年度碳配额清缴工作,市场运行稳定有序,配额成交量与成交金额显著,实现了履约率连续七年保持百分之百的成果。 碳管家 2026-02-09 15:14 浏览:519
碳排放权交易市场培育与绿色金融改革创新试验区建设方案解读 方案明确将通过培育优化碳排放权交易市场、探索初始配额有偿使用制度、发展农林行业碳汇,并创新碳资产配额回购等融资业务,推动绿色金融体系完善,助力产业低碳转型与区域生态资源资本化。 碳管家 2026-02-09 15:14 浏览:858
上海探索建设全国性氢交易所 推动清洁氢减排量入市交易 上海出台政策支持临港新片区探索建设统一高效的氢能交易平台,研究推动清洁氢产生的减排量纳入自愿碳减排市场交易,逐步推进全国性氢交易所建设,助力氢能产业高质量发展。 碳管家 2026-02-09 15:14 浏览:555
常州绿色金融发展实施方案发布,明确绿色信贷与融资目标 常州市出台实施方案,明确到2025年绿色信贷余额将超2000亿元,绿色直接融资规模不低于1000亿元,同时推动绿色企业认定与绿色金融创新试验区建设,全面构建绿色金融支持体系。 碳管家 2026-02-09 15:14 浏览:747