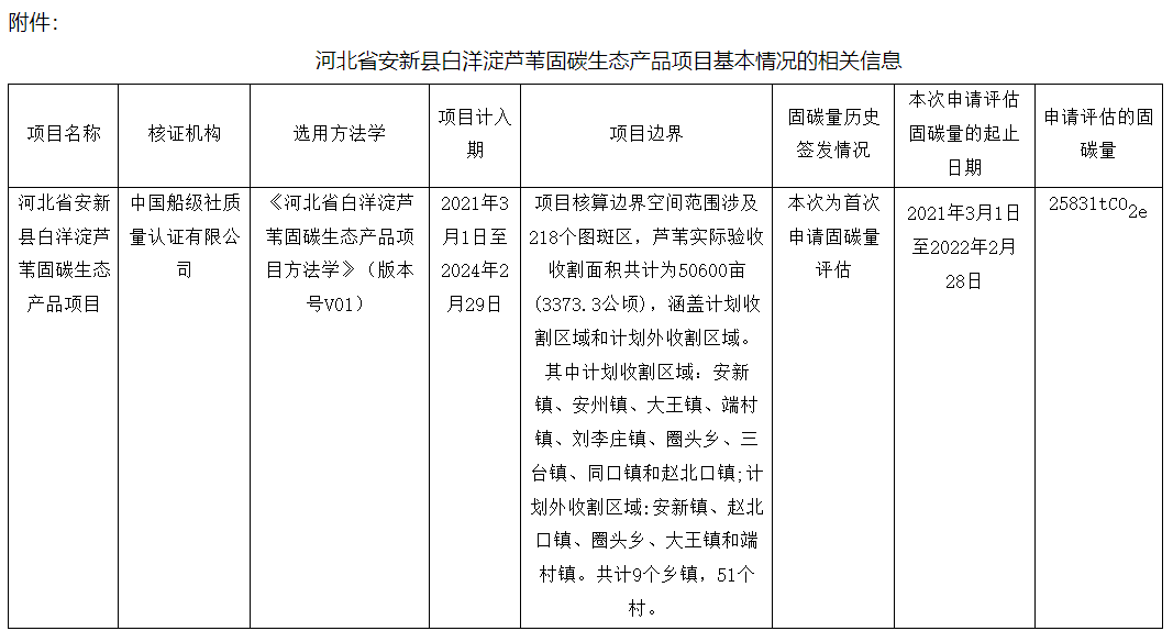
北极星碳管家网获悉,近日,河北省生态环境厅发布关于河北省安新县白洋淀芦苇固碳生态产品项目相关信息的公示,省污染物排放权交易服务中心拟对河北省安新县白洋淀芦苇固碳生态产品项目进行评估,相关生态产品项目基本情况如下:
关于河北省安新县白洋淀芦苇固碳生态产品项目相关信息的公示
根据《河北省降碳产品价值实现管理办法(试行)》等规定,省污染物排放权交易服务中心拟对河北省安新县白洋淀芦苇固碳生态产品项目进行评估。为保证评估工作的严肃性和公正性,现对各项目的基本情况、申请固碳量等相关信息予以公示。公示时间自2022年8月12日至8月22日,共7个工作日。若有意见或想了解其他情况请联系省污染物排放权交易服务中心。
联系电话:0311-85201815
通讯地址:石家庄市桥西区建国路55号
附件:河北省安新县白洋淀芦苇固碳生态产品项目基本情况
河北省污染物排放权交易服务中心
2022年8月12日

原标题:关于河北省安新县白洋淀芦苇固碳生态产品项目相关信息的公示