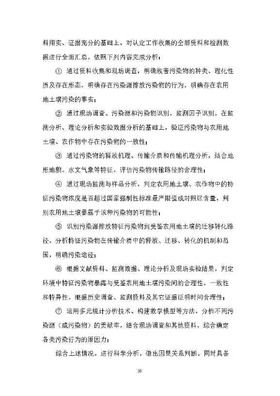
北极星环境修复网获悉,近日,农业农村部农业生态与资源保护总站发布了关于征求《农用地土壤污染责任认定技术指南》(征求意见稿)农业行业标准意见的函。全文如下:
各有关单位及专家:
农业农村部环境保护科研监测所牵头编制的《农用地土壤污染责任认定技术指南》已完成编制工作,现公开征求意见。请于2022年1月23日前将意见反馈至指定邮箱。
联系人:农业农村部环境保护科研监测所王伟
联系电话:022-23610097
邮 箱:wangweirenzhe@126.com
农业农村部农业生态与资源保护总站
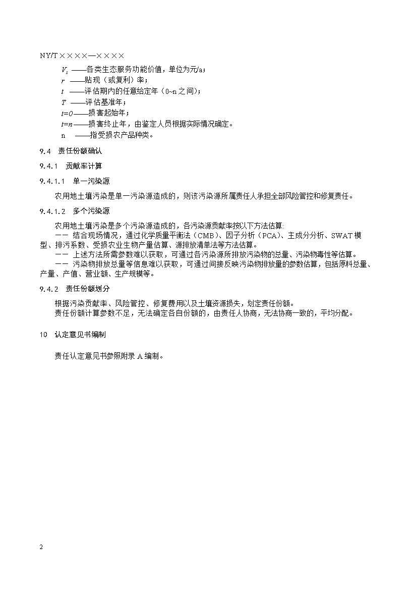
2021年12月23日








































