为贯彻落实《中华人民共和国土壤污染防治法》、《天津市土壤污染防治条例》,规范我市土壤修复方案备案审查工作,切实保障土壤环境安全,天津市生态环境局制定了《天津市建设用地土壤污染修复方案备案工作指南(试行)》。详情如下:
天津市建设用地土壤污染修复方案备案工作指南(试行)
为贯彻落实《中华人民共和国土壤污染防治法》《天津市土壤污染防治条例》,指导本市建设用地土壤污染修复方案(以下简称修复方案,包括地下水污染防治的内容)备案审查工作,制定本指南。
一、适用范围
对本市范围内建设用地土壤污染风险管控和修复名录中需要实施修复地块的修复方案进行形式审查,重点审查修复方案的规范性和完整性。
二、审查主体
各区生态环境局负责对本行政区内污染地块修复方案的备案审查。
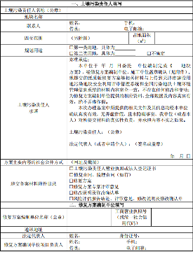
三、备案程序
1.方案编制
修复方案的编制应当结合土地利用总体规划和城乡规划,符合《建设用地土壤修复技术导则》(HJ25.4-2019)、《污染地块风险管控与土壤修复效果评估技术导则(试行)》(HJ25.5-2018)、《污染地块地下水修复和风险管控技术导则》(HJ25.6-2019)等技术要求,修复目标应满足该地块风险评估报告、现行标准及《中华人民共和国土壤污染防治法》的相关要求,确保修复实施后地块能够实现安全利用。
2.实施审查
区生态环境局登录“天津市建设用地污染地块安全利用评审管理系统”(以下简称“市评审系统”),按照修复方案备案形式审查要点(附件),自行或聘请专家协助及时对备案材料进行形式审查,对于修复方案不完整、不规范的,要指导土壤污染责任人修改完善修复方案后备案。
3.材料归档
备案审查后,区生态环境局要督促土壤污染责任人将修复方案上传至全国污染地块土壤环境管理系统,并规范填报信息。上传的修复方案应与备案的修复方案一致。
4.信息共享
生态环境主管部门、自然资源主管部门和土壤污染责任人、土地使用权人等可通过“市评审系统”查询相关信息,并作为开展后续工作及监管的依据。
5.补充备案
修复方案有重大变更(包括但不限于修复目标、技术路线、处置单位或异地修复接受地变更等),区生态环境局须要求土壤污染责任人提交补充备案材料并对补充备案材料重新进行备案审查。
四、附则
1.污染地块跨区的,市生态环境局负责修复方案的备案审查。
2.本指南自印发之日起实施,试行1年,生态环境部如有新的规定,按新规定执行。
修复方案备案形式审查要点


修复方案备案表



修复方案变更补充备案表
