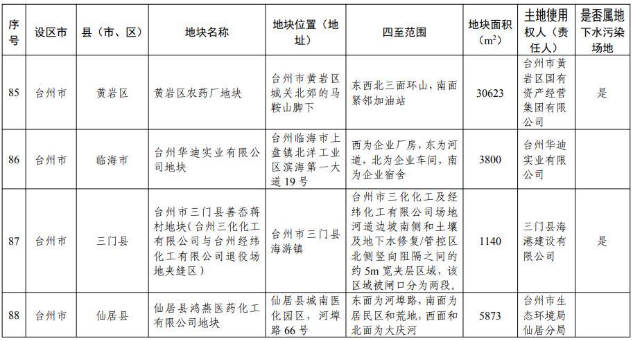
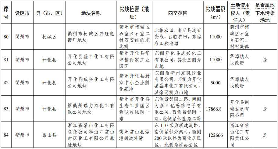
浙江发布土壤污染管控修复名录,涉及90个地块及地下水 日期: 2026-01-23 15:48 栏目:环境修复 浏览: 北极星环境修复网获悉,11日,浙江省生态环境厅发布了浙江省建设用地土壤污染风险管控和修复名录(含地下水污染场地),共90地块,详情如下: 标签: 上一篇:省级精品工程引领乡村全域土地综合整治与生态修复实践 下一篇:重点生态保护修复治理资金管理新规解读与支持范围解析 相关推荐 淮南市“十四五”土壤、地下水和农村生态环境保护规划(征求意见稿) 浙江省建设用地土壤污染风险管控和修复名录(含地下水污染场地)(10月21日更新) 聚焦堆填场地土壤修复各地项目需求及政策导向、实地考察示范项目、各地生态环境局需求调研一手数据 等您来 2022年度环境保护科学技术奖拟授奖项目名单