北极星环保网获悉,生态环境部发布2022年中国生态环境统计年报,2022 年,开展排放源统计重点调查的工业企业共176528家,污水处理厂13527家(含日处理能力500吨以上的农村污水处理设施),生活垃圾处理场(厂)2645家(含餐厨垃圾集中处理厂),危险废物(医疗废物)集中处理厂2512家。
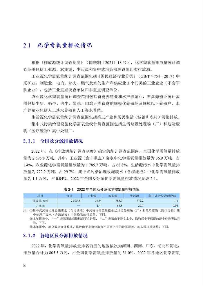
2022年,排放源统计调查范围内废水中化学需氧量排放量为2595.8万吨,其中,工业源(含非重点)废水中化学需氧量排放量为36.9万吨,农业源化学需氧量排放量为1785.7万吨,生活源污水中化学需氧量排放量为772.2万吨,集中式污染治理设施废水(含渗滤液)中化学需氧量排放量为1.1万吨;氨氮排放量为82.0万吨,其中,工业源(含非重点)废水中氨氮排放量为1.4万吨,农业源氨氮排放量为28.1万吨,生活源污水中氨氮排放量为52.5万吨,集中式污染治理设施废水(含渗滤液)中氨氮排放量为0.1万吨。
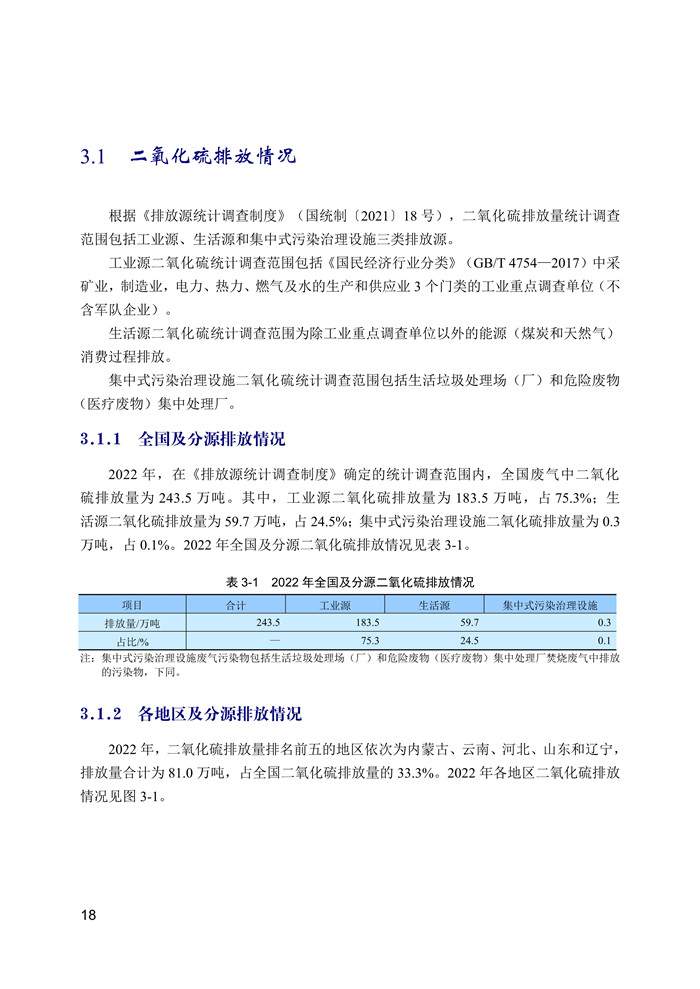
2022年,排放源统计调查范围内废气中二氧化硫排放量为243.5万吨,其中,工业源废气中二氧化硫排放量为183.5万吨,生活源废气中二氧化硫排放量为59.7万吨,集中式污染治理设施废气中二氧化硫排放量为0.3万吨;氮氧化物排放量为895.7万吨,其中,工业源废气中氮氧化物排放量为333.3万吨,生活源废气中氮氧化物排放量为33.9万吨,移动源废气中氮氧化物排放量为 526.7 万吨,集中式污染治理设施废气中氮氧化物排放量为1.9万吨;颗粒物排放量为493.4万吨,其中,工业源废气中颗粒物排放量为305.7万吨,生活源废气中颗粒物排放量为182.3万吨,移动源废气中颗粒物排放量为5.3万吨,集中式污染治理设施废气中颗粒物排放量为0.1万吨;挥发性有机物排放量为566.1万吨,其中,工业源废气中挥发性有机物排放量为 195.5万吨,生活源废气中挥发性有机物排放量为179.4万吨,移动源废气中挥发性有机物排放量为191.2万吨。
2022年,排放源统计调查范围内一般工业固体废物产生量为41.1亿吨,综合利用量为23.7亿吨,处置量为8.9亿吨;工业危险废物产生量为9514.8万吨,利用处置量为9443.9 万吨。

























篇幅有限,领取《2022年中国生态环境统计年报》全文,请扫码添加微信好友,领取PDF版本。
