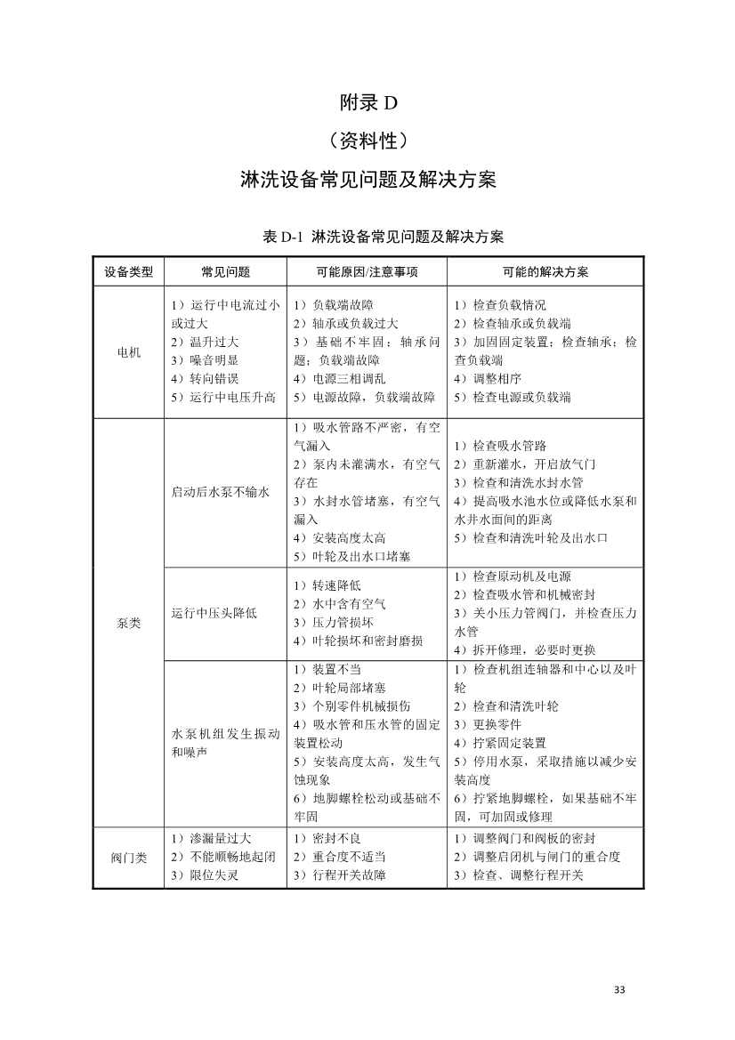
北极星环境修复网获悉,8月31日,上海市生态环境局印发《上海市重金属污染土壤异位淋洗修复技术指南(试行)》的通知。本指南规定了上海市重金属污染土壤异位淋洗修复工程的 工作流程、工程设计、施工、运行、监测及修复效果评估等。
本指南适用于上海市重金属污染土壤异位淋洗修复工程, 可作为污染土壤异位淋洗修复项目工程设计、施工和运行管理的技术依据,并可供长三角其他区域参考。其他类型污染土壤如采用异位淋洗修复技术,可参照本指南执行。
本指南不适用于放射性物质污染土壤的处理。
上海市生态环境局关于印发《上海市重金属污染土壤异位淋洗修复技术指南(试行)》的通知
沪环土〔2023〕144号
各区生态环境局,自贸区临港新片区管委会、上海化学工业区管委会、自贸区管委会保税区管理局,市环境监测中心、市环境执法总队、市环境科学研究院、各相关单位:
为贯彻落实《中华人民共和国土壤污染防治法》《上海市土壤污染防治条例》,进一步规范土壤污染修复行为,我局组织编制了《上海市重金属污染土壤异位淋洗修复技术指南(试行)》。现印发给你们,请遵照执行。
上海市生态环境局
2023年8月25日






































