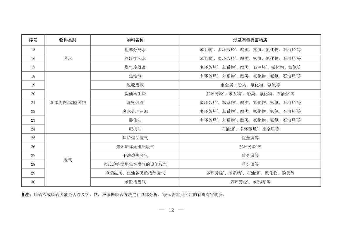
北极星环境修复网获悉,9月27日,生态环境部发布关于公开征求《炼焦化学工业企业土壤污染隐患排查技术指南(征求意见稿)》意见的通知,本指南适用于指导炼焦化学工业企业土壤污染隐患排查中确定排查范围和开展现场排查工作。详情如下:
关于公开征求《炼焦化学工业企业土壤污染隐患排查技术指南(征求意见稿)》意见的通知
为贯彻落实《中华人民共和国土壤污染防治法》《工矿用地土壤环境管理办法(试行)》有关规定,进一步规范和指导土壤污染重点监管单位名录中炼焦化学工业企业依法做好土壤污染隐患排查工作,我部组织编制了《炼焦化学工业企业土壤污染隐患排查技术指南(征求意见稿)》,现公开征求意见。征求意见稿及编制说明可登录我部网站(.cn/)“意见征集”栏目检索查阅。
各机关团体、企事业单位和个人均可提出意见和建议,有关意见请书面反馈我部,电子文档请同时发至联系人邮箱。征求意见截止时间为2022年10月19日。
联系人:生态环境部土壤生态环境司周俊
电话:(010)65645727
邮箱:dixiashuichu@mee.gov.cn
地址:北京市东城区东长安街12号
邮编:100006
附件:
1.征求意见单位名单
2.炼焦化学工业企业土壤污染隐患排查技术指南(征求意见稿)
3.《炼焦化学工业企业土壤污染隐患排查技术指南(征求意见稿)》编制说明
生态环境部办公厅
2022年9月21日
(此件社会公开)
















