近日,湖南省生态环境厅发布《关于湖南省2022年环保科研项目评审结果的公示》,共有36个环保项目入选,包括城镇污水处理厂尾水磷资源化利用关键技术研究、湖南省“三线一单”减污降碳协同管控实践研究与探索等多个项目。
关于湖南省2022年环保科研项目评审结果的公示
根据《湖南省生态环境厅 湖南省财政厅关于组织申报2022年度湖南省环保科研项目的通知》(湘环发〔2022〕53号)要求,我厅联合财政厅开展了年度环保科研项目评选工作。经项目单位申请、专家评审等程序,现将2022年度环保科研项目评审入选项目名单予以公示。公示期为9月28日-10月9日。
在此期间,欢迎社会各界对公示项目真实性、有无违反国家相关法律法规和政策规定,是否存在重复申报、多头申报、套取国家资金等情况,以传真、邮寄或电子邮件方式向湖南省生态环境厅提出反馈意见,并具体列举异议理由和相关证明材料。单位意见请加盖单位公章并注明联系方式,个人意见请注明真实姓名、身份证号码和联系方式。
联系电话:省生态环境厅科财处 0731-85698109
省生态环境厅机关纪委 0731-85698097
传 真:0731-85698058
电子邮箱:hnscjzd@163.com
通讯地址:长沙市雨花区万家丽中路三段118号(邮编:410014)
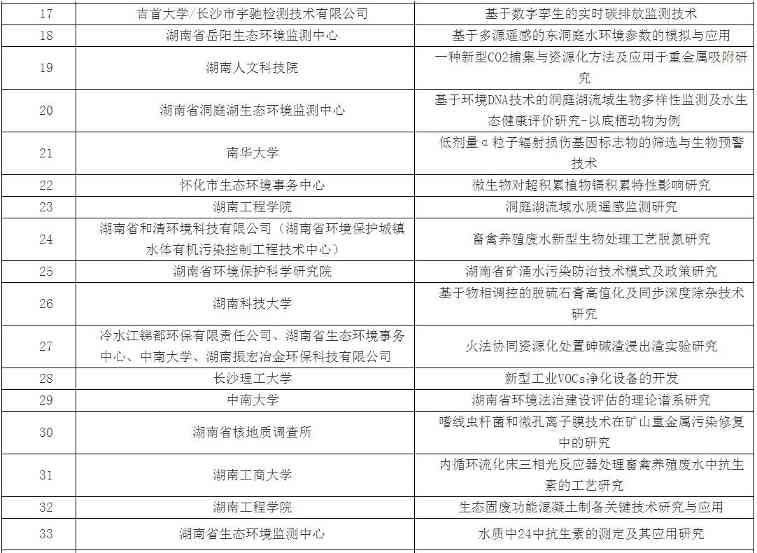
附表: 2022年度环保科研项目评审入选项目名单


