北极星环境修复网获悉,10月26日,浙江省生态环境厅印发浙江省建设用地土壤污染风险管控和修复“一件事”改革4个配套文件,进一步提升数字化闭环监管能级,规范土壤污染风险管控与修复评审和质控,加强土壤和地下水污染防治领域专家管理。详情如下:
浙江省生态环境厅关于印发浙江省建设用地土壤污染风险管控和修复“一件事”改革4个配套文件的通知
各设区市生态环境局、自然资源主管部门:
为贯彻落实《浙江省建设用地土壤污染风险管控和修复“一件事”改革方案》(浙环发〔2021〕20号),推动改革走深走实,进一步提升数字化闭环监管能级,规范土壤污染风险管控与修复评审和质控,加强土壤和地下水污染防治领域专家管理。经商省自然资源厅同意,我厅制定了《浙江省建设用地土壤污染风险管控与修复数字化应用系统管理暂行办法》等4个配套文件,现印发给你们,请结合实际认真贯彻实施。
附件:1.《浙江省建设用地土壤污染风险管控与修复数字化应用系统管理暂行办法》
2.《浙江省土壤领域污染防治专家管理实施细则(试行)》
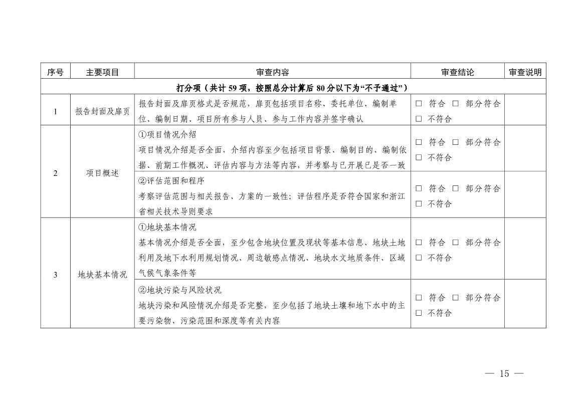
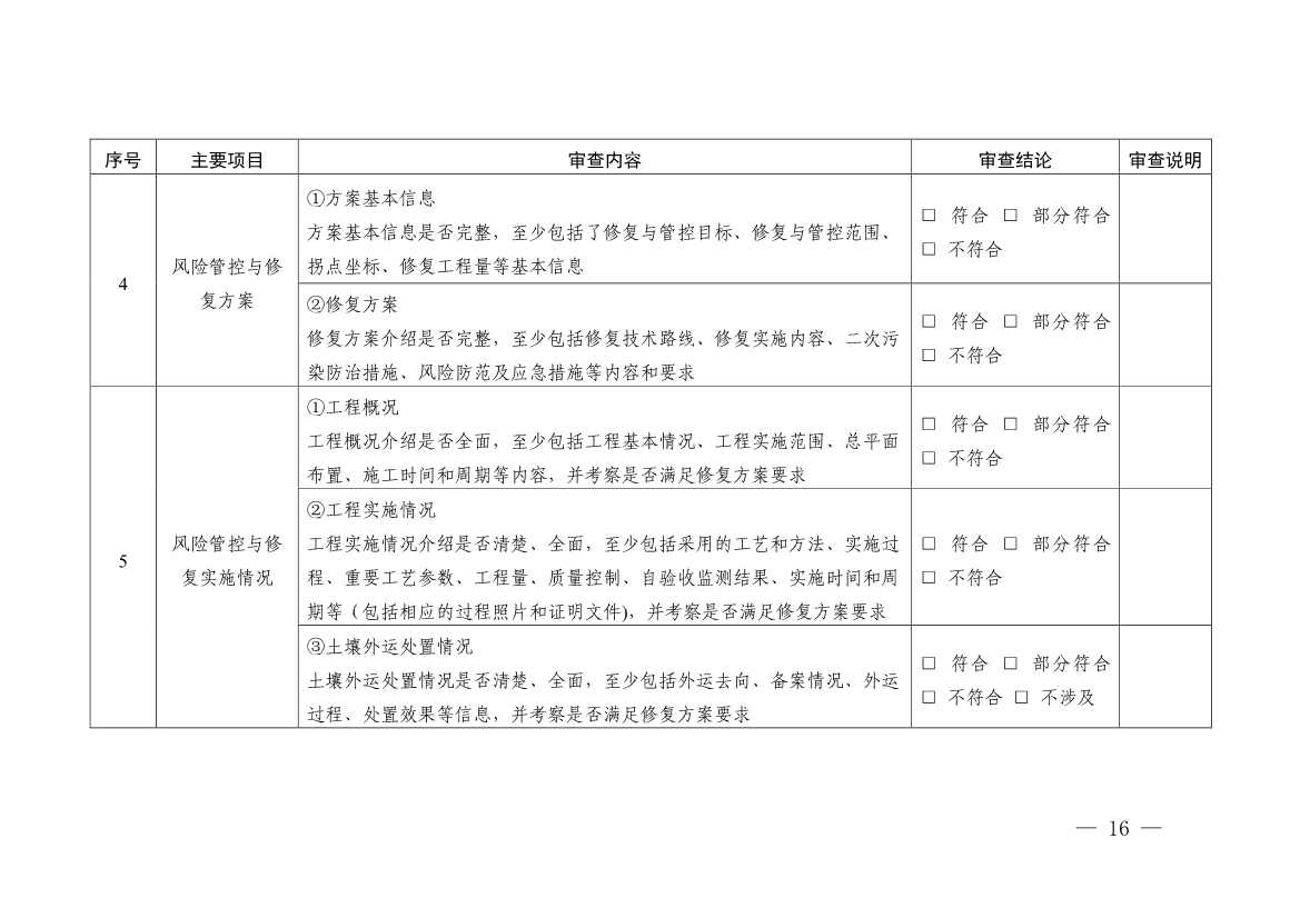
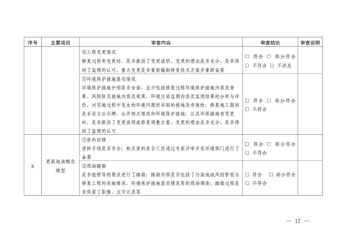
3.浙江省建设用地土壤污染审查表
4.《浙江省建设用地土壤污染风险管控和修复采样检测质量控制抽查规程》
浙江省生态环境厅
2022年10月24日
(此件公开发布)

















































