党的二十大报告指出——积极稳妥推进碳达峰碳中和,立足我国能源资源禀赋,坚持先立后破,有计划分步骤实施碳达峰行动,深入推进能源革命,加强煤炭清洁高效利用,加快规划建设新型能源体系,积极参与应对气候变化全球治理。
在这一背景下,环保产业如何更好的参与到碳达峰、碳中和的实践中去,需要深入思考和探索。
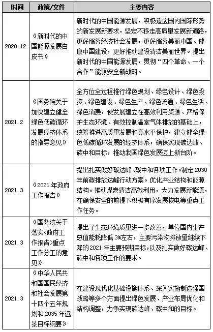
“双碳”目标下的国家政策部署
“双碳”目标提出以来,国家层面对实现碳达峰、碳中和的实现路径进行了系列部署,从贯彻能源安全新战略、建立健全绿色低碳循环发展经济体系、优化产业结构、改善能源结构等方面进行指导。

“双碳”目标下环保产业的新调整
在“双碳”目标引领下,环保产业内涵被数倍打开,产业责任也数倍增加。环保产业将从过去的“治污”为主,进入减污、降碳协同增效,绿色生产、绿色生活和良好生态协同推进的新阶段。
目前,为实现“双碳”目标,环保产业正在进行相应优化调整。例如,在水处理行业,基于资源回收、能源开发与利用和碳平衡理念的未来污水处理厂在领先的环境公司已经开始实践;在大气治理领域,提出了碳排放与大气污染物的协同控制。并且将通过在重点行业、企业开展示范试点,进行减排技术/措施的协同控制效果评估;在土壤治理领域,聚焦到土壤修复产业中,恢复土壤碳库容量,减少土壤修复过程中的能源消耗、碳排放等;在固废处理处置领域,开发了提高生产效率,开展节能降耗改造,资源综合利用的减碳技术路径。

土壤修复产业碳达峰碳中和路径选择
其中,在固废处理处置领域,一些先行先试企业在分享经验时,着重提到要关注小规模垃圾处理技术,如垃圾热解气化技术,探索其联合环卫业务形成一种商业模式的可行性;拓展垃圾分类及资源化利用项目,完善资源化产业链;探索可行的工业废弃物资源化技术路线,如废酸资源化、金属提纯等技术;研究有机垃圾资源化利用途径,例如探索生物柴油、生物质制氢等。
“双碳”背景下环保产业的挑战和困境
缺乏有效的宏观管理
在“双碳”的目标下,环境保护产业的发展必须依靠政策为主导,只有国家和政府对整体进行宏观把控才能有利于环保产业的发展,但是实际上,我国环保企业所面临的普遍情况是:没有一个科学的发展指导方针,多数企业还处于摸索状态,常常事倍功半,得不到一个理想的效果。具体表现为:①没有统一的行业标准,相关制度不完善;②缺乏统一的标准规范来统筹协调整个行业,政府难以统一管控,也就无法制定合理的激励政策和扶持措施,也就难以有效激发资本家对环保事业进行投资的兴趣和积极性;③硬件设施水平低下,大量环保设备粗制滥造,难以真正起到作用,严重阻碍了环保产业市场的发展。
相关法律法规不健全
尽管近年来,国家和政府已经陆续颁布了大量的环境保护法律法规,并且正在逐步修订完善,取得了一定的成绩,然而,随着时代的不断发展,法律的某些规定已经难以满足新形势的需求,甚至还有一些污染物排放标准和相关的经济政策都不适用于实际情况,还需要进一步修复和完善。长期、持续、深度减排是我国未来发展的必然趋势,需要做好顶层设计,并通过法治建立起应对的长效机制。无论是采取更严厉的碳减排措施,还是建设完善碳市场机制,无论是增加碳汇的措施,还是借助技术革新和金融支持等,法治在规范相关行为主体作为方面的作用至关重要。
“双碳”目标对环保产业提出的发展新要求
需要科学分析市场前景
在新时代的新要求之下,环保的理念已经深入人心,碳中和也成为了世界各国的前进目标,环保产业受到了高度重视,因此,需要对环保产业的前景有一个乐观的认识,抓住发展机遇,用发展的目光对待环保市场,最大限度地发挥市场的作用,不但需要加快法律法规的建设,还需要全面提高工作人员的环保意识,营造一个良好的环保氛围。同时,碳减排纳入环境监管后,对环保企业提出更高的要求。要未雨绸缪,尽早对未来行业可能带来的变化有所布局。在环保行业各个细分领域内,除了直接的节能效益,其他碳减排效果有能被国家认可的碳核算方法都可去做,在工业领域的碳减排行动中应考虑生产全流程中的节能低碳,把降碳作为长期方向,实现减污降碳协同治理的最优解。
需要合理利用科学技术
随着科学技术的快速进步, 我国有些环境治理技术虽然已经基本达到了国际的平均水平。然而,对于大部分核心技术而言,还都处于起步阶段,远远落后于国际的先进水平,在一定程度上阻碍了环保产业的发展。要想在“双碳”目标下快速发展环保产业,就必须要合理利用科学技术,科学技术才是第一生产力,特别是对于中国来说,大部分环保类企业都是以中小企业和乡镇为主,生产规模不大,只有依靠于先进的科学技术,才能有利于提高国际竞争力。同时政府也可以在政策和资金上对科学技术的创新提供相应的优惠制度,开创出具有中国特色的环保科技体系。
在“双碳”目标下,我国的环保产业正在快速发展,尽管还存在一些困境,但我们可以通过调整产业结构、研发核心技术、制定健全的管理制度与法律法规、构建支持绿色制造产业发展的技术体系等手段促进环保产业的发展。期待环保产业未来能更好的参与到碳中和、碳达峰的实践当中去。