11月24日,东莞市生态环境局发布《东莞市建设用地土壤环境联动监管实施方案(征求意见稿)》,以有效管控建设用地土壤污染风险,保障建设用地安全利用,进一步明确建设用地土壤环境监管范围、要求和职责等,建立健全联动监管机制。
东莞市建设用地土壤环境联动监管实施方案(征求意见稿)
为有效管控我市建设用地土壤污染风险,保障建设用地安全利用,进一步明确建设用地土壤环境监管范围、要求和职责等,建立健全联动监管机制,结合我市实际,制定本方案。
一、工作目标
到2025年,重点建设用地安全利用得到进一步保障;到2035年,重点建设用地土壤环境安全得到有效保障,土壤环境风险得到全面管控。
二、工作依据
《中共中央 国务院关于深入打好污染防治攻坚战的意见》《中华人民共和国土壤污染防治法》《土壤污染防治行动计划》《污染地块土壤环境管理办法(试行)》《关于发布<建设用地土壤污染状况初步调查监督检查工作指南(试行)><建设用地土壤污染状况调查质量控制技术规定(试行)>的公告》《广东省实施〈中华人民共和国土壤污染防治法〉办法》《广东省土壤污染防治行动计划实施方案》《广东省生态环境厅 广东省自然资源厅 广东省住房和城乡建设厅 广东省工业和信息化厅关于进一步加强建设用地土壤环境联动监管的通知》(粤环发〔2021〕2号)《东莞市土壤污染防治行动计划工作方案》《国土空间调查、规划、用途管制用地用海分类指南(试行)》(自然资办发〔2020〕51号)《土壤环境质量 建设用地土壤污染风险管控标准(试行)》(GB 36600-2018)《地下水质量标准》(GB14848-2017)《广东省建设用地土壤污染修复工程环境监理技术指南(试行)》《关于加强建设用地土壤污染风险管控和修复项目现场监管的通知》
三、联动监管范围
我市纳入建设用地土壤环境联动监管范围(以下简称“纳入联动监管”)的地块包括:
(一)经土壤污染状况普查、详查和监测、现场检查或接到信访举报等,有证据表明存在土壤污染风险的建设用地。
(二)拟用途变更为住宅、公共管理与公共服务用地(简称“一住两公”,具体范围参照附件1)的地块。“一住两公”地块之间相互变更的,原则上不需要进行调查。
(三)拟收回、转让土地使用权的或用途变更的土壤污染重点监管单位生产经营用地。
(四)从事过有色金属矿采选、有色金属冶炼、石油加工、化工、焦化、电镀、制革、印染、造纸、医药制造、铅酸蓄电池制造、废旧电子拆解、危险废物处理处置和危险化学品生产、储存、使用等行业生产经营活动,以及从事过火力发电、燃气生产和供应、垃圾填埋场、垃圾焚烧厂、市政及工业园区污水处理厂和污泥处理处置等活动的用地(以下简称“重点行业企业用地”),拟收回、已收回、转让土地使用权的,以及用途拟变更为商业用地的地块。
四、工作流程
针对纳入联动监管的地块,土地使用权人、土地储备机构或土壤污染责任人应按规定完成土壤污染风险管控和修复工作,包括土壤污染状况调查和土壤污染风险评估、风险管控和修复、风险管控和修复效果评估、后期管理等。涉及土地储备的,土地使用权人须在土地收储前完成土壤污染状况调查并通过评审;2021年3月4日前已储备的,以及不涉及土地储备的建设用地未开展土壤污染状况调查的,责任主体须在交地前完成土壤污染状况调查。
针对联动监管范围以外的地块,为厘清土壤污染各方责任,建议对地块土壤污染风险进行分析,结合实际情况开展土壤污染防治工作。
1. 土壤污染状况调查
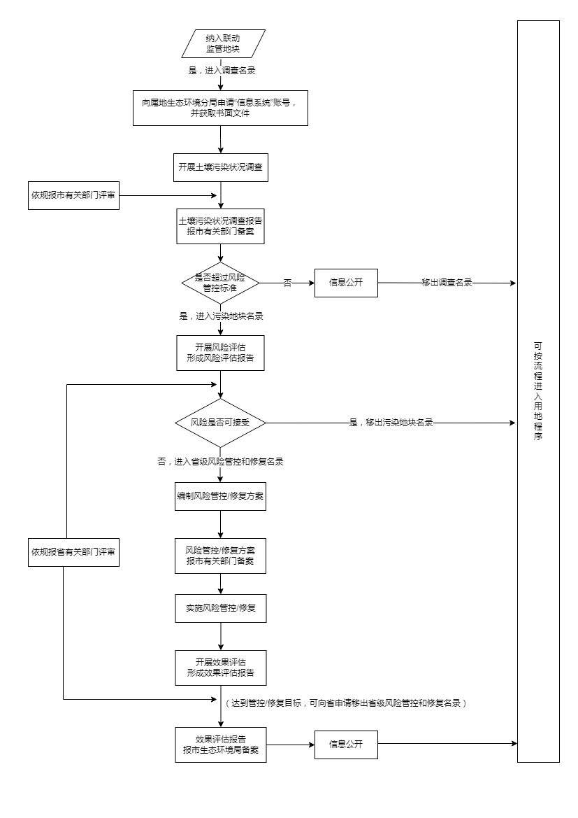
(1)在启动土壤污染状况调查工作前,土地使用权人、土地储备机构应当向属地生态环境分局申请账户和获取书面文件,通过广东省建设用地污染地块信息系统(以下简称“信息系统”)填报并提交地块相关活动信息。
(2)土地使用权人、土地储备机构开展土壤污染状况调查工作应编制调查报告,报市生态环境局会同市自然资源局组织专家评审,土壤污染状况调查报告主要内容应及时公开。土壤污染状况调查承担单位应使用东莞市土壤及地下水环境管理系统完成调查全过程监管各阶段填报工作。
(3)土地使用权人、土地储备机构及时将通过评审的调查报告(纸质和电子版)经由属地政府函报市生态环境局和市自然资源局联合备案。评审表明地块污染物含量不超过土壤污染风险管控标准的,可按流程进入用地程序;评审表明地块污染物含量超过土壤污染风险管控标准、需开展下一步土壤污染风险评估工作的,进入土壤污染风险评估阶段。市生态环境局根据土地使用权人提交的调查报告建立东莞市污染地块名录并及时公开。
(4)评审通过后,发现存在未查明的污染(包括污染物或者污染区域),土地使用权人、土地储备机构按照各级评审部门的要求补充开展土壤污染状况调查并重新评审。
(5)2019年1月1日前已建成地块补办用地手续的,原则上由土地使用权人出具书面承诺明确自行承担土壤污染风险管控和修复责任后,可进入用地程序,完善后续用地手续。
2. 土壤污染风险评估
(1)土壤污染责任人、土地使用权人开展土壤污染风险评估工作,需编制风险评估报告报省生态环境厅组织专家评审。评审表明风险可接受的地块,可按流程进入用地程序;评审表明风险不可接受的地块将由省生态环境厅纳入广东省建设用地土壤污染风险管控和修复名录。
(2)评审通过后,变更风险评估报告中确定的相关风险管控、修复目标值的,变更规划用地用途的,以及土壤污染状况调查报告重新评审的,土壤污染责任人、土地使用权人应申请对风险评估报告重新进行评审。
3. 土壤污染风险管控和修复
(1)纳入广东省建设用地土壤污染风险管控和修复名录的地块,土壤污染责任人、土地使用权人应按要求落实有关风险管控措施,按季度向市生态环境局报告,若管控过程发现异常情况,应立即采取应急措施并及时向市生态环境局报告。需实施修复的地块,土壤污染责任人、土地使用权人结合土地利用总体规划和城乡规划编制修复方案,经省级有关专家论证后,经由属地政府报市生态环境局备案后实施。
风险管控和修复过程中,涉及风险管控或修复目标、技术路线、污染物处理方式及最终处理去向等变更调整的,土壤污染责任人、土地使用权人应将调整后并经专家论证的修复方案重新备案。
(2)修复施工期间,土壤污染责任人、土地使用权人和治理修复施工单位应严格落实法律法规、技术规范、修复方案等有关要求,采取有效措施防止对地块及其周边造成二次污染,落实环境监测,规范处置污染土壤等。治理修复监理单位应监督施工单位修复过程中全面落实各项生态环境保护要求,并对施工过程关键环节进行视频录像,在开展修复效果评估前将相关影像资料提交至市生态环境局。
修复工程如涉及基坑工程等危险性较大的分部分项工程的,应当严格按照《危险性较大的分部分项工程安全管理规定》(住房和城乡建设部令第37号,附件2)《广东省住房和城乡建设厅关于印发房屋市政工程危险性较大的分部分项工程安全管理实施细则的通知》(粤建规范〔2019〕2号,附件3)执行。业主单位、施工单位作为修复工程安全生产责任主体,应按照《关于印发<全市房屋市政工程安全生产治理行动实施方案>的通知》(东建质安〔2022〕7号,附件4)等有关规定加强施工现场安全管理和安全风险隐患管控。
(3)对治理修复期间确需外运的污染土壤,需进行危险废物鉴定;对属于危险废物的外运污染土壤,应当依照法律法规和相关标准进行处置;对于不属于危险废物的外运污染土壤,修复施工单位应当建立污染土壤转运联单制度(附件5),提前5个工作日报市生态环境局和接收地市级生态环境主管部门。
4. 土壤污染风险管控和修复效果评估
(1)风险管控、修复活动完成后,土壤污染责任人、土地使用权人另行委托有关单位对风险管控效果、修复效果进行评估,形成风险管控效果评估报告、修复效果评估报告依规报省生态环境厅评审。基于工程安全因素需要提前进行基坑回填或使用的,土壤污染责任人、土地使用权人可向省生态环境厅申请阶段性评估,经评审确认基坑修复效果达标修复目标之后,方可进行基坑回填或使用。
(2)土壤污染责任人、土地使用权人及时将通过评审的效果评估报告经由属地政府函报市生态环境局备案;效果评估报告经评审确认达到风险管控、修复目标要求的,土壤污染责任人、土地使用权人可向省生态环境厅申请移出建设用地土壤污染风险管控和修复名录。
5. 后期管理
需实施后期管理的地块,土壤污染责任人、土地使用权人应按要求制定后期环境管理方案并严格落实后期环境管理措施,及时填报信息系统。

图 东莞市建设用地开发利用土壤环境管理工作流程图
五、保障措施
(一)健全土壤污染状况调查名录
市生态环境局会同市自然资源局、工业和信息化局协调联动把关,针对纳入联动监管的地块,建立并及时更新本行政区域土壤污染状况调查名录。逐步将企业用地调查确定的潜在高风险地块等纳入建设用地土壤污染状况调查名录。市自然资源局定期将已收回土地使用权的、用途变更为“一住两公”的地块名单、市工业和信息化局定期将已关闭搬迁的“重点行业企业用地”地块名单书面通报市生态环境局,由市生态环境局督促土地使用权人按照相关要求开展土壤污染状况调查。
(二)严格用地准入管理
自然资源部门加强规划许可核发和用地审批管理,对纳入联动监管的地块,未按要求完成土壤污染状况调查、风险评估或经调查评估确定为污染地块但未明确风险管控和修复责任主体的,
禁止进行土地出让、划拨。对未达到土壤污染风险评估报告确定的风险管控、修复目标的建设用地地块,自然资源部门不得核发相关地块开发利用的建设工程规划许可证,生态环境部门不予批准选址涉及相关地块的建设项目环境影响评价文件。
(三)强化政府联动监管
各级生态环境部门会同自然资源、住房和城乡建设等部门将建设用地土壤污染防治有关监管要求纳入日常环境监管执法计划,定期开展土壤污染状况调查现场检查、治理修复施工全过程监督检查及后期环境管理情况现场巡查,必要时对土壤或地下水进行抽样检测。住房和城乡建设部门建立污染地块土壤修复深基坑安全监管制度。对违法《土壤污染防治法》相关规定的违法行为,严格依法查处,切实防范建设用地土壤污染违规违法行为的发生。
各园区管委会(镇人民政府、街道办事处)对辖区内地块土壤环境质量负责,落实辖区多部门联动监管机制,加强辖区建设用地土壤环境管理工作的统筹监督。
(四)加强质量监督检查
市生态环境局负责对纳入联动监管范围的地块土壤污染状况调查全过程开展质量监督检查,对存在严重质量问题、弄虚作假行为等情况及时通报。配合省生态环境厅做好土壤污染状况初步调查报告抽查工作。土壤污染责任人、土地使用权人或从业单位应配合监督检查、抽查工作,落实相关问题整改。
(五)强化信息共建共享
强化省级信息系统应用,及时录入和更新地块信息,落实建设用地土壤环境管理信息查询、共享和公开。土地使用权人将报告(方案)主要内容和结果及时按要求向社会公开,主动接受公众监督。
(六)落实资金保障
各级土地储备部门、各镇街(园区)应结合土地开发利用实际,提前统筹土壤污染防治资金,及早申请(安排)财政经费预算,保障土壤环境质量监测、评估、监督管控工作经费。按照“谁污染、谁治理,谁投入、谁受益”的原则,综合考虑土地供应优惠政策,吸引社会资金投入土壤环境保护。
本方案自印发之日起实施,有效期5年。
法律、法规或上级相关文件另有规定的,从其规定。