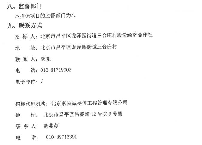
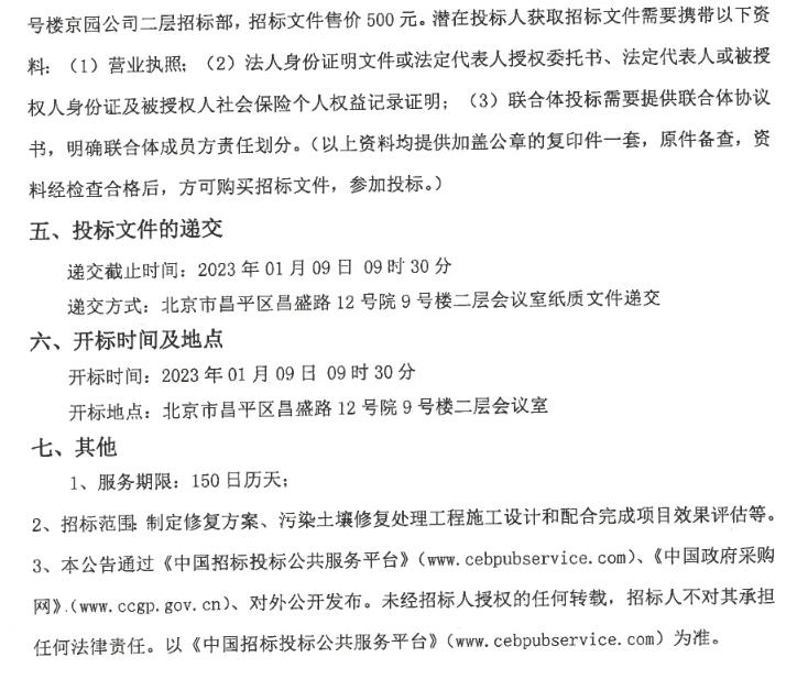
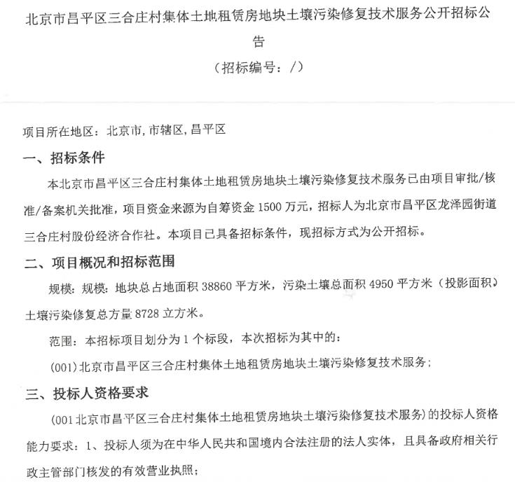
北京市昌平区三合庄村土壤修复技术招标|1500万项目全攻略 日期: 2026-03-26 06:50 栏目:环境修复 浏览: 12月19日,北京市昌平区三合庄村集体土地租赁房地块土壤污染修复技术服务公开招标公告,预算1500万元,污染土壤总面积4950平方米,详情如下: 标签: 上一篇:深圳生态保护修复规划发布|全攻略解读 下一篇:宁夏鼓励社会资本参与生态修复|实用指南 相关推荐 淮南市“十四五”土壤、地下水和农村生态环境保护规划(征求意见稿) 浙江省建设用地土壤污染风险管控和修复名录(含地下水污染场地)(10月21日更新) 聚焦堆填场地土壤修复各地项目需求及政策导向、实地考察示范项目、各地生态环境局需求调研一手数据 等您来 2022年度环境保护科学技术奖拟授奖项目名单