目前,国内常见的修复后土壤再利用途径包括:修复后下填利用、绿化利用和建材利用。修复后土壤存在着质地改变、异味等问题,对其进行综合利用时,需要在技术指导下安全利用。但是,行业内缺少对于各种利用途径实施技术指导的标准和规范,迫切需要建立修复后土壤安全利用的技术标准体系。
为促进修复后土壤的安全和合理利用,规范相应的安全利用活动,减少再利用带来的环境风险,中国环境保护产业协会(以下简称“协会”)组织编制《修复后土壤安全利用技术指南》团体标准。该标准由浙江省生态环境科学设计研究院牵头编写,编制团队包括中国城市建设研究院有限公司、中国科学院地球化学研究所、清华苏州环境创新研究院、北京高能时代环境技术股份有限公司等单位。
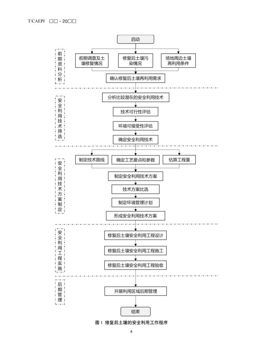
该标准规定了修复后土壤安全利用的流程,明确了土壤安全利用的技术要点,有助于规范修复后土壤的安全利用活动,保障污染土壤利用过程中对人体健康的有效保护和生态环境风险的有效控制。
目前,该标准已完成征求意见稿,根据《中国环境保护产业协会标准管理办法》的规定,协会于2022年12月23日向各相关单位发布了征求意见的通知,并在中国环境保护产业协会网站发布。
关于征求中国环境保护产业协会标准《修复后土壤安全利用技术指南》意见的函
中环协〔2022〕245号
各有关单位:
为规范和指导修复后土壤安全利用的程序和技术要求,我会下达编制中国环境保护产业协会标准《修复后土壤安全利用技术指南》。目前,标准编制单位已完成标准的征求意见稿。根据《中国环境保护产业协会标准管理办法》的规定,现将该标准征求意见稿和有关材料印送给你们,请研究并提出书面意见,于2023年1月23日前反馈我会。
联 系 人:中国环境保护产业协会技术部 王睿
通信地址:北京市西城区二七剧场路6号
邮政编码:100045
电话:(010)52806517
邮箱:standard@caepi.org.cn
附件:1.征求意见单位名单
2.《修复后土壤安全利用技术指南(征求意见稿)》
3.《修复后土壤安全利用技术指南(征求意见稿)》编制说明
中国环境保护产业协会
2022年12月23日
















