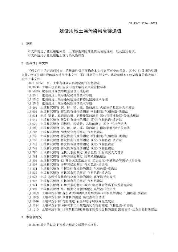
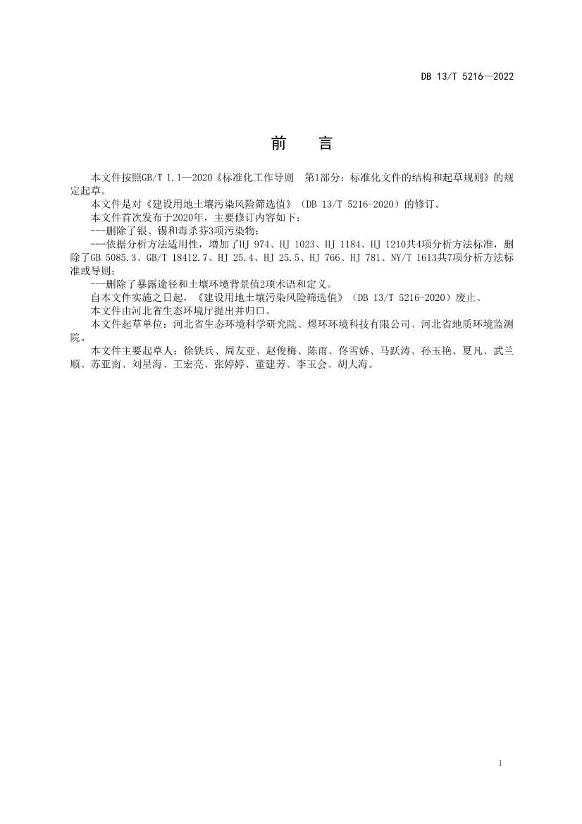
河北建设用地土壤污染风险筛选值实施指南|环保合规必备 日期: 2026-03-23 06:50 栏目:环境修复 浏览: 北极星环境修复网获悉,2023年1月4日,河北省市场监督管理局发布《建设用地土壤污染风险筛选值》,2023年1月27日开始实施。本文件规定了建设用地分类,土壤污染风险筛选值及使用规则,以及监测要求。 本文件适用于建设用地土壤污染风险筛查。 标签: 上一篇:重庆耕地土壤污染防治“十四五”规划全攻略|实用指南 下一篇:济南市生态环境损害赔偿资金管理办法|实用指南 相关推荐 淮南市“十四五”土壤、地下水和农村生态环境保护规划(征求意见稿) 浙江省建设用地土壤污染风险管控和修复名录(含地下水污染场地)(10月21日更新) 聚焦堆填场地土壤修复各地项目需求及政策导向、实地考察示范项目、各地生态环境局需求调研一手数据 等您来 2022年度环境保护科学技术奖拟授奖项目名单