北极星环境修复网获悉,1月30日,四川省生态环境厅发布地方标准《四川省建设用地土壤污染风险管控标准(DB51 2978-2023)》,自2023年2月1日正式实施。
本文件规定了保护人体健康的建设用地土壤污染风险筛选值和管制值,以及监测、实施与监督要求。本文件适用于四川省建设用地土壤污染风险筛查和风险管制。
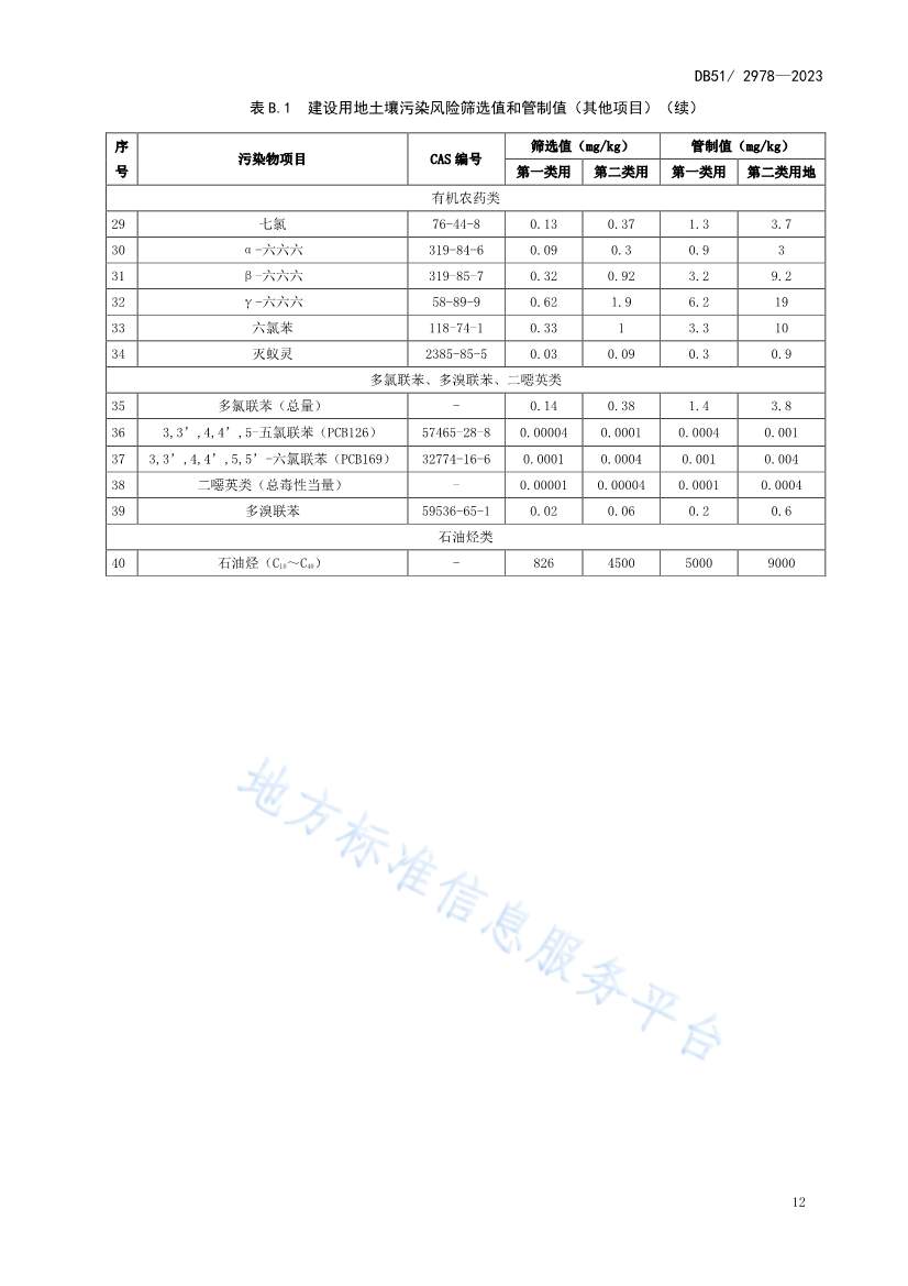
本标准涉及的土壤污染物项目主要覆盖四川省重点行业企业信息采集和详查中涉及的有毒、有害、易累积特征污染物。绝大部分土壤污染物的筛选值和管制值依据国家环境保护标准《建设用地土壤污染风险评估技术导则》(HJ 25.3)和国家标准GB 36600编制说明等相关技术规范计算得出,6项挥发性有机物(对氯甲苯、1,2,4-三甲苯、1,3,5-三甲苯、异丙苯、正丁基苯、六氯丁二烯)的筛选值和管制值依据其土壤饱和浓度进行修正,1项重金属类污染物(铊)参考了相关调查数据进行了修正。





















