跳转到主要内容

四川建设用地土壤污染风险管控标准征求意见|实用指南

日期: 栏目:环境修复 浏览:

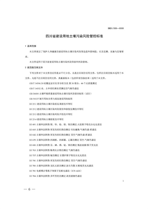
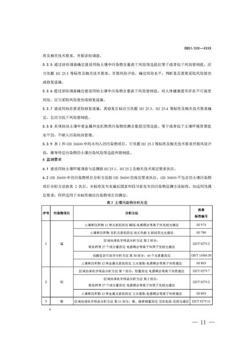
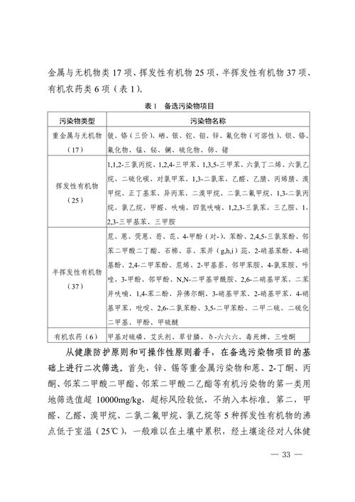
北极星环境修复网获悉,日前,四川省生态环境厅就《四川省建设用地土壤污染风险管控标准(征求意见稿)》向社会公开征求意见,详情如下:

文章详情图片

文章详情图片

文章详情图片

文章详情图片

文章详情图片

文章详情图片

文章详情图片

文章详情图片

文章详情图片

文章详情图片

文章详情图片

文章详情图片

文章详情图片

文章详情图片

文章详情图片

文章详情图片

文章详情图片

文章详情图片

文章详情图片

文章详情图片

文章详情图片

文章详情图片

文章详情图片

文章详情图片

文章详情图片

文章详情图片

文章详情图片

文章详情图片

文章详情图片

文章详情图片

文章详情图片

文章详情图片

文章详情图片

文章详情图片

文章详情图片

文章详情图片

文章详情图片

文章详情图片

文章详情图片

文章详情图片

文章详情图片

文章详情图片


标签: