北极星环境修复网获悉,6月9日,江西省生态环境厅发布了关于印发《江西省“十四五”土壤、地下水和农村生态环境保护规划》的通知,规划目标提出,到2025年,全省土壤和地下水环境质量总体保持稳定,受污染耕地和重点建设用地安全利用得到巩固提升;农业面源污染得到初步管控,农村环境基础设施建设稳步推进,农村生态环境持续改善。
到2035年,全省土壤和地下水环境质量稳中向好,农用地和重点建设用地土壤环境安全得到有效保障,土壤环境风险得到全面管控;农业面源污染得到遏制,农村环境基础设施得到完善,农村生态环境根本好转,生态宜居的美丽乡村基本实现。
关于印发《江西省“十四五”土壤、地下水和农村生态环境保护规划》的通知
各市、县(区)人民政府,省直有关部门:
经省政府同意,现将《江西省“十四五”土壤、地下水和农村生态环境保护规划》印发给你们,请结合实际,认真贯彻执行。
省生态环境厅 省发展改革委
省财政厅 省自然资源厅
省住房城乡建设厅 省水利厅
省农业农村厅
2022年5月21日
(此件主动公开)
江西省“十四五”土壤、地下水和农村生态环境保护规划
2022年 5月
土壤、地下水和农村生态环境保护关系米袋子、菜篮子、水缸子安全,事关美丽中国“江西样板”建设。为统筹谋划、推进实施“十四五”江西省土壤、地下水和农村生态环境保护工作,根据《“十四五”土壤、地下水和农村生态环境保护规划》《江西省国民经济和社会发展第十四个五年规划和二〇三五年远景目标纲要》《江西省“十四五”生态环境保护规划》等,制定本规划。
一、工作进展与形势
(一)“十三五”工作进展
“十三五”时期,全省深入贯彻习近平生态文明思想,认真落实省委、省政府决策部署,大力实施《江西省土壤污染防治工作方案》《江西省水污染防治工作方案》《江西省地下水污染防治实施方案》,扎实推进土壤、地下水和农村生态环境保护各项重点工作,机制建设取得突破,标准体系不断完善,安全底线得到坚守,污染底数基本摸清,污染防控精准发力,监测网络初步形成,全省土壤、地下水和农村生态环境保护工作成效显著。
制度建设取得突破,标准体系逐步完善。在全国率先成立了由省委书记、省长任“双主任”的省生态环境保护委员会,下设土壤污染防治专业委员会和农业农村污染防治专业委员会,各市、县(区)均相应成立了生态环境保护委员会和土壤污染防治专业委员会、农业农村污染防治专业委员会,形成了省市县三级土壤污染防治、农村环境综合整治组织领导、协调推进、调度考核机制。出台《江西省土壤污染防治条例》,实现了我省土壤法规零的突破,标志着我省土壤污染防治制度标准体系建立迈出关键一步。出台我省第一部农业生态环保类法规《江西省农业生态环境保护条例》,标志着全省农业生态保护进入新的法治化轨道。出台《江西省农村生活污水处理设施水污染物排放标准》,为因地制宜推进我省农村生活污水治理明确了方向。出台《江西省建设用地土壤污染风险管控标准》《江西省建设用地土壤污染状况调查、风险评估、风险管控及修复效果评估报告评审细则(试行)》等一系列标准和技术规范,基本构建了全省土壤生态环境管理“四梁八柱”框架体系。
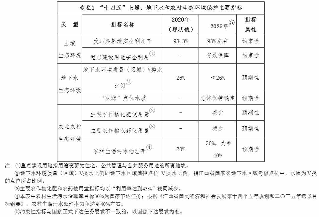
土壤污染风险基本管控,污染加重趋势初步遏制。完成农用地土壤污染状况详查和重点行业企业用地土壤污染状况调查,基本查明全省农用地土壤污染面积、分布和污染程度,完成了耕地土壤环境质量类别划分,基本摸清我省污染地块分布、土壤污染状况和污染地块环境风险,建立重点行业企业用地优先管控名录。超额完成国家下达的受污染耕地安全利用和污染地块安全利用目标任务,其中受污染耕地安全利用率达到93.3%,超额完成“十三五”目标0.3个百分点;污染地块安全利用率达到100%,超额完成“十三五”目标10个百分点。控源断源积极推进,自2018年起,按年度分批次制定土壤污染重点监管单位清单,400余家企业先后纳入土壤污染重点监管单位,按年度开展土壤环境自行监测,结果向社会公开;全省完成工业固废堆场整治、非正规垃圾堆放点整治、涉镉污染源整治693家(处),解决各类固体废物环境违法问题167个,有效防范镉等重金属污染物进入农用地。完成9个国家土壤污染治理与修复技术应用试点项目,总结出一批土壤修复技术经验。土壤环境监测网初步建立,全省共布设1398 个国家土壤环境监测点位,实现了土壤环境质量监测点位所有县(市、区)全覆盖。
地下水污染防治稳步推进,基础调查取得初步成果。全省国家地下水质量考核整体情况良好,地下水质量极差比例均优于12.8%的考核目标。完成江西省地下水污染防治分区划分,批复了136个地下水型饮用水水源保护区。完成全省化工园区周边农村地下水饮用水源水质调查。组织开展全省重点污染源(区域)和集中式地下水型饮用水水源保护区地下水环境监测现状调查。分期分类逐步开展了针对水源地、垃圾填埋场、危险废物处置场、矿山开采区、规模化畜禽养殖场、加油站及储油库和重点工业园等“双源”场地地下水基础环境状况调查评估。开展报废矿井、钻井、取水井排查登记和地下水考核点位优化调整。完成了全省2470个加油站、8526个埋地油罐地下水防渗改造。启动全国第一批地下水污染防治试点。
农村生态环境保护加速推进,人居环境明显改善。全省累计完成3629个建制村农村环境综合整治,超额完成“十三五”农村环境综合整治任务。组织完成全省农村生活污水治理基本信息摸底,基本掌握了全省农村生活污水治理及管控现状;生活污水治理梯次推进,全省农村生活污水治理率达到20%。完成全省农村黑臭水体排查,确定全省农村黑臭水体378个,基本摸清全省农村黑臭水体的数量、地理位置、水体类型等信息,推进上犹县、瑞金市农村黑臭水体治理全国试点。农村饮水安全保障水平得到提升,逐步推进全省农村乡镇(含村级“千吨万人”)饮用水水源保护区划定工作。农业面源污染治理取得成效,各县(市、区)均已完成畜禽养殖禁养区划定,规模化畜禽养殖场粪污处理设施配套率达到98.8%。全省农药化肥使用量连续四年负增长。
(二)“十四五”面临的形势
在习近平生态文明思想引领下,经过“十三五”的不懈努力,我省土壤、地下水、农村生态环境保护工作卓有成效。同时,必须清醒看到,我省土壤、地下水、农村生态环境保护工作起步较晚、底子较薄,仍然存在产业支撑不得力、技术支撑不健全等问题,生态环境保护结构性、根源性、趋势性压力总体上尚未根本缓解,以化工和有色金属为主的产业结构尚未根本改变,制约高质量跨越式发展的深层次矛盾尚未根本解决,部分污染物排放总量仍处于高位,成效并不稳固,形势依然严峻。主要体现在以下几个方面:
土壤和地下水保护任务艰巨,源头防控亟待加强。部分重点行业企业周边还存在幼儿园、学校、居民区、医院、饮用水井、食用农产品产地等敏感受体,土壤污染隐患较大。污染(含疑似)地块管理还不够精细,部分地区土壤污染修复周期与土地开发需求矛盾突出。安全利用类和严格管控类耕地分布较广、面积较大,农用地安全利用措施还不成熟,长期效果还需持续跟踪验证,受污染耕地安全利用任务较重。涉重有色金属矿山开发利用与周边耕地生态环境保护矛盾比较突出。部分受污染耕地污染来源及其成因还不清晰,溯源控源断源任务还很艰巨。部分工业园区化工、冶炼企业聚集,存在地下水区域性污染的风险。
农村生态环境保护任务繁重,治理体系亟待完善提升。农村生活污水治理取得积极进展,但农村生活污水处理仍处于低水平覆盖。部分设施运行负荷率较低、设施配套管网覆盖率较低、设施废弃、停用或功能逐渐丧失,加之建设运行责任主体不够明确、管理边界不够清晰,影响了设施建设、运行、管护。全省农村“千吨万人”饮用水水源保护区划定还未完成,还未开展农村集中饮用水水源保护和风险排查整治,局部地区农村饮用水源地存在环境安全隐患。畜禽粪肥就地就近还田利用“最后一公里”不畅,畜禽粪污资源化利用质量有待提高;水产养殖方式仍然较粗放,养殖生产布局需进一步优化。科学合理施肥用药仍有提升空间。农业面源污染防治起步较晚、历史欠账多,面临着既要还旧账又不欠新账的双重压力。
环境管理支撑保障依然薄弱,监测网络尚需完善优化。土壤、地下水污染风险管控和修复相关技术规范不够健全;农村生活污水、农村黑臭水体、农业面源污染治理等技术体系尚不完善。耕地污染溯源、在产企业土壤和地下水污染风险管控、降低受污染耕地重金属含量等方面,还未形成成熟的适用技术模式。基层人才队伍建设薄弱,对土壤与地下水污染风险管控和修复、农业面源污染治理监管专业技术和经验不足,与满足工作需要存在一定差距。土壤和地下水环境质量监测网络还需进一步完善,农村环境质量和面源污染监测基础薄弱。
“十四五”期间,要充分利用新机遇、新条件,妥善应对各种风险和挑战,坚定推进土壤、地下水与农村生态环境保护,为实现美丽中国“江西样板”目标奠定坚实基础。
二、指导思想、基本原则与主要目标
(一)指导思想
以习近平新时代中国特色社会主义思想为指导,全面贯彻党的十九大和十九届历次会议精神,深入贯彻习近平生态文明思想和习近平总书记视察江西时重要讲话精神,立足新发展阶段、贯彻新发展理念、构建新发展格局,把握减污降碳协同效应总要求,把握稳中求进总基调,坚持保护优先、预防为主、风险管控,突出精准治污、科学治污、依法治污,以保障人居环境安全、农产品质量安全、地下水生态环境安全、建设生态宜居美丽乡村为目标,推进治理体系和治理能力现代化,促进土壤与地下水资源可持续利用,推进农业农村绿色发展,为建设富裕美丽幸福现代化江西作出新贡献。
(二)基本原则
保护优先、预防为主。落实溯源、断源、减排措施,切断污染物进入土壤和地下水环境的途径。深入实施农药化肥减量化,推进农业生产清洁化、产业模式生态化。
问题导向、系统治理。扭住重点区域、重点行业和重点污染物,聚焦突出环境问题,打通地上和地下、城市和农村,协同推进水、气、土、固体废物、农业农村污染治理。
强化监管、依法治污。完善土壤、地下水和农业农村污染防治法规标准体系,加强监管执法,强化污染者担责。
(三)目标指标
到2025年,全省土壤和地下水环境质量总体保持稳定,受污染耕地和重点建设用地安全利用得到巩固提升;农业面源污染得到初步管控,农村环境基础设施建设稳步推进,农村生态环境持续改善。
到2035年,全省土壤和地下水环境质量稳中向好,农用地和重点建设用地土壤环境安全得到有效保障,土壤环境风险得到全面管控;农业面源污染得到遏制,农村环境基础设施得到完善,农村生态环境根本好转,生态宜居的美丽乡村基本实现。

(一)持续推进土壤污染防治
加强农用地土壤污染状况详查和重点行业企业用地土壤污染状况调查成果运用,以耕地重金属污染突出的县(市、区)为重点,强化镉等重金属污染源头管控,巩固提升受污染耕地安全利用水平;以用途变更为“一住两公”(住宅、公共管理与公共服务用地)的地块为重点,严格准入管理,坚决杜绝违规开发利用;以土壤污染重点监管单位为重点,强化监管执法,防止新增土壤污染;以推进萍乡市国家土壤污染防治先行区建设为引领,带动全省土壤污染防治工作。
1.严格防范新增土壤污染,整体实施源头整治
加强源头预防和风险防范。严格建设项目土壤环境影响评价制度,禁止在居民区和学校、医院、疗养院、养老院等单位周边新建、改建、扩建可能造成土壤污染的建设项目。对涉及有毒有害物质可能造成土壤污染的新(改、扩)建项目,依法进行环境影响评价,提出并落实防腐蚀、防渗漏、防遗撒等土壤污染防治具体措施。加强钨钼矿采选、铜矿采选、铅锌矿采选、铜冶炼、铅锌冶炼、有机化学原料制造、化学药品原料药制造、危险废物治理等重点行业企业监管,防范周边区域新增土壤污染。
强化重点监管单位和重点排污单位监管。按年度动态更新土壤污染重点监管单位名录,监督土壤污染重点监管单位全面落实土壤污染防治义务,依法纳入排污许可管理。2023年底前,纳入大气重点排污单位名录的涉镉等重金属排放企业,对大气污染物中的颗粒物按排污许可证规定实现自动监测,以监测数据核算颗粒物等排放量。2025年底前,至少完成一轮土壤和地下水污染隐患排查整改。定期开展土壤污染重点监管单位周边土壤环境监测。依据《大气污染防治法》《水污染防治法》以及重点排污单位名录管理有关规定,将符合条件的排放镉等有毒有害大气、水污染物的企业纳入重点排污单位名录。
深化工矿企业源头污染治理。深入实施耕地周边涉镉等重金属行业企业排查,动态更新污染源整治清单,实现“应查尽查、应治尽治”,对“十三五”污染源整治清单开展“回头看”。 以上饶市、萍乡市、宜春市、新余市、赣州市等矿产资源开发活动集中区为重点,整治涉重金属矿区历史遗留固体废物,聚焦重金属、石煤、硫铁矿等矿区以及安全利用类和严格管控类耕地集中区域周边的矿区,全面排查矿区无序堆存的历史遗留固体废物,根据排查结果及污染风险,制定整治方案,分阶段治理,逐步消除存量。聚焦重金属采选和冶炼、涉重金属无机化合物工业等重点行业,鼓励开展企业绿色化、提标改造。
持续推进土壤污染溯源和断源。积极开展耕地土壤重金属污染溯源与成因分析,在宜春市袁州区、萍乡市湘东区、芦溪县、抚州市金溪县、新余市渝水区等耕地镉等重金属污染典型县区逐步开展集中连片耕地土壤重金属污染途径识别和污染源头追溯,因地制宜制定“一县一策”并逐步实施。
2.深入实施耕地分类管理,系统实施预防保护
持续强化保护力度。坚持最严格的耕地保护制度,强化国土空间规划和用途管制,落实永久基本农田控制线。依法将符合条件的优先保护类耕地划为永久基本农田,加大保护力度。加强农业投入品质量监管,从严查处向农田施用重金属不达标肥料等农业投入品的行为。
全面落实安全利用和严格管控。各地应分别对照国家下达的受污染耕地安全利用目标任务,制定“十四五”耕地安全利用方案及年度工作计划,以县或设区市为单位全面推进落实。分区分类完善安全利用技术,推广应用品种替代、水肥调控、生理阻隔、土壤调理等技术,持续推进受污染耕地安全利用,降低农产品超标风险。对严格管控类农用地地块,依法采取风险管控措施,并鼓励开展社会化治理,对集中成片的,可结合农村土地三权分置,进行土地流转,调整种植结构,规模化种植适宜农林作物;符合规划用地土壤环境质量要求的,可鼓励依法优先转为农村住宅用地、农村集体经营性用地、乡村产业项目用地。省市两级成立安全利用类耕地专家指导组,加强对地方工作指导。
动态调整耕地土壤环境质量类别。根据土地利用变更、土壤和农产品协同监测结果等,依法动态调整耕地土壤环境质量类别。原则上禁止曾用于生产、使用、贮存、回收、处置有毒有害物质的工矿用地复垦为种植食用农产品耕地。
加强粮食收储和流通环节监管。严格落实粮食收购和销售出库质量安全检验和追溯制度。加强超标粮食处置,强化对重点地区粮食收购和储存环节监管,督促对所收购粮食开展重金属检测,杜绝重金属超标粮食流入口粮市场。加强对加工企业监管,加大对市场中流通大米的抽检力度,发现问题及时处理。
3.严格建设用地准入管理,依法实施开发利用
严格污染地块用地管理。合理规划污染地块用途,各地在编制国土空间等相关规划时,应充分考虑建设用地土壤污染的环境风险,合理确定土地用途。从严管控农药、化工等行业中的重度污染地块规划用途,确需开发利用的,鼓励用于拓展生态空间。严格污染地块用地准入,对列入建设用地土壤污染风险管控和修复名录的地块,不得作为住宅、公共管理与公共服务用地,不得办理土地征收、收回、收购、土地供应以及改变土地用途等手续。优化土地开发和使用时序,居住、学校、养老机构等用地原则上应在毗邻地块土壤污染风险管控和修复完成后再投入使用。涉及成片污染地块分期分批开发的,以及污染地块周边土地开发的,要优化开发时序,防止污染土壤及其后续风险管控和修复影响周边拟入住敏感人群。鼓励各地因地制宜制定建设用地土壤污染联动监管具体办法或措施,细化准入管理要求。
开展土壤污染状况调查评估。以用途变更为住宅、公共管理与公共服务用地的地块为重点,依法开展土壤污染状况调查和风险评估。鼓励各地对列入年度建设用地供应计划的地块,因地制宜适当提前开展土壤污染状况调查,化解建设用地土壤污染风险管控和修复与土地开发进度之间的矛盾。依法应当开展土壤污染状况调查或风险评估而未开展或尚未完成的地块,以及未达到土壤污染风险评估报告确定的风险管控、修复目标的地块,不得开工建设与风险管控、修复无关的项目。充分发挥环境大数据辅助监管的作用,对注销、撤销排污许可证企业,及时纳入监管视野,防止腾退地块游离于监管之外,及时增补更新疑似污染地块名单。
有序推进建设用地土壤污染风险管控和修复。以用途变更为住宅、公共管理与公共服务用地的污染地块为重点,依法开展风险管控和修复。建立暂不开发污染地块名录,实施土壤污染风险管控,防止污染扩散。加强历史遗留污染场地、淘汰关闭重点行业企业用地、腾退土地污染风险管控和修复,探索在产企业边生产边管控土壤污染风险模式。强化风险管控和修复工程监管,重点防止转运污染土壤非法处置,以及农药类等污染地块风险管控和修复过程中产生二次污染,确保实现风险管控和修复目标。鼓励地方先行先试,探索建立污染土壤转运联单制度。鼓励绿色低碳修复,探索对污染地块绿色低碳修复开展评估。
强化部门联动和监督指导。建立污染地块数据库及信息平台,强化土地使用权变更、土地用途变更、疑似污染地块及污染地块空间信息部门共享。将污染地块空间信息叠加至国土空间规划“一张图”。推动利用卫星遥感等手段开展非现场检查。加强建设用地土壤污染调查、评估、管控、修复的全过程监督指导。强化信用管理,依法将从事土壤污染风险管控和修复活动的单位和个人的执业情况,纳入信用系统建立信用记录,将违法信息记入社会诚信档案,纳入全国信用信息共享平台和国家企业信用信息公示系统向社会公示。加强从业单位和报告编制质量管理,建立全省土壤污染调查评估等报告抽查机制。
专栏2土壤污染防治领域重点工程
(一)土壤污染源头管控工程
以化工、有色金属冶炼行业企业、涉重金属矿山等为重点,实施一批土壤污染源头管控项目,开展重点地块矢量调查,开展在产企业防渗漏、重金属减排等提标改造和受污染耕地周边矿山历史遗留固体废物整治。
(二)土壤风险管控与修复工程
综合考虑地形地貌、土地利用、土壤类型、气候条件等因素,实施一批建设用地土壤污染状况调查、风险评估和风险管控与修复工程项目。
(三)农用地安全利用工程
实施一批受污染耕地安全利用和严格管控工程。开展典型耕地重金属污染溯源整治,选择部分耕地镉等重金属污染问题比较突出的县(市、区),开展集中连片耕地土壤重金属污染途径识别、污染源头追溯、重金属累积趋势宏观分析,采取相应措施逐步推进污染治理。
(四)土壤污染防治先行区建设工程
支持萍乡市开展国家土壤污染防治先行区建设。实施土壤污染重点监管单位和在产潜在高风险企业源头防控,持续巩固提升受污染耕地安全利用水平。
(二)扎实推进地下水环境保护
以保护和改善地下水环境质量为核心,建立健全地下水生态环境管理体系。扭住“双源”,加强地下水污染源头预防,控制地下水污染增量,逐步削减存量;强化饮用水水源地保护,保障地下水型饮用水水源环境安全。以推进抚州市地下水污染防治试验区建设为引领,带动全省地下水环境保护工作。
1.建立地下水生态环境管理体系
强化地下水质量目标管理。以南昌市、九江市、宜春市等地地下水环境质量考核Ⅴ类点位为重点,开展国家地下水环境质量考核点位地下水环境质量状况分析,县级人民政府因地制宜制定地下水质量达标或保持方案,明确防治措施及完成时限。
推动地下水环境分区分类管理。各设区市应开展地下水污染防治重点区划定,实施地下水环境分区管理、分级防治,明确环境准入、隐患排查、风险管控、修复等差别化环境管理要求,探索建立地下水分级分区管控机制。按照国家要求建立地下水污染防治重点排污单位名录,推动纳入排污许可管理,加强防渗、地下水环境监测、执法检查。
健全地下水环境信息共享机制。建立生态环境、自然资源、水利等部门地下水污染调查评估、水文地质调查、地下水资源勘查等信息共享机制。完善生态环境、自然资源、水利等主管部门联动监管和项目推进机制。
2.加强污染源头预防和风险管控
开展地下水污染状况调查评估。开展“一企一库”“两场两区”(即化学品生产企业、尾矿库、危险废物处置场、垃圾填埋场、化工产业为主导的工业集聚区、矿山开采区)地下水污染调查评估。到 2021 年底,完成新余高新技术产业开发区化工集中区、龙南经济技术开发区化工集中区等国家级开发区化工园区地下水污染调查评估。到2022 年底,全面完成省级化工园区地下水污染调查评估工作。基本查清全省化工园区及其周边地下水环境质量状况,推动建立全省化工园区地下水环境监测网,管控全省化工园区地下水环境风险。2025年底前,基本完成重点危险废物处置场、重点垃圾填埋场、重点矿山开采区地下水污染调查评估。
加强地下水污染风险管控。针对存在地下水污染的化工产业为主导的工业集聚区、危险废物处置场和生活垃圾填埋场等,实施地下水污染风险管控,阻止污染扩散,加强风险管控后期环境监管。落实地下水防渗和监测措施,督促“一企一库”“两场两区”采取防渗漏措施,按要求建设地下水环境监测井,开展地下水环境自行监测。土壤污染状况调查报告、土壤污染风险管控或修复方案等,应依法包括地下水相关内容,存在地下水污染的,要统筹推进土壤和地下水风险管控和修复。
探索开展地下水污染修复。积极争取国家地下水污染修复试点,完成丰城市围里废品市场地下水修复、丰城市废弃煤矿封井回填等国家试点任务,探索地下水污染修复适宜技术。
3.强化地下水型饮用水水源保护
规范地下水型饮用水水源环境管理。加强地下水型饮用水水源保护,推进全省乡镇(含农村“千吨万人”)集中式地下水型饮用水水源保护区划定,开展水源保护区规范化建设。针对水质超标的地下水型饮用水水源,分析超标原因,因地制宜采取整治措施,确保水源环境安全。
加强地下水型饮用水水源补给区保护。开展地下水型饮用水水源保护区、补给区及供水单位周边环境状况调查,推进县级浅层地下水型饮用水重要水源补给区划定,加强补给区地下水环境管理,防范饮用水水源污染风险。探索饮用天然矿泉水水源环境保护。
防范傍河地下水型饮用水水源环境风险。推进地表水和地下水污染协同防治,加强河道水质管理,着力减少受污染河段侧渗和垂直补给对地下水污染,确保傍河地下水型饮用水水源水质安全。
专栏3地下水生态环境保护领域重点工程
(一)地下水环境状况调查评估
城镇地下水型饮用水水源保护区及补给区环境状况和污染风险调查评估工程。针对“一企一库”“两场两区”等六类地下水重点污染源,以及历史遗留废弃矿山等典型地区,实施一批地下水环境状况调查评估项目,开展地下水环境背景值调查评价。
(二)地下水污染风险管控与修复工程
针对存在地下水污染的地下水重点污染源,实施以防渗改造为主的地下水风险管控工程。对地下水污染较重的化工园区开展地下水监测管控体系建设,完成丰城市废弃煤矿封井回填和丰城市围里废品市场地下水修复工程。
(三)地下水型饮用水水源环境保护工程
开展地下水型饮用水水源保护区划定和规范化建设。针对非地质高背景原因导致水质超标的地下水型饮用水水源保护区和国家地下水水质考核点,实施水质达标或保持稳定工程。
(四)地下水污染防治试验区建设工程
开展抚州市地下水污染防治试验区建设,开展在产企业地下水污染风险管控,地下水型饮用水水源补给区划分和保护。
(三)深入推进农业农村环境治理
按照实施乡村振兴战略总要求,强化源头减量、循环利用、污染治理、生态保护,积极推进农业面源污染防治,大力实施农村生活污水治理,新增完成至少3500个行政村环境整治任务,深入打好农业农村污染治理攻坚战;以推进农业面源污染治理与监督指导试点建设为引领,带动全省农村生态环境保护工作。
1.强化农业面源污染防治
着力推进养殖业污染防治。加强畜禽养殖污染防治,结合畜牧业发展规划,依法编制实施畜禽养殖污染防治规划。优化调整畜禽养殖布局,推广以地定畜、种养结合,健全畜禽养殖场(户)粪污收集贮存配套设施,加快建设粪肥施用田间暂存设施,促进畜禽粪肥就地就近还田利用,加快推进畜禽粪污资源化利用提质增效。到2025年畜禽粪污综合利用率保持在80%以上。加强畜禽养殖污染环境监管,推动畜禽规模养殖场配备视频监控设施,防止粪污偷运偷排。推动设有排污口的畜禽规模养殖场定期开展自行监测。推行标准化养殖及粪污治理。推进水产健康养殖,推广生态养殖方式,规范工厂化养殖企业尾水排放监管。
有效推进种植业污染防控。持续推进化肥减量增效和农药减量增效。在粮食主产区,主推测土配方施肥和秸秆还田技术,示范推广机械化侧深施肥、绿肥种植等技术,加快推进化肥减量增效技术集成和示范;在果菜茶优势产区,主推有机肥部分替代化肥技术,鼓励农户种植绿肥、增施商品有机肥或腐熟畜禽粪肥,同步推进水肥一体化等技术示范。推进农药减量控害,推广高效低毒低残留农药,大力推进绿色防控技术,推广高效大中型植保机械,改造提升秸秆机械化还田装备。到2025年,全省主要农作物化肥农药利用率达到43%。
提升秸秆农膜回收利用水平。大力提升农作物秸秆综合利用和废旧农膜回收利用水平。完善秸秆收储运服务,提高秸秆还田水平,加快推进秸秆离田产业和利用。开展废旧农膜回收利用试点,健全农膜回收利用网络体系,推广普及标准地膜,示范推广全生物降解地膜。到2025年,秸秆综合利用率稳定在95%以上,农膜回收率达到85%以上。
推进农业面源污染治理与监督指导试点。以新余市渝水区农业面源污染治理与监督指导试点为引领,开展农业面源污染调查监测,优化完善监测点位;开展农业面源污染负荷评估,编制优先治理区域清单;推进农业面源污染治理,在长江江西段、五河及环鄱阳湖等重点流域环境敏感区,建设一批农业面源污染综合治理县,探索一批易复制、可推广的管理经验和治理措施。
2.深入推进农村环境整治
加强农村饮用水水源地保护。开展全省农村集中式饮用水水源保护区划定,完成“千吨万人”饮用水水源保护区划定及优化调整。推进集中式农村饮用水源地规范化建设,持续开展集中式农村饮用水水源保护区排查整治。开展集中式饮用水水源、供水单位供水和用户水龙头水质状况监测评估,并依法向社会公开饮用水安全状况信息。将河湖型集中式农村饮用水水源地保护纳入河长制湖长制,落实饮用水水源地保护责任。
分区分类治理农村生活污水。以县为单元,推进农村生活污水治理统一规划、统一建设、统一运行和统一管理。以重点湖库、五河干流、重要支流、考核断面、敏感水域周边区域及群众反应强烈的区域为重点区域,推进黑臭水体集中区、城乡接合部、乡镇政府驻地、中心村、旅游风景区等村庄生活污水治理,因地制宜选取就地就近资源化利用、纳入城镇污水管网、集中或分散处理等治理方式,优先推广适合农村地区,运行费用低、管护简便的治理技术。加强污水治理与卫生改厕有机衔接,已完成水冲式卫生厕所改造地区,加快补齐污水治理短板。推进现有农村生活污水治理设施运行情况调查评估和分类改造。健全设施运行管护机制,强化设施建设与运行管护一体推进。到2025年,全省农村生活污水处理率达到30%,力争达到40%左右。
系统整治农村黑臭水体。结合农村水系综合整治、美丽宜居村庄建设,统筹规划、系统推进农村黑臭水体整治,科学实施截污控源、清淤疏浚、生态修复、水系连通等工程。实施农村黑臭水体清单管理,逐步开展整治,强化动态调整,推进信息公开,实行“拉条挂账,逐一销号”。支持景德镇市积极争取国家农村黑臭水体试点,形成一批可复制、可推广的治理技术模式。强化农村黑臭水体所在河长湖长履职尽责,实现水体有效治理和管护。到2025年,基本消除较大面积农村黑臭水体。
提高农村生活垃圾处置水平。持续推进农村生活垃圾治理,完善农村生活垃圾收运处置体系和城乡环卫“全域一体化”第三方治理模式。支持有条件的村庄积极推进农村生活垃圾分类减量和资源化利用,建立完善符合农村实际、简便易行可持续的垃圾分类体系,引导村民分类投放,实现源头减量。健全农村生活垃圾收运处置体系,合理选择收集、转运和处置模式。完善农村生活垃圾收集、转运和处置设施,构建稳定运行的长效机制。
积极申报并推进农村生活污水治理重点区建设。支持九江市、宜春市等积极申报国家农村生活污水治理重点区,整县推进农村生活污水治理、农村黑臭水体整治、农村生活垃圾处理、农村生态环境综合治理,健全农村环境基础设施长效运行管护机制、建立可持续的投融资模式,探索农村生态环境保护制度创新。
3.加强农村生态系统恢复与保护
推进农村生态系统恢复,将农村生态系统保护纳入山水林田湖草沙系统治理。积极开展农村水系连通和综合整治,继续依法推进退耕还湿、退田还湖、退圩退垸还湖。促进生态产品价值转化,探索可复制、可推广的“两山”转化模式,促进生产生活生态有机融合,推动乡村生态振兴。
专栏4农村生态环境保护领域重点工程
(一)农业面源污染治理
支持新余市渝水区农业面源污染治理与监督指导试点建设。实施农业面源污染调查监测和农业面源污染负荷评估项目,实施“源头减量-循环利用-过程控制-末端治理”工程。在鄱阳湖区、仙女湖区或赣江干流选择一批试点县(市、区),以种植业和畜禽养殖业为重点,开展农业面源污染调查和成因分析。
(二)农村环境综合整治工程
开展农村黑臭水体治理和农村生活污水治理试点示范工程,选择县区整县推进农村黑臭水体治理,扎实推进农村厕所革命,开展农村生活污水处理与资源化利用。
(三)农村环境整治先行区建设
支持地方申报国家农村环境整治先行区建设,整县推进农村生活污水治理、农村黑臭水体整治、农村生活垃圾处理、农村生态环境综合治理。
(四)大力提升支撑和监管能力
1.完善制度标准体系
制定江西省建设用地土壤污染风险管控和修复文件编制相关指南,完善江西省建设用地土壤污染状况调查报告、土壤污染风险评估报告、风险管控效果评估报告、修复效果评估报告技术评审相关要求。制定江西省农村生活污水治理技术、污水收集、设施建设和运行维护、处理工程验收相关技术指南和江西省水产养殖水污染物排放要求。
2.健全环境监测网络
健全省级土壤环境监测网,优化调整土壤环境监测点位,按照国家要求对土壤污染重点监管单位周边土壤环境质量开展监测。依法对有关农用地、建设用地地块进行重点监测。建立以饮用水源、重点生态区域保护和地下水污染防控为重点的地下水环境监测网。
加强农业农村生态环境监测网络建设,到2025年,实现全省农村生态环境质量监测点位区县级全覆盖,灌溉面积10万亩以上的农田灌溉水质监测体系基本完善。推动日处理能力20吨及以上农村生活污水处理设施出水水质监测。完善数据共享机制,探索农产品产地土壤和农产品协同监测,建立统一的土壤、地下水与农业农村生态环境监管信息平台,系统整合农业农村生态环境质量监测数据。
3.加强生态环境执法
依法将土壤、地下水与农村生态环境保护相关工作纳入日常环境执法内容,开展“双随机、一公开”执法检查。严厉打击固体废物特别是危险废物非法倾倒或填埋,以及利用渗井、渗坑、裂隙、溶洞等逃避监管的方式向地下排放污染物等行为,对涉嫌污染环境犯罪的,及时移送公安机关。落实生态环境损害赔偿制度,按要求开展污染土壤、地下水生态环境损害调查评估。
专栏5土壤、地下水、农村生态环境监管能力建设领域重点工程
(一)开展监测网络建设工程。
开展省级土壤污染防治监测点建设,加强地下水环境“双源”监测,健全土壤、地下水与农业农村环境质量监测治理管理和技术支撑体系。实现全省农村环境质量监测点位区县级全覆盖。
(二)实施执法能力与信息化建设工程。
实施土壤、地下水与农业农村生态环境执法能力建设工程,配备便携式污染检测仪器、无人机、探地雷达等设备,提升执法水平。开展土壤、地下水与农业农村生态环境数据库建设,补充完善业务功能与模块,形成统一的土壤、地下水与农业农村生态环境监管信息平台。
四、保障措施
(一)加强组织领导
明确地方主体责任,地方各级人民政府是实施本规划的主体,制定并公布本行政区域土壤、地下水与农村生态环境保护规划或实施方案,确定目标任务和主要措施。建立部门协同推进机制,落实“一岗双责”,密切协作配合,形成工作合力。
(二)完善投入机制
积极争取中央土壤、地下水和农业农村污染防治财政资金。探索通过基金、PPP等多种方式,吸引社会资本投入土壤、地下水和农业农村污染防治。稳步提高土地出让收入用于农业农村的比例,统筹安排土地出让收入用于改善农村人居环境。建立“政府-市场-农户”多元主体共管共治模式。鼓励有条件的地区建立污水垃圾处理农户缴费制度,合理确定付费标准。紧密衔接国土空间规划编制,预留农村生活污水治理等环保基础设施建设用地,积极推动将农村环保基础设施用电纳入农业生产用电范畴。严格落实招标投标法、政府采购法等相关要求,根据农村环境整治建设项目的特点和实际需要,科学合理确定采购方式。
(三)加大宣传引导
充分利用电视、广播、报刊、互联网、微信公众号等媒体,结合世界环境日、世界土壤日、全国土地日等主题宣传活动等,有针对性地宣传普及土壤、地下水与农村生态环境保护知识,增强公众生态环境意识和责任意识。强化宣传培训,采用培训班、现场会、视频会等形式,组织召开土壤污染风险管控和修复、农村生活污水治理、农业面源污染防治等技术培训。推进土壤、地下水与农村生态环境保护融入党政机关、学校、工厂、社区、农村等环境宣传培训工作,大力推广绿色生产生活方式,形成全社会保护土壤、地下水与农业农村的良好氛围。
(四)实施效果评估
实行目标责任制和考核评价制度,分解落实目标任务。省生态环境厅会同相关部门围绕本规划目标指标、重点任务、重大工程进展情况进行调度。在2023年、2025年底,分别对本规划实施情况进行中期评估和总结评估。
抄送:生态环境部办公厅。
江西省生态环境厅办公室
2022年6月6日印发