北极星环境修复网获悉,日前,北京市人民政府印发《北京市“十四五”时期土地资源保护利用规划》的通知,明确了“十四五”时期土地资源保护利用的总体思路、具体目标、主要任务等,规划期限为2021—2025年。
《规划》提出,转变土地利用方式,提升城市高质量发展水平,强化环境风险管控和污染地块修复,有效管控建设用地土壤污染。合理规划受污染建设用地用途,将可能存在土壤污染风险的建设用地信息,纳入国土空间规划“一张图”管理,不宜规划为住宅、公共管理与公共服务用地;其中农药、化工等重污染行业用地确需开发利用的,鼓励用于拓展生态空间。
划入永久基本农田及其储备区的,应符合土壤环境质量要求;强化耕地面源污染防治,减少耕地化肥农药施用量,推广应用有机肥料、病虫害绿色防控产品和生物防治技术;开发建设过程中剥离的表土,单独收集和存放,符合条件的优先用于土地复垦、土壤改良等;禁止将重金属或者其他有毒有害物质含量超标的工业固体废物、生活垃圾或者污染土壤用于土地复垦,到2025年,受污染耕地安全利用率达到95%以上。
详情如下:
北京市人民政府关于印发《北京市“十四五”时期土地资源保护利用规划》的通知
京政发〔2022〕26号
各区人民政府,市政府各委、办、局,各市属机构:
现将《北京市“十四五”时期土地资源保护利用规划》印发给你们,请认真贯彻落实。
北京市人民政府
2022年6月16日
(此件公开发布)
北京市“十四五”时期土地资源保护利用规划

序言
“十四五”时期是我国开启全面建设社会主义现代化国家新征程、向第二个百年奋斗目标进军的第一个五年,是北京落实首都城市战略定位、建设国际一流的和谐宜居之都的关键时期。本规划以习近平生态文明思想和习近平总书记对北京一系列重要讲话精神为根本遵循,正确处理好“都”与“城”、“舍”与“得”、疏解与提升的关系,提升土地资源高质量保护利用水平,为推动城市发展方式转型与功能格局优化提供资源支撑和保障。
本规划依据《北京城市总体规划(2016年—2035年)》《北京市国民经济和社会发展第十四个五年规划和二〇三五年远景目标纲要》,明确了“十四五”时期土地资源保护利用的总体思路、具体目标、主要任务等,是指导北京市“十四五”时期土地资源保护与利用的重要依据。
规划期限为2021—2025年。
第一章 发展基础与形势要求
一、“十三五”时期主要成效
“十三五”时期是北京发展史上具有重要里程碑意义的五年。北京市深入贯彻习近平总书记对北京一系列重要讲话精神,紧紧围绕“建设一个什么样的首都,怎样建设首都”这一重大时代课题,基本建立全域国土空间开发保护新格局,提升绿色生态空间本底规模质量,深化耕地保护空间与政策保障,减量发展迈出实质性步伐,“十三五”确定的土地资源保护利用任务目标基本完成,土地资源治理体系逐步完善,保障和支撑了城市发展方式实现历史性变革。
(一)立足全域统筹,基本建立国土空间开发保护新格局
坚持人口资源环境同城市战略定位相协调,统筹保护与利用,开展全市资源环境承载能力和国土空间开发适宜性评价,科学研判首都全域国土空间开发保护资源本底,市域“两线三区”空间管控格局基本稳定。坚持在国土空间规划中统筹划定落实永久基本农田、生态保护红线、城镇开发边界三条控制线(以下简称三条控制线),确定国土空间开发保护刚性管控边界。统筹全域全类型国土空间用途管制,划定覆盖全域的11类国土空间规划分区。
随着《北京城市总体规划(2016年—2035年)》(以下简称《城市总体规划》)实施,全市生态控制区占市域面积的比例从73%提升至75%,提前实现《城市总体规划》确定的2035年规划目标,城镇开发边界规模基本稳定在市域面积的14%,限制建设区占市域面积的比例从13%减至11%,逐步引导“两线三区”向“一线两区”目标稳步迈进。
(二)践行绿色发展,提升全市生态空间本底规模质量
全市以林、园、水、草、湿地和公园绿地为主的生态用地规模稳步扩大,由第二次全国土地调查时的10431平方公里提升至第三次全国国土调查时的11802平方公里。高质量发展的绿色本底得到持续优化,已呈现“山川森林—平原田野—都市居中”的总体格局。
两轮百万亩造林绿化工程取得显著成效。截至2020年,全市两轮百万亩造林绿化工程完成187万亩,其中“十三五”时期全市平原地区完成82万亩;全市森林覆盖率由2015年的41.6%提升至2020年的44.4%,平原地区森林覆盖率从25%提升至30.4%,超额完成《城市总体规划》提出的2020年全市森林覆盖率达44%、平原地区森林覆盖率达30%的规划目标。2017—2020年,第一道绿化隔离地区城市公园环格局基本形成,绿色开敞空间占比从35%提升至41%左右,第二道绿化隔离地区减量增绿目标超额完成,绿色开敞空间占比从59%提升至64%左右。
全市水量与水质稳步回升。持续开展生态补水,与2015年末相比,全市平原区地下水平均埋深累计回升3.72米;首次引黄入京,永定河北京段25年来首次实现全线水流贯通。2015—2020年,密云水库蓄水量由10.3亿立方米增长至24.7亿立方米,达到近22年来最高值,水库水面面积增加超过50平方公里。开展“清河行动”,强化污染治理,建立水环境保护执法联动工作机制,山区576条小流域中生态清洁小流域建成率达到67%。建立四级河长制,基本实现全市河湖水域河长全覆盖。
(三)强化耕地保护,深化耕地保护空间与政策保障
严守耕地规模底线,划定耕地保护空间。在确保现有150万亩永久基本农田规模总量不变的前提下,统筹划定永久基本农田储备区与耕地保有量储备区,形成200万亩耕地保护空间。
强化耕地保护意识。优化建设项目选址,尽量不占或少占耕地。“十三五”时期年均批准新增建设占用耕地4.7平方公里,较“十二五”时期的年均6.5平方公里下降27%。持续开展土地综合整治,“十三五”时期土地整治新增耕地约2.95万亩。
不断完善耕地主动保护机制。出台《落实城市总体规划统筹推进耕地和永久基本农田保护工作实施方案(试行)》《北京市耕地保护责任目标考核办法》《北京市耕地保护补偿资金管理暂行办法》,签订《耕地保护目标管理暨永久基本农田保护责任书》,全面推行四级田长制,压实耕地保护主体责任,强化监督执法,为优化农田布局、抓好农田保护、加强农田建设、强化农田利用、严格农田管理奠定坚实基础。
(四)落实减量发展,迈出高质量发展的实质性步伐
严控建设用地规模,城乡建设用地规模得到历史性控制。以疏解非首都功能为牛鼻子,深入实施疏解整治促提升专项行动,以大规模拆除腾退各类违法建设为主要抓手,以统筹集中建设区外的低效集体产业用地为重点,综合采取矿山修复、农村居民点整理等各类措施,建立多拆少建的挂钩实施机制。《城市总体规划》实施以来,2017—2020年,城乡建设用地净减量约110平方公里,2020年全市现状城乡建设用地2734.22平方公里,加上批而未建74.38平方公里共2808.60平方公里,城市“摊大饼式”无序蔓延得到根本性扭转,圆满完成了《城市总体规划》确定的到2020年城乡建设用地规模控制在2860平方公里左右的阶段性减量目标,成为全国第一个减量发展的城市。平原地区开发强度不断降低,建设用地总规模从2901平方公里降至2819平方公里左右(其中城乡建设用地约2402平方公里,特交水建设用地约417平方公里),开发强度由2015年45.79%下降至44.46%,实现了《城市总体规划》确定的到2020年的阶段性目标。
鼓励存量盘活,土地利用效益有所提升,为首都长远发展预留高质量发展空间。在建设用地年度供应计划中,存量建设用地供应占比由“十二五”时期的51%提升至“十三五”时期的55%以上,其中2020年提升到57%。全市单位GDP建设用地由2015年的0.14平方公里/亿元下降到0.09平方公里/亿元,降幅约36%,超额完成国家20%下降率要求,减量约束倒逼转变城市发展方式的效应逐步显现。划定并严控132平方公里战略留白用地,明确在2035年前不予启用实施,通过减重、减负实现创新发展、可持续发展。
(五)加大政策创新,健全土地资源治理体系与机制
完善国土空间规划政策法规,出台一系列国土空间规划管控政策。修订《北京市城乡规划条例》《北京市历史文化名城保护条例》《北京市生态涵养区生态保护和绿色发展条例》等法规,出台《关于建立国土空间规划体系并监督实施的实施意见》《北京市生态控制线和城市开发边界管理办法》《北京市战略留白用地管理办法》《北京市“两图合一”规划编制技术指南》《北京市国土空间规划分区和用途管制规则》等一系列政策文件,初步建立首都“三级三类”国土空间规划体系,不断完善首都国土空间治理体系,着力提高国土空间治理能力现代化水平。
逐步建立自然资源管理制度。制定《北京市自然资源资产产权制度改革方案》,统筹推进自然资源统一调查监测评价,建立全市统一的国土空间基础信息平台,结合分区规划编制,形成全市国土空间规划“一张底图”。加强全民所有自然资源资产管理,以西城区、门头沟区为资产清查试点,积极构建各类资源的价值估算体系。建立北京市国有自然资源报告工作制度,自然资源统一调查、监测、确权、配置、评价、监督的管理制度逐步建立。
加强推进农村土地管理改革。制定《关于进一步加强农村集体土地管理加快建立健全“村地区管”机制的指导意见》,强化区级管规划、管用途、管合同、管程序、管监督、管查处的权责;在大兴区全面推进农村土地制度改革三项试点工作,集体经营性建设用地入市试点改革取得重大成果,征地制度改革向纵深推进,宅基地制度改革取得阶段性成果,探索形成了一批可复制、可推广的改革成果,走出了一条超大城市郊区农村土地制度改革的新路。
推动优化营商环境改革。制定《北京市进一步优化营商环境更好服务市场主体实施方案》《北京市工程建设项目“清单制+告知承诺制”审批改革试点实施方案》《关于社会投资简易低风险工程建设项目规划许可施工许可合并办理的意见》,工程建设项目审批减环节、压时限、降成本成效显著,世界银行营商环境评估排名大幅提升。
建立北京市自然资源和国土空间规划督察制度。制定并落实《北京市自然资源和国土空间规划督察工作方案(试行)》,以《城市总体规划》为引领,发挥督察工作的推动作用,强化责任落实,提高土地资源保护利用水平,提升首都城市规划建设治理能力。
二、“十四五”时期面临的形势与挑战
(一)发展形势
一是坚持“十分珍惜和合理利用每寸土地,切实保护耕地”基本国策,把严守耕地红线摆在首要位置,提升土地资源节约集约利用水平,以土地利用方式转变促进发展方式绿色转型。
二是推进生态文明建设,贯彻碳达峰、碳中和重大决策部署,统筹土地资源保护与利用,强化科学布局、整体保护、系统修复、高效利用、综合治理,积极培育绿色发展新动能,实现绿水青山向金山银山转化。
三是贯彻构建新发展格局的战略部署,科学调控、精准配置土地资源要素,充分发挥重点功能区资源集聚和空间承载优势,支撑“五子”联动,构建“双循环”经济结构。
四是全面履行自然资源管理“两统一”职责,深化土地与自然资源领域体制机制改革,健全法规政策、管理制度和技术标准,推动国土空间高水平治理。
(二)面临挑战
一是土地资源总量规模缺乏统筹。耕地保护形势严峻,过去十年耕地主要净流向了国土绿化和农业种植结构调整,需要统筹建设用地、农用地、未利用地的规模关系,科学推进农用地结构调整。
二是土地资源空间格局有待优化。田、林、水等生态空间要素“多规合一”尚在起步阶段,建设与非建设空间功能要素的精准重组仍有待加强。
三是土地资源保护利用水平与高质量要求仍有差距。生态系统质量和功能有待进一步提升,生态空间管控亟需从守底线规模向提升整体效能转变。城乡之间、区域之间土地利用效益差距依然明显。
四是土地资源治理体系仍需健全。土地资源保护利用相关政策法规体系有待完善,市场在资源配置中的决定性作用还需充分发挥,面向《城市总体规划》实施的土地资源管理与实施监督机制亟需创新突破。
第二章 指导思想和规划目标
一、指导思想
坚持以习近平新时代中国特色社会主义思想为指导,全面贯彻党的十九大和十九届历次全会精神,深入贯彻习近平总书记对北京一系列重要讲话精神,完整、准确、全面贯彻新发展理念,融入新发展格局,科学配置土地资源总量规模,合理优化土地资源空间格局,高质量提升土地资源保护利用水平,完善规划实施保障,为实现城市可持续发展、建设国际一流的和谐宜居之都构筑更加坚实的资源基础。
二、基本原则
坚持总量管理、底线约束。坚持以资源环境承载能力为硬约束,加强资源总量管理与科学配置,严守耕地保护红线、生态安全底线与建设用地规模底线,切实保障城市安全与可持续发展。
坚持空间统筹、系统治理。以生态安全格局为本底,合理优化全域国土开发保护格局,引导生态空间整体保护,助推城市功能有序重组,促进空间重组同城市战略定位相一致。
坚持保护优先、集约利用。将碳达峰、碳中和贯穿于土地资源的保护与利用,发挥全域国土空间用途管控的引领作用,提升生态系统质量和稳定性,提高土地资源利用绩效,推动高质量发展。
坚持市场配置、计划联动。发挥市场在资源配置中的决定性作用,发挥政府引导和监管作用,强化土地资源利用计划联动管理,深入推进重要领域和关键环节改革创新,不断提升土地资源治理能力与水平。
三、规划目标
围绕实施《城市总体规划》和《北京市国民经济和社会发展第十四个五年规划和二〇三五年远景目标纲要》,统筹土地资源保护和利用工作,强化科学布局、整体保护、系统修复、高效利用、综合治理,“十四五”时期努力实现以下主要目标:
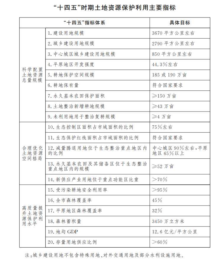
——总量规模配置更加科学。统筹建设用地与农用地、未利用地的规模关系,持续推动城乡建设用地减量,减量腾退用地优先用于耕地保护、支持生态建设。稳步推进农用地结构调整,严守耕地保护红线,整治修复未利用地。到2025年,全市建设用地总规模(包括城乡建设用地、特殊用地、对外交通用地及部分水利设施用地)控制在3670平方公里左右,城乡建设用地规模控制在2790平方公里左右,中心城区城乡建设用地规模减到850平方公里左右,平原地区开发强度下降到44.3%左右;通过土地整治新增耕地规模不少于43万亩,其中未利用地整治复耕规模不少于4万亩,永久基本农田保护面积不低于150万亩,耕地保有量不少于国家要求的数量,耕地保护空间规模保留185万亩或190万亩。
——国土空间格局明显优化。强化资源环境底线约束,严格三条控制线管理;重塑耕地保护空间,引领优化非建设空间布局;统筹各类路径,聚焦生态整治重点地区(绿化隔离地区及九条楔形绿色廊道)精准实施减量腾退,加快战略绿色空间实施,引导减量后的建设用地流量规模向重点空间集聚,助推城市功能有序重组。到2025年,生态控制区占市域面积比例保持在75%左右,生态保护红线占市域面积比例符合国家要求,新供应产业用地位于重点功能区比例保持在70%以上,提高城乡建设用地减量腾退用地位于绿化隔离地区及九条楔形绿色廊道内的比例,中心城区达到90%左右,平原地区达到65%以上,腾退空间优先用于整治复耕,绿化隔离地区及九条楔形绿色廊道内永久基本农田及其储备区规模不低于52万亩,控制城市建设侵占,维护保障好绿色空间格局。
——保护利用水平显著提升。坚守土地资源的安全底线,确保耕地安全,强化生态安全,提高城市韧性。贯彻碳达峰、碳中和决策部署,提高生态系统与农田土壤碳汇能力,探索碳汇价值核算体系,鼓励开发碳汇产品。严格执行节地标准,鼓励土地用途复合利用,支持共建共享,推动存量建设用地盘活,深化产业用地市场化配置。到2025年,受污染耕地安全利用率达到95%以上,全市森林覆盖率提升至45%,平原地区森林覆盖率提升至32%,森林蓄积量提升至3450万立方米,地均GDP提高到12.6亿元/平方公里,土地供应中存量建设用地占比提高至60%以上。

第三章 贯彻生态文明思想,科学配置土地资源总量规模
一、统筹建设用地与农用地、未利用地的规模关系
深入推进生态文明建设,严控建设用地规模总量,保持城乡建设用地减量的战略定力,减量腾退用地优先用于耕地保护、支持生态建设,严格控制农用地转为建设用地。加强未利用地闭合管控,因地制宜探索整治复耕与生态修复方式,逐步减少未利用地规模,促进自然生态系统容量提升。
持续通过城乡建设用地减量倒逼城市发展方式转变。到2025年,城乡建设用地规模由现状2809平方公里减到2790平方公里左右,全市建设用地总规模(包括城乡建设用地、特殊用地、对外交通用地及部分水利设施用地)控制在3670平方公里左右。聚焦中心城区减量,保持实施力度,压实责任,到2025年,中心城区城乡建设用地规模由现状885平方公里减到850平方公里左右,聚焦生态建设重点区域,腾退低效产业用地,提升环境质量和空间品质。
持续降低平原地区开发强度。减少平原地区城乡建设用地规模,调整用地结构,合理保障区域交通市政基础设施、公共服务设施用地,拓展生态空间,到2025年,平原地区开发强度由现状44.5%下降到44.3%左右。
二、稳步推进农用地结构调整,实行耕地进出平衡
坚守耕地规模底线,坚决落实最严格的耕地保护制度,按照“永久基本农田—永久基本农田储备区—耕地保有量储备区”进行梯次增补。永久基本农田保护面积不低于150万亩。耕地保有量不少于国家要求的数量,到2022年底实现永久基本农田及其储备区全部为耕地。到2025年,耕地保护空间保留185万亩或190万亩。
建立健全一般耕地进出动态管理机制,“十四五”时期总体多进少出,在完成耕地规模目标后,对耕地转为其他农用地及农业设施建设用地实行年度“进出平衡”,通过统筹林地、草地、园地等其他农用地及农业设施建设用地整治为耕地等方式,补足同等数量、质量的可以长期稳定利用的耕地,确保开垦耕地与所占用耕地的数量和质量相当,全市土地整治新增耕地规模不低于43万亩。
对耕地实行特殊保护,坚决遏制“非农化”、管控“非粮化”。严格控制建设项目占用耕地和一般耕地转出,禁止将永久基本农田转为林地、草地、园地等其他农用地及农业设施建设用地。制止农业生产活动破坏耕地种植条件的行为,严禁违规占用耕地绿化造林、超标准建设绿色通道、挖湖造景,禁止占用永久基本农田发展林果业和挖塘养鱼。严禁违规占用耕地从事非农建设,禁止占用耕地建窑、建坟或者擅自在耕地上建房、挖砂、采石、采矿、取土等;非农业建设必须节约使用土地,可以利用荒地的,不得占用耕地;可以利用劣地的,不得占用好地。
完成新一轮百万亩造林绿化工程,不断增加绿化总量。加强深山区生态保育,坚持自然恢复为主、适度人工修复,实施60万亩封山育林、15万亩山区造林,全面保护436万亩天然次生林。
三、整治修复未利用地,提升生态规模与质量
依法将具有重要生态功能的未利用地划入生态保护红线,实施严格保护。鼓励单位和个人按照规划,在保护和改善生态环境、防止水土流失和土地荒漠化的前提下,因地制宜探索未利用地的整治复耕与生态修复方式。
有复垦条件的优先复垦为耕地,到2025年,全市未利用地用于整治复耕规模不少于4万亩。
有生态修复条件的,分类实施生态系统质量提升、复合功能修复、矿山生态修复、结构性绿地修复、热岛效应修复、水土流失修复、水源涵养修复等多种修复方式。强化生态修复的闭合管控,提升未利用地生态系统服务功能和生态产品供给能力。对于其他未利用地,加强保护保育,按水、林、草要素进行管控。
第四章 重塑耕地保护空间,引领国土空间格局重组优化
一、坚持资源环境刚性约束,严格三条控制线管控
资源环境承载能力与国土空间开发适宜性评价是编制国土空间规划、完善空间治理的基础性工作,是优化国土空间开发保护格局、划定三条控制线、优化建设项目用地选址的参考依据。要强化评价成果应用,将形成的国土空间本底数据库纳入国土空间基础信息平台,并加强数据定期更新维护,为规划编制实施管理提供支撑。
三条控制线是落实最严格的耕地保护制度、生态环境保护制度和节约用地制度的重大举措,是调整经济结构、规划产业发展、推进城镇化不可逾越的红线,是国土空间用途管制的基本依据,必须坚决贯彻落实和严格管控,不得擅自变更。在符合国家有关规定的前提下,经严格论证确需优化三条控制线的,应当严格履行相关审批程序,并与资源环境承载能力与国土空间开发适宜性评价成果做好衔接。
耕地保护空间必须把水资源作为最刚性的约束,农业生产应符合北京城市功能定位的要求,完善用水总量分配结构,严格落实用水定额,符合农业生产适宜性要求。原则上,补划空间应当优先位于农业生产适宜空间内,调出空间应当优先位于农业生产不适宜区与生态保护极重要区内,确保位于农业生产适宜空间的比重只增不减。
生态保护红线应当与生态保护重要性评价成果做好衔接,空间优化时原则上应优先考虑将生态保护极重要区划入生态保护红线。到2025年,生态保护红线占市域面积比例符合国家要求,稳步有序推进生态保护红线勘界定标工作,加强生态保护红线管控,严格限制开发建设活动,确保生态保护红线功能不降低、面积不减少、性质不改变。强化生态控制区内生态保育和生态建设,“十四五”时期生态控制区占市域面积比例保持在75%左右。
城镇开发边界应当与城镇建设适宜性评价成果做好衔接,空间优化时原则上应避让生态保护极重要区、城镇建设不适宜区,以及崩塌、滑坡、泥石流、地面塌陷、地震危险高易发区。城镇开发边界内开发建设活动尽量避让地质灾害高易发区,促进边界内地质灾害高易发区面积只减不增。要高度重视地质灾害风险隐患,强化安全管理,严格地质灾害高易发区内项目审批管理,尽可能将风险减低到最低程度。
二、统筹山水林田湖草沙,构建城市生态安全格局
(一)耕地保护空间引领优化非建设空间布局
明确耕地保护在国土空间规划中的优先序,将耕地和永久基本农田摆在突出位置。编制耕地保护空间专项规划,系统梳理全市耕地资源,理清耕地保护空间体系,规划可长期稳定利用的耕地保护空间,作为耕地保护的主要管理边界与田长的主要巡查范围。
新规划的水、林空间应主动避让耕地保护空间。已实施造林绿化用地不得划入耕地保护空间,饮用水水源保护区、河道上开口范围内区域不得划入永久基本农田及其储备区,饮用水水源保护区内现状耕地逐步调整退出,现状河道管理范围内的永久基本农田及其储备区逐步调出。
永久基本农田一经划定,不得擅自占用,严禁通过擅自修改国土空间规划等方式规避占用永久基本农田审批。切实做好耕地“非农化”“非粮化”问题图斑整改,确保耕地保护空间内“零建设”。推进耕地集中连片布局,各区科学合理划定永久基本农田集中连片区,打造百亩园、千亩方、万亩片(带),到2025年,各区划定的永久基本农田集中连片区内,永久基本农田及其储备区面积占全区耕地保有量比例提高到83%以上。
优化林地空间布局。以三调和园林绿化资源专项调查成果为基础,在避让耕地保护空间前提下,根据绿色空间结构,划定林地空间优化引导区,引导造林绿化工程布局,努力打通影响重要生态廊道系统性、完整性、连通性的关键节点,营造大尺度的绿色空间,推动形成健康稳定、布局合理、功能完备的首都森林生态系统。
(二)建立健全农用地结构调整的空间转换规则
按照耕地保护空间的规划布局,探索建立一般耕地与林地、园地、草地等其他农用地及农业设施建设用地在一定空间范围内的用途转换政策。在完成耕地保护目标的前提下,进一步优化非建设空间布局,鼓励耕地保护空间内的残次或废弃果园、残次林地、草地转用于复耕;耕地保护空间外、规划非建设空间内的零散耕地,在符合相关政策规定的情况下,允许转用于复绿复水。加快耕地保护空间实施,促进耕地集中成片,同步优化林地空间布局。
饮用水水源保护区优先规划调整为林地、草地、水系空间等生态用地。清除河道内阻碍行洪的林木,并逐步将等级林地(林地属性,而非实际树木)调出河道上开口范围,河道上开口内不再安排新增百万亩造林绿化工程。
实施中应坚守耕地规模底线,加强转用规模中耕地的进出平衡管理,转用复耕规模不小于转用复绿复水规模,确保耕地规模不减少。
(三)以三长联动推动生态空间整体保护
全面落实田长制、河长制、林长制,将“三长制”巡查图斑和空间范围落到三调和分区规划底图上,实现“一图三落”,建立“三长联动”一张工作底图并实时更新维护,以时间换空间,稳步有序推进生态空间要素“多规合一”,强化自然资源监管,统筹推动生态空间整体保护、系统修复和综合治理。
三、精准实施减量腾退,助推城市功能有序重组
(一)聚焦绿化隔离地区及九条楔形绿色廊道减量腾退,加快战略绿色空间实施
在严格落实全市规划非建设空间减量腾退总量的同时,更加突出减量的布局与结构调控,支持生态空间精准实施。绿化隔离地区及九条楔形绿色廊道是全市长期坚持的战略性、结构性绿色空间,应作为生态整治重点地区,全面提升“十四五”时期减量腾退用地位于生态整治重点地区内的比例,中心城区达到90%左右,平原地区达到65%以上。坚持规划引领,统筹违法建设拆除、土地一级开发、棚户区改造、农村居民点整理等各类减量实施路径,优先实施生态整治区内的拆违拆迁任务,重点压缩低效产业用地,着力加强成片斑块的减量腾退力度,进一步提升减量腾退的成效。减量管理中,强化相关考核要求,闭合责任体系。
充分发挥永久基本农田及其储备区对强化城市形态结构、防止城市无序蔓延发展刚性管控的重要作用,减量腾退用地优先保障耕地保护工作要求,确保生态整治重点区内永久基本农田及其储备区的规模不低于52万亩,维护保障好绿色空间格局。
(二)引导建设要素向重点空间集聚,推动城市功能发展协同
引导新增建设用地指标向重点空间精准投放,助推城市空间结构优化调整,推动生产空间集约高效、生活空间宜居适度。
强化“一核一主一副、两轴多点一区”城市空间结构的圈层统筹,供地指标在中心城区的供应比例总体保持稳定,重点向城市副中心和多点地区倾斜,形成中心城区非首都功能疏解、城市副中心和外围新城梯次承接且分工协作的空间联动体系。继续加强南部地区的用地供应支撑保障,发挥重大功能性项目带动作用,引导重大项目优先向城南布局、优质资源要素向城南流动,支持实施新一轮城市南部地区高质量发展行动计划。
支持壮大高精尖产业集聚势能,将70%以上的新供应产业用地安排在“三城一区”、中关村国家自主创新示范区、现代服务业集聚区、临空经济区等重点功能区内,保障“十四五”重点项目用地需求,打造一批具有全球竞争力的产业集群,为高质量发展做好空间保障和引导。
促进产居融合、职住平衡,加大生活空间保障力度,推动住房用地,特别是租赁住房用地在重点功能区及周边、轨道交通以及大容量公共交通廊道节点附近布局,同步组团式实施周边区域商业和公共服务设施项目。
第五章 转变土地利用方式,提升城市高质量发展水平
一、坚守土地资源的安全利用底线
(一)确保耕地安全
强化耕地用途管制,坚持耕地粮用,将永久基本农田主要用于粮食生产,耕地优先用于粮食和棉、油、糖、蔬菜等农产品及饲草饲料生产,协调菜篮子与米袋子,开展高效设施农业用地试点工作,到2025年全市粮菜生产面积不低于100万亩,蔬菜自给率由10%提升至20%。
保障土壤环境安全。划入永久基本农田及其储备区的,应符合土壤环境质量要求;强化耕地面源污染防治,减少耕地化肥农药施用量,推广应用有机肥料、病虫害绿色防控产品和生物防治技术;开发建设过程中剥离的表土,单独收集和存放,符合条件的优先用于土地复垦、土壤改良等;禁止将重金属或者其他有毒有害物质含量超标的工业固体废物、生活垃圾或者污染土壤用于土地复垦,到2025年,受污染耕地安全利用率达到95%以上。
(二)强化生态空间安全
严格管控生态保护红线,统筹推进生态空间内灾害防治、违法治理、生态修复工作。生态保护红线是生态空间范围内具有特殊重要生态功能、必须强制性严格保护的区域,必须遵照相关法律、法规和规章,原则上按禁止开发区域的要求,禁止城镇化和工业化活动,严禁不符合主体功能的各类开发活动。
加快构建科学高效的地质安全保障体系,提升城市防灾减灾和地质环境保护能力。建立全市地质环境安全监测预警系统,提升城市防灾减灾和地质环境保护能力。深化生态空间内崩塌、滑坡、泥石流、地面塌陷等突发性地质灾害风险评估,加强防灾薄弱环节和脆弱地区的综合治理,精准实施危村险村搬迁安置,坚决防止重特大事故发生。强化生态空间内违法治理工作,重点推进自然保护地核心区、地表饮用水水源地一级区以及地质灾害威胁区内违法建筑拆除工作。按照“保护重要生态空间、整治失序低效空间、修复损毁退化空间”的原则,因地制宜部署各类生态保护修复工程,筑牢首都生态安全屏障。
(三)保障土壤环境安全
强化环境风险管控和污染地块修复,有效管控建设用地土壤污染。合理规划受污染建设用地用途,将可能存在土壤污染风险的建设用地信息,纳入国土空间规划“一张图”管理,不宜规划为住宅、公共管理与公共服务用地;其中农药、化工等重污染行业用地确需开发利用的,鼓励用于拓展生态空间。理顺优化用途拟变更为住宅、公共管理与公共服务用地的规划审批流程,完善审批前土壤污染状况调查提醒机制。到2025年,土壤环境风险得到有效管控,重点建设用地安全利用得到有效保障。
持续加强未利用地土壤环境保护。加强未利用地巡查和专项检查,依法查处倾倒垃圾、侵占使用等违法行为;针对发现的未利用地土壤风险,有效防控并控制使用。
(四)支持韧性城市建设
深化灾害风险评估,绘制城市地质灾害、洪涝等风险地图,为国土空间规划编制、工程项目建设和应急预案制定提供基础和依据。加强防灾薄弱环节和脆弱地区的综合治理,落实防灾分区,完善老旧楼宇安全排查与治理工作,严防重特大事故发生。
科学评估地下空间资源,确定地下空间开发利用底线。综合评估地面沉降、活动断裂、地裂缝、岩溶塌陷、砂土液化、地下有害气体、地下采空塌陷、地下水位变化等灾害因素。严格控制地下空间利用规模与布局,消除灾害隐患,确保地上与地下空间安全,在重大工程运营阶段,开展沿线地质环境动态监测和地质风险综合预警,做好地质灾害防范和应急管理工作。规范管理乡村地区地下空间开发。
聚焦城市安全与运行保障,预留设施空间,探索设施功能应急转换,支持筑牢安全屏障。支持防疫、应急避难、消防等安全以及供气、供电、供热、给水、排水、通信、交通等生命线系统设施建设,提升生命线系统设计标准。探索设施应急转换,增强安全设施弹性和兼容性,完善公共设施平灾转换、平疫转换能力。
二、提高林田空间碳汇能力
(一)注重林地质量建设,提高生态系统碳汇能力
加强林地资源保护与修复,推动森林面积和蓄积量双增长。加强天然林的保护和修复,研究建立适合本地生态系统的高碳汇、低挥发性有机物排放树种库,改造低产低效林,提高现有林分质量。到2025年,全市森林覆盖率由44.4%提升至45%,平原地区森林覆盖率由30.4%提升至32%,森林蓄积量提升至3450万立方米。
严格保护其他各类重要生态系统,因地制宜推进水源涵养、水土保持、矿山生态修复等修复工程,提升草地、湿地等固碳能力,逐步提升碳汇功能。加强生态清洁小流域治理,提升流域范围内水土资源的有效保护水平。
(二)加强耕地质量建设,提升农田土壤碳汇能力
持续开展高标准农田建设,提升耕地地力。高标准农田位于永久基本农田及其储备区,到2025年累计建成119万亩。探索建立耕地质量评价标准,开展耕地质量评价。支持现代耕作技术应用,支持推广粮食生产绿色高质高效技术,在适宜区域广泛推行保护性耕作模式,促进耕地用养结合。
探索建立耕地生态保护修复制度,加强土壤培肥,增加土壤有机碳储量,提升农田土壤碳汇能力。及时修复灾害、建设等损毁耕地,对土层变薄、有机质下降、生物活动减少等退化耕地和受污染的耕地进行治理;建设完善生物缓冲带、防护林网、生态排灌沟渠等田间基础设施,维持耕地生态系统整体稳定。
健全完善耕地和永久基本农田数据库和动态监测监管系统。完善执法巡查管理体系,提高卫片精度和频次,对耕地和永久基本农田数量、质量、生态状况及耕地利用变化状况进行动态监测监管和评估预警。各级自然资源主管部门应当根据年度国土变更调查结果对耕地利用情况进行监督,确保辖区内年度耕地数量不减少、质量不降低。
(三)探索生态系统碳汇价值核算体系,鼓励开发碳汇产品
依托和拓展自然资源调查监测体系,完善生态系统碳汇监测核算体系,开展森林、草原、湿地、土壤等碳汇本底调查、碳储量评估、潜力分析,作为开展全民所有自然资源资产清查统计和资产核算工作的重要内容。探索建立能够体现碳汇价值的生态价值核算方法与生态保护补偿机制,推动资源总量管控从实物量向价值量深化。
推进市场化机制建设,积极参与全国碳排放权交易市场,逐步扩大市场覆盖范围,丰富交易品种和交易方式,促进碳汇交易良性发展。探索建立耕地生态产品价值实现机制,鼓励通过保护性耕种等方式开发耕地土壤碳汇产品,支持将经国家核证的自愿减排量纳入全国大市场交易。
三、持续提升建设用地节约集约利用水平
(一)严格执行节地标准,鼓励土地用途复合利用
坚持最严格的节约用地制度。充分发挥土地使用标准对新增建设项目用地的控制作用。在建设项目用地预审和审查报批环节,规范开展节地评价,推进建设项目节约集约使用土地,保障服务“四个中心”建设的项目用地需求,促进标准未覆盖或者超标准用地的建设项目合理用地。
支持土地混合开发、空间复合利用等政策创新。在符合国土空间规划要求的前提下,探索提高用地兼容性。推动不同产业用地类型合理转换,探索增加混合产业用地供给。允许建筑功能混合设置,鼓励地下空间多用途复合利用,打造功能混合、立体复合、共建共享的空间利用新模式。
(二)鼓励盘活存量建设用地,推动土地利用提质增效
制定分圈层、差异化政策,加快推动存量低效空间盘活利用。充分运用市场机制盘活存量土地和低效用地,研究完善促进盘活存量建设用地的税费制度,提高低效用地持有成本,以多种方式推进国有企业存量用地盘活利用。实行新增建设用地与存量土地处置相挂钩,“十四五”时期土地供应中存量建设用地占比提高至60%以上。
实施城市更新行动,制定实施鼓励腾退空间和老旧厂房再利用政策,支持“腾笼换鸟”加快引入高精尖产业项目。对闲置和低效利用的商业办公、旅馆、厂房、仓储、科研教育等非居住存量房屋,在符合规划原则及规划使用性质正负面清单、权属不变、满足安全要求、尊重群众意愿的前提下,经区政府同意,可将其改建为宿舍型(含公寓型)保障性租赁住房。持续提升土地经济效益,到2025年,地均GDP由现状10.8亿元/平方公里提高到12.6亿元/平方公里。
(三)深化产业用地市场化配置,支持高精尖经济结构建设
加大对构建高精尖经济结构的产业空间保障力度。研究制定关于土地作价出资(入股)的工作意见,适时完善健全长期租赁、先租后让、弹性年期等工业用地市场供应体系。鼓励高精尖产业重点承载区实施产业用地标准化改革,支持各区围绕主导产业建设标准厂房。研究确定入园企业的准入条件,明确产业类型、投资强度、产出效率(含地均产出)、创新能力、节能环保等要求,作为土地供应的前置条件。
持续完善产业用地绩效监管与退出机制。建立多部门联动监管机制,从经济、社会、生态环境效益等方面加强产业用地供后核查监管,运用依法行政、合同履约等手段,加速项目投资到位和落地投产。积极探索市场化退出路径,引导企业通过节余土地转让、节余房屋转租等市场化方式,自主退出低效用地,促进土地要素资源的合理流动。
第六章 深化体制机制改革,提高土地资源综合治理能力
一、完善自然资源监测管理平台
丰富调查监测内容,夯实土地资源底数。根据国家和北京统一安排部署与实际需求,以第三次全国国土调查为基础,适时开展自然资源基础调查及土地、林草、水、湿地、矿产等自然资源专项调查。根据北京城乡土地统一确权登记工作方案,逐步推进城乡土地所有权、使用权确权登记全覆盖。全面准确掌握自然资源数量、质量、生态、空间、权属和利用状况,形成自然资源“一张图”。
统筹山水林田湖草沙各要素,深入推进国有自然资源资产报告工作。围绕建设用地、耕地、水、森林等全域各类自然资源利用情况开展年度监测,整合运用遥感数据、基础地理信息数据、规划资源管理数据,及时监测各类自然资源变化情况,对重点地区和重点项目实现全过程全生命周期监管。
二、健全土地资源管理法规标准体系
坚持依法行政,结合国家立法进程,围绕顶层设计与重点领域,全面加强自然资源和国土空间规划法规和标准体系建设,为提升本市国土空间治理能力提供法制保障。
加强顶层设计。转变以往多以政策为依据的土地管理模式,逐步建立健全土地资源管理法规与标准体系。根据国家法律法规、政策文件和自然资源资产产权制度改革进程,适时制定、修订、废止本市地方性法规、政府规章和规范性文件。统筹完善规划实施配套制度机制。健全自然资源资产产权法规和技术标准,保障资源资产产权制度全面运行。推进土地要素市场化配置改革,健全土地市场运行机制,提高土地要素配置效率,提升监管和服务能力。
重点完善耕地保护及农村土地征收、集体经营性建设用地入市、宅基地管理制度改革等方面的土地资源法制保障。坚决落实最严格的耕地保护制度,研究制定《北京市耕地开垦费收缴和使用管理办法》,完善《北京市新增耕地验收标准和流程》。建立健全城乡统一的建设用地市场,按照《中华人民共和国土地管理法》和国家关于农村集体经营性建设用地入市指导意见,研究制定《规范集体经营性建设用地入市工作的指导意见》与相关配套政策;推进农村土地征收制度改革,建立公共利益征地的相关制度规定,修订《北京市建设征地补偿安置办法》,研究制定《北京市集体土地房屋征收补偿暂行办法》《北京市集体土地地上附着物和青苗等补偿标准》;深化农村宅基地制度改革试点,研究制定《关于加强和规范设施农业用地管理的通知》《北京市设施农业用地导则(试行)》。根据自然资源部工作部署,研究完善城乡建设用地增减挂钩政策。
三、搭建全域联动的政策实施机制
(一)加强各类土地资源利用计划联动管理
加强土地储备计划、土地利用计划、建设用地供应计划及城市更新、拆违腾退、耕地“进出平衡”等各类计划联动管理。加强资源性要素指标统筹平衡,既算“增量”账,更算“存量”账,切实保障投资用地需求,推动高质量发展。发挥空间规划的要素承载作用,坚持以规划定项目、以项目落规划,引导项目向重点功能区、轨道站点周边集中布局建设。
组织编制年度耕地“进出平衡”总体方案。加快推进耕地保护空间、结构性绿色空间、重要发展空间内违法建设治理与土地资源整理工作,统筹推进腾退土地利用的综合协调、规划编制、复耕复绿、建设项目落地实施等工作。
(二)纵深推进全域土地综合整治制度
贯彻落实乡村振兴战略要求,牢固树立山水林田湖草沙生命共同体理念,试点全域土地综合整治,全域规划、整体设计,统筹推进农用地整理、建设用地整理、乡村生态保护修复和乡村历史文化保护,因地制宜体现试点村庄特有的农业景观、乡土文化和历史文脉,严格保护永久基本农田和生态保护红线,将试点实施方案相关内容纳入乡镇国土空间规划。探索新增耕地指标交易、建设用地统筹使用、有条件调整土地权属、闲置用地盘活利用、资金支持等政策。到2025年,试点地区通过全域土地综合整治,形成生产空间集约高效、生活空间宜居适度、生态空间山清水秀的良好格局。
(三)积极探索生态产品价值实现途径
建立完善森林、湿地、耕地等自然资源以及生态保护红线、生态涵养区等重点区域的生态保护补偿机制,以生态环境保护成效为基础,完善保护成效与转移支付资金分配挂钩的激励约束机制。构建以产业生态化和生态产业化为主体的生态经济体系。探索完善市区两级的耕地保护资金支持政策,统筹整合涉农资金,加大耕地保护资金保障力度。加强政府统筹管理,通过自营或委托经营等方式发展农业规模经营,建立耕地保护利用的长效机制,防止耕地“非粮化”。
促进自然资源资产集约开发利用,考虑不同类型生态产品商品属性,探索建立体现市场供需关系的生态产品价格形成机制。完善自然资源资产开发利用标准体系,将自然资源资产开发利用和生态保护要求纳入自然资源出让合同。试点开展将生态服务价值纳入土地出让、产业准入、旅游开发成本。
(四)建立健全城乡统一的建设用地市场
纵深推进农村土地制度改革,推进农村集体经营性建设用地入市与农村土地征收制度改革,扩大国有土地有偿使用范围,探索建立公平合理的集体经营性建设用地入市增值收益分配机制。加强农村集体土地管理,切实加强村地区管,强化区级政府主体责任,以规划引领管控,确保农地农用。
完善主要由市场决定土地要素价格的机制,完善城乡基准地价、标定地价的制定与发布制度,逐步形成与市场价格挂钩的动态调整机制。建立城乡一体的土地资源交易平台,搭建土地资源二级市场交易平台。
四、完善督察制度建设
提高政治站位,坚持首善标准,深入推进督察制度建设,加快建立本市督察组织体系,完善督察工作机制,锻造过硬督察队伍,发挥空间地理信息资源优势,充分运用大数据、互联网等信息技术手段,精准发现问题,科学提出建议,大力提升督察工作质量水平。完善分级管控的责任制和监督考核机制,探索实施督察员按圈层下区督察制度。强化依纪督察。对督察发现的严重违规违法、触碰红线或弄虚作假等突出问题,采取通报、约谈等措施,推动依法从严查处和整改纠正。
附图

图1 市域土地利用现状图

图2 市域非建设用地现状图

图3 三条控制线分布示意图

图4 田林空间规划示意图

图5 市域200万亩耕地保护空间分布示意图

图6 永久基本农田及其储备区在绿化隔离地区、九条楔形绿色廊道中分布示意图

图7 未利用地整治修复分布示意图