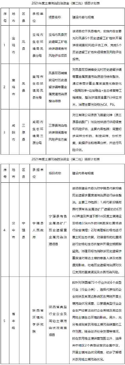
北极星环境修复网获悉,7月14日,陕西省生态环境厅公示2021年度中央土壤污染防治资金专项资金(第二批)拟支持项目,拟对宝鸡市凤县历史遗留工矿地块详细调查与风险评估项目、凤县双石铺镇安沟村历史遗留涉镉等重金属废渣污染源整治项目、三原县污染地块详细调查与风险评估方案、宁强县有色金属选矿厂历史遗留重金属污染治理项目、陕西省典型行业企业及周边土壤污染状况调查项目等5个项目予以资金支持。详情如下:
陕西省生态环境厅关于对2021年度中央土壤污染防治资金专项资金(第二批)拟支持项目的公示
为贯彻落实中央深入打好污染防治攻坚战精神,扎实推进我省土壤污染防治工作,根据中央生态环境资金管理办法有关要求,我厅向生态环境部提交的土壤污染防治项目拟支持清单已通过审核,并在中央生态环境资金项目管理系统中纳入实施库,现拟对5个项目予以资金支持。
现面向社会进行公示,接受监督。
公示日期:2022年7月14日-2022年7月20日
联系人及电话:成晶029-63916189
