北极星环境修复网获悉,7月19日,中国环境保护产业协会发布了关于征求协会标准《污染土壤异位直接热脱附工艺设计指南(征求意见稿)》 《污染土壤原位热传导修复工艺设计指南》《污染土壤直接热脱附装备安装、运行与维护技术指南》《污染土壤挖掘、转运及贮存污染防治技术指南》四项标准意见的函,请研究并提出书面意见,于2022年8月15日前反馈。
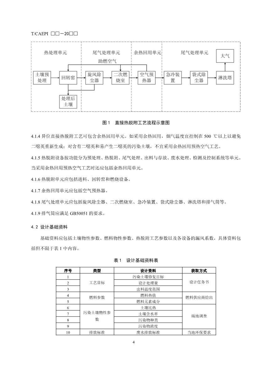
《污染土壤异位直接热脱附工艺设计指南(征求意见稿)》规定了污染土壤异位直接热脱附工艺设计的基本原则、设计要点、计算方法以及相关设备设计选型的技术要求。本标准适用于污染土壤异位直接热脱附修复工程设计和设备选型。本标准不适用于放射性物质污染土壤的处理。
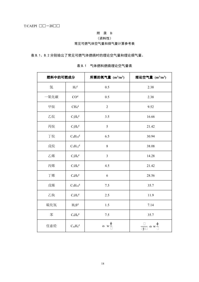
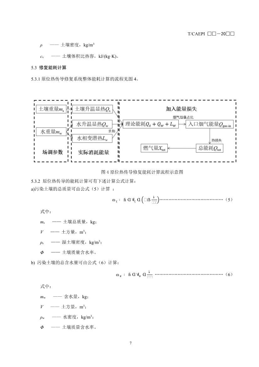
《污染土壤原位热传导修复工艺设计指南》适用于污染土壤原位热传导修复工程,可作为工程设计和设备选型的技术依据。
《污染土壤直接热脱附装备安装、运行与维护技术指南》规定了污染土壤直接热脱附装备安装、调试、运行与维护等技术要求。本标准适用于污染土壤直接热脱附装备的安装、调试、运行与维护。
《污染土壤挖掘、转运及贮存污染防治技术指南》规定了污染土壤修复过程中,挖掘、转运及贮存等环节的污染防治技术要求。本标准适用于污染土壤修复过程中,挖掘、转运及贮存等环节的污染防治。本标准不适用于放射性污染土壤污染防治。
关于征求中国环境保护产业协会标准《污染土壤异位直接热脱附工艺设计指南(征求意见稿)》 等四项标准意见的函
各有关单位:
为规范和指导污染土壤异位直接热脱附工艺设计、原位热传导修复工艺设计等技术工作,我会下达编制中国环境保护产业协会标准《污染土壤异位直接热脱附工艺设计指南》《污染土壤原位热传导修复工艺设计指南》《污染土壤直接热脱附装备安装、运行与维护技术指南》《污染土壤挖掘、转运及贮存污染防治技术指南》。目前,标准编制单位已完成标准的征求意见稿。根据《中国环境保护产业协会标准管理办法》的规定,现将该标准征求意见稿和有关材料印送给你们,请研究并提出书面意见,于2022年8月15日前反馈我会。
联 系 人:中国环境保护产业协会技术部 王睿
通信地址:北京市西城区扣钟北里甲4楼200室
邮政编码:100037
电话:(010)51555002转808
邮箱:standard@caepi.org.cn
中国环境保护产业协会
2022年7月19日





































































