浙江省财政厅 浙江省生态环境厅下达2022年中央水、大气、土壤污染防治资金,其中水污染防治资金15910万元,大气污染防治资金3073万元,土壤污染防治资金15575万元,共24个项目获得资金支持。详情如下:
浙江省财政厅 浙江省生态环境厅关于下达2022年中央水、大气、土壤污染防治资金的通知
浙财资环〔2022〕46号
各有关市、县(市)财政局、生态环境局(分局):
根据《财政部关于下达2022年水污染防治资金预算(第二批)的通知》(财资环〔2022〕57号)、《财政部关于下达2022年大气污染防治资金预算(第二批)的通知》(财资环〔2022〕58号)、《财政部关于下达2022年土壤污染防治资金预算的通知》(财资环〔2022〕59号)要求,结合中央相关专项资金管理办法及中央生态环境资金项目储备库有关规定,现将2022年中央水、大气、土壤污染防治资金下达给你们。有关事项通知如下:
一、下达2022年中央水污染防治资金(第二批)15910万元,相应增加相关市、县(市)2022年“2110302水体”支出预算指标。
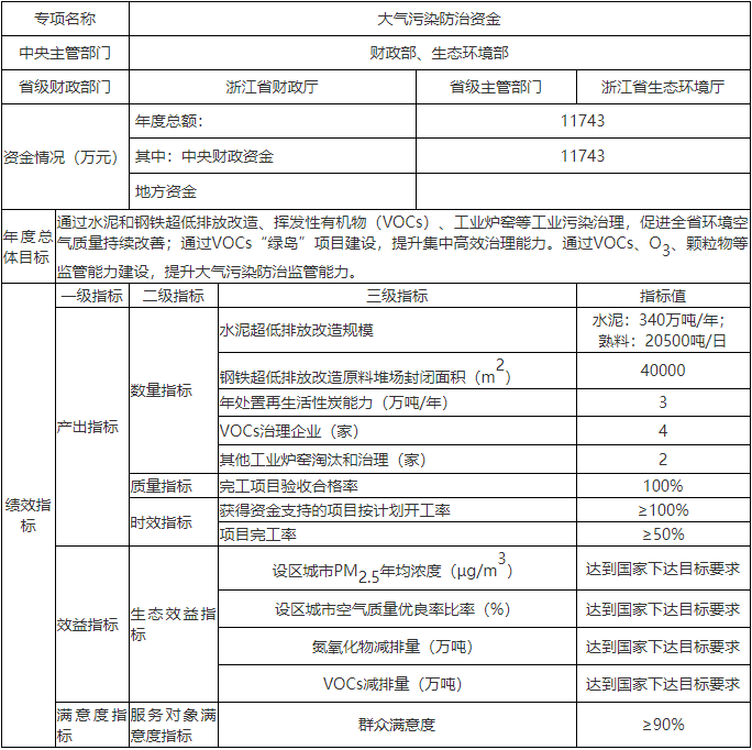
二、下达2022年中央大气污染防治资金(第二批)3073万元,相应增加相关市、县(市)2022年“2110301大气”支出预算指标。
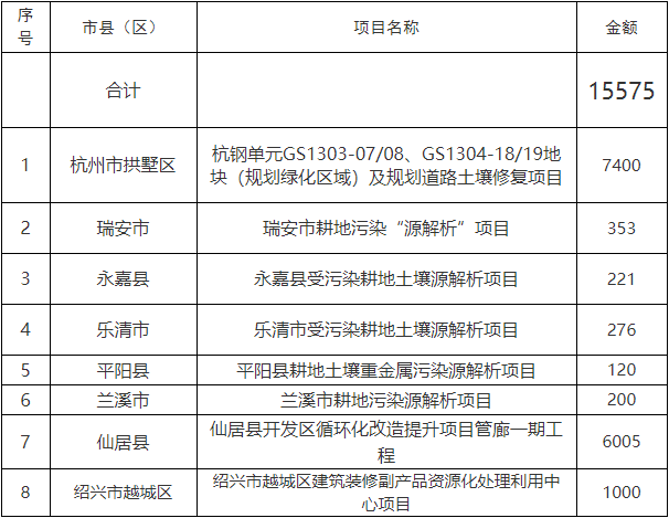
三、下达2022年中央土壤污染防治资金15575万元,相应增加相关市、县(市)2022年“2110307 土壤”支出预算指标。
四、请各有关市、县(市)按照资金和项目管理相关要求,强化绩效管理,加强资金使用监督,确保资金规范使用;加快项目实施和预算执行,尽快形成有效投资。同时,按照“资金跟着项目走”的原则,做好后续项目储备工作,避免“资金等项目”。已从中央基建投资等其他渠道获得中央财政资金支持的项目,不得纳入防治资金支持范围。
1.2022年水污染防治资金(第二批)安排表

2.2022年水污染防治资金区域绩效目标表

3.2022年水污染防治资金绩效指标分解表

4.2022年大气污染防治资金(第二批)安排表

5.2022年大气污染防治资金区域绩效目标表

6.2022年大气污染防治资金绩效指标分解表

7.2022年土壤污染防治资金安排表

8.2022年土壤污染防治资金区域绩效目标表

9.2022年土壤污染防治资金绩效指标分解表
