北极星环保网获悉,4月24日,内蒙古自治区印发“十四五”土壤、地下水和农村牧区生态环境保护规划。《规划》明确了“十四五”期间全区土壤、地下水、农村牧区生态环境保护工作的指导思想、基本原则、主要目标和保障措施等。《规划》提出,“十四五”时期,全区土壤和地下水环境质量总体保持稳定,局部稳中向好,受污染耕地、重点建设用地安全利用得到巩固提升;重点区域农业面源污染得到有效管控,农村牧区生态环境基础设施建设加快推进,生产生活方式绿色转型取得显著成效,农村牧区生态环境持续改善。
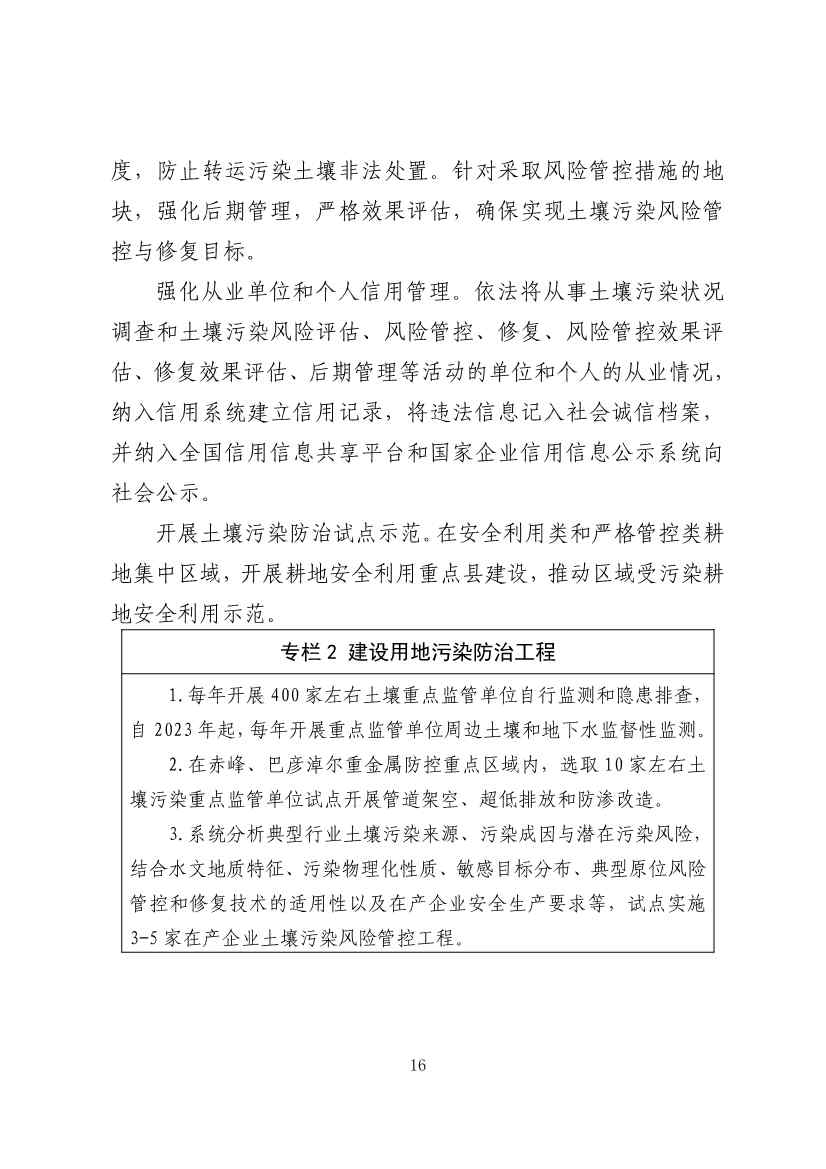
在土壤污染防治方面,内蒙古将从耕地、建设用地两类明确强化土壤污染防治的任务和措施。从严格建设用地准入管理、防范工矿企业新增土壤污染和有序推进风险管控与修复三个方面,保障建设用地安全利用。其中,2022年要对受污染耕地土壤污染状况进行加密调查;到2023年,执行颗粒物和镉等重金属污染物特别排放限值;到2025年,土壤污染重点监管单位要完成一轮土壤和地下水污染隐患排查。
在地下水污染防治方面,内蒙古将以保护和改善地下水环境质量为核心,从建立地下水环境管理体系,加强污染源头预防、风险管控和修复,加强地下水型饮用水源保护三个方面明确具体任务和措施。到2025年,完成全区地下水环境状况“一张图”,以鄂尔多斯市、包头市两个地下水污染防治试验区为试点,开展地下水污染防治分区管理。到2023年,完成全区地下水污染防治分区划分,落实地下水防渗和监测措施,开展地下水污染防治重点排污单位周边地下水环境监督性监测,选取10家企业实施防渗改造试点工程。
在农村牧区污染防治方面,《规划》提出,到2025年,新增完成1600个行政村生活污水治理任务,全区农村牧区生活污水治理率达到32%;鼓励河湖长制体系向村级延伸,实现农村牧区黑臭水体有效治理;到2024年,完成乡镇级集中式饮用水水源保护区划定和勘界立标。
关于印发内蒙古自治区“十四五”土壤、地下水和农村牧区生态环境保护规划的通知
各盟市生态环境局、发展改革委、财政局、自然资源局、住房和城乡建设局、水利局、农牧局、乡村振兴局,满洲里市、二连浩特市发展改革委、财政局、自然资源局、住房和城乡建设局、水利局、农牧局、乡村振兴局:
为贯彻落实《中共中央 国务院关于深入打好污染防治攻坚战的意见》,科学谋划自治区“十四五”土壤、地下水、农村牧区生态环境保护工作,自治区生态环境厅、发展和改革委、财政厅、自然资源厅、住房和城乡建设厅、水利厅、农牧厅、乡村振兴局组织编制了《内蒙古自治区“十四五”土壤、地下水和农村牧区生态环境保护规划》,现印发给你们,请结合本地实际,认真贯彻落实。
2022年3月30日
































