北极星环境修复网获悉,2月17日,生态环境部办公厅发布关于征求《污染土壤修复工程技术规范 固化/稳定化(征求意见稿)》等八项国家生态环境标准意见的通知,详情如下:
关于征求《污染土壤修复工程技术规范 固化/稳定化(征求意见稿)》等八项国家生态环境标准意见的通知
各有关单位:
为贯彻《中华人民共和国环境保护法》,治理污染,保护环境,促进科技进步,我部开展了《污染土壤修复工程技术规范 生物堆》《污染土壤修复工程技术规范 固化/稳定化》《医疗废物消毒处理设施运行管理技术规范》《医疗废物集中焚烧处置工程技术规范》《炼焦化学工业废气治理工程技术规范》《陶瓷工业废水治理工程技术规范》《钛白粉工业废水治理工程技术规范》和《氮肥工业废水治理工程技术规范》等八项国家生态环境标准的编制工作。
目前,标准编制单位已编制完成该标准的征求意见稿。按照《国家环境保护标准制修订工作管理办法》相关规定,现将标准征求意见稿印送给你们,请研提意见,并于2022年3月15日前将书面意见反馈我部科技与财务司,意见电子版发送至相关反馈邮箱。标准相关资料可登录我部网站(.cn/)“意见征集”栏目检索查阅。
联系人: 生态环境部科技与财务司张钦、吕奔
电话: (010)65645390、65645387
传真: (010)65645400
邮箱: yaozm@craes.org.cn
通信地址:北京市东城区东长安街12号
邮政编码:100006
生态环境部办公厅
2022年1月18日
(此件社会公开)
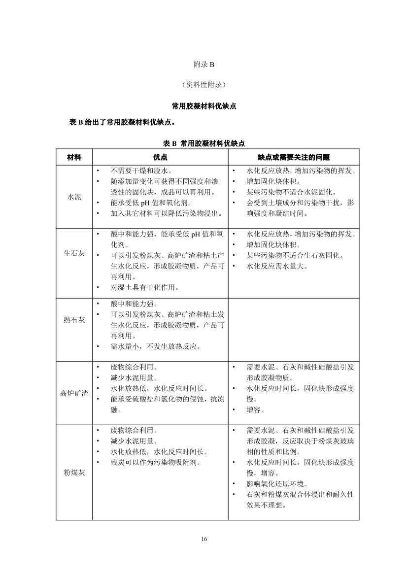
《污染土壤修复工程技术规范固化/稳定化(征求意见稿)》




















