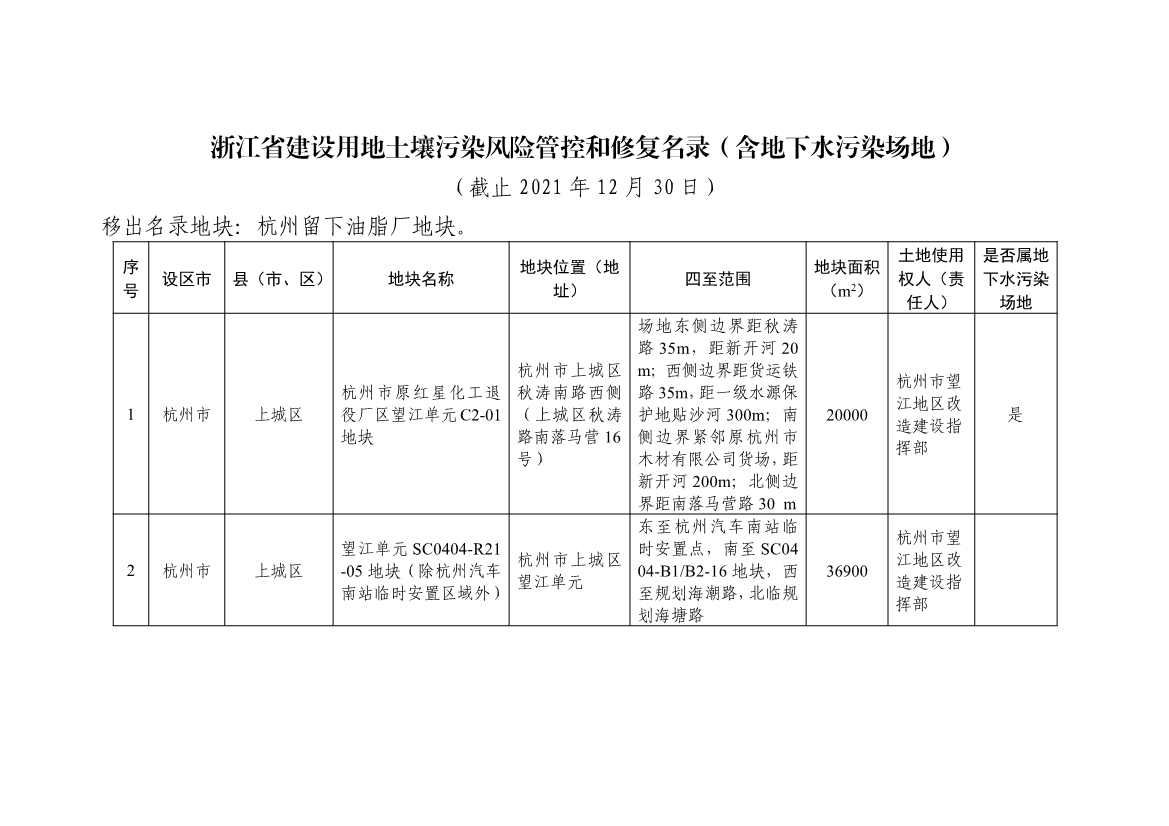
浙江省建设用地土壤污染风险管控与修复名录更新 日期: 2026-02-03 06:51 栏目:环境修复 浏览: 北极星环境修复网获悉,12月30日,浙江省生态环境厅发布了建设用地土壤污染风险管控和修复名录(含地下水污染场地)2021年12月30日更新。全文如下: 标签: 上一篇:浙江建设用地土壤污染风险管控与修复改革方案解读 下一篇:银川市建设用地土壤污染联动防治方案出台,多部门协同保障土壤安 相关推荐 淮南市“十四五”土壤、地下水和农村生态环境保护规划(征求意见稿) 浙江省建设用地土壤污染风险管控和修复名录(含地下水污染场地)(10月21日更新) 聚焦堆填场地土壤修复各地项目需求及政策导向、实地考察示范项目、各地生态环境局需求调研一手数据 等您来 2022年度环境保护科学技术奖拟授奖项目名单