广州市发展和改革委员会 广州市生态环境局发文,开展2024年绿色技术征集工作,征集节能环保、清洁生产、清洁能源、生态环境、基础设施、绿色升级等领域的相关技术。
广州市发展和改革委员会 广州市生态环境局关于开展2024年绿色技术征集工作的通知
穗发改函〔2024〕97
各企事业单位、科研院所、高等学校、行业协会:
为做好《广州市绿色技术推广目录(2024年本)》编制和发布工作,加快先进绿色技术推广应用,引导用能单位采用先进绿色技术及工艺,促进我市能源资源节约利用,现继续公开征集绿色技术。具体通知如下:
一、征集范围
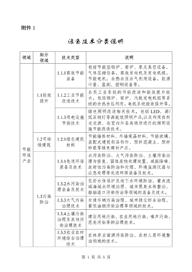
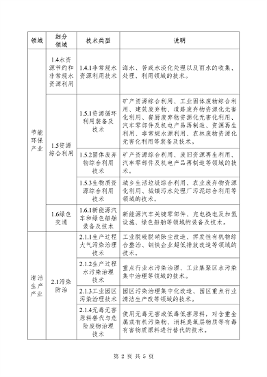
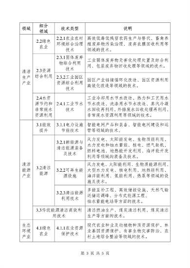
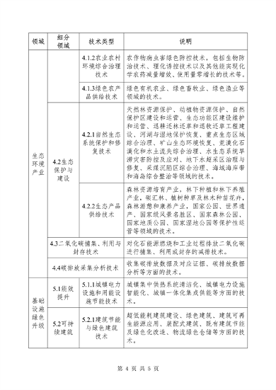
(一)技术类别:征集节能环保、清洁生产、清洁能源、生态环境、基础设施、绿色升级等领域的相关技术,具体分类可参见绿色技术分类说明(附件1)。
(二)具体要求:技术须符合国家产业政策及国家标准(或行业标准、地方标准)要求,达到国内先进水平;技术成熟可靠,知识产权明晰,达到实际应用要求,原则上需在我市有成功实施案例;技术推广价值高,在我市推广应用前景广阔。征集评选过程不收取任何费用,申报单位依照自愿申报的原则参加评选。
二、申报方式
(一)申报材料:新申报绿色技术填写绿色技术申请报告(附件2);对已纳入《广州市绿色技术推广目录(2023年本)》的绿色技术,如有重大更新情况应填写绿色技术更新情况表(附件3)。
(二)申报平台:以上材料均通过广州市能源管理与辅助决策平台节能管理系统进行申报,按要求上传申报材料的电子版和加盖公章的扫描版各一份(附件4)。

(三)申报时间:申报截止时间为2024年4月30日。
三、发布推广
(一)核查把关:根据申报材料初审情况,对需要进一步核实情况的技术组织现场核查;并按照技术所属行业领域开展技术评审,对申报技术进行严格把关。
(二)发布目录:市发展改革委、市生态环境局联合发布《广州市绿色技术推广目录(2024年本)》;市发展改革委将对纳入目录的技术进行应用效果跟踪及核查,结合专家评审结论,按照有进有出的原则实行动态管理。
(三)推广应用:将先进适用、推广价值高的绿色技术推荐申报省和国家相关技术目录,并通过组织绿色技术交流会、重点用能单位培训、展览展示活动、节能宣传进园区等形式进行定向推介和广泛推广。




