北极星环保网获悉,近日,住房城乡建设部办公厅发布关于工程建设强制性国家规范《精细化工工程项目规范(征求意见稿)》公开征求意见的通知。
征求意见稿中提到,二噁英控制应符合下列规定:含氯化工废物焚烧处理过程中应严格控制燃烧室的烟气温度、停留时间和流动工况;含氯化工废物焚烧产生的高温烟气应采取急冷的方式进行处理,烟气温度应在1.0s内下降到200℃以下;含氯化工废物焚烧炉应有减少氯气产生的措施。
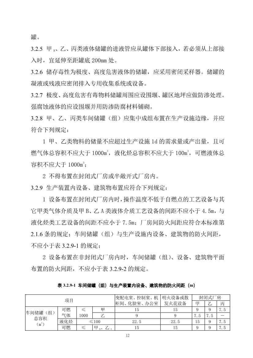
细化工工程项目应设置污水处理设施处理效率监测采样点以及一类、二类水污染物排放口采样点。对要求设在线监测设施的,还应设置在线监测设施并按要求上传数据。经环境影响评价及其批复文件确定的、工厂取水口的上游水体的一定范围内。污水排出口必须位于水源地下游,当排污口位于河口范围时,还应采取回水不污染水源的措施。
住房城乡建设部办公厅关于工程建设强制性国家规范《精细化工工程项目规范(征求意见稿)》公开征求意见的通知
根据《住房城乡建设部关于印发2021年工程建设规范和标准编制及相关工作计划的通知》(建标函〔2021〕11号),我部组织中国成达工程有限公司等单位起草了工程建设强制性国家规范《精细化工工程项目规范(征求意见稿)》(见附件)。现向社会公开征求意见。有关单位和公众可通过以下途径和方式反馈意见:
1.电子邮箱:liangjianping@chengda.com。
2.通信地址:四川省成都市天府大道中段279#成达大厦25楼;邮政编码:610041。
意见反馈截止时间为2023年12月15日。
附件:《精细化工工程项目规范(征求意见稿)》
住房城乡建设部办公厅
2023年11月14日
































