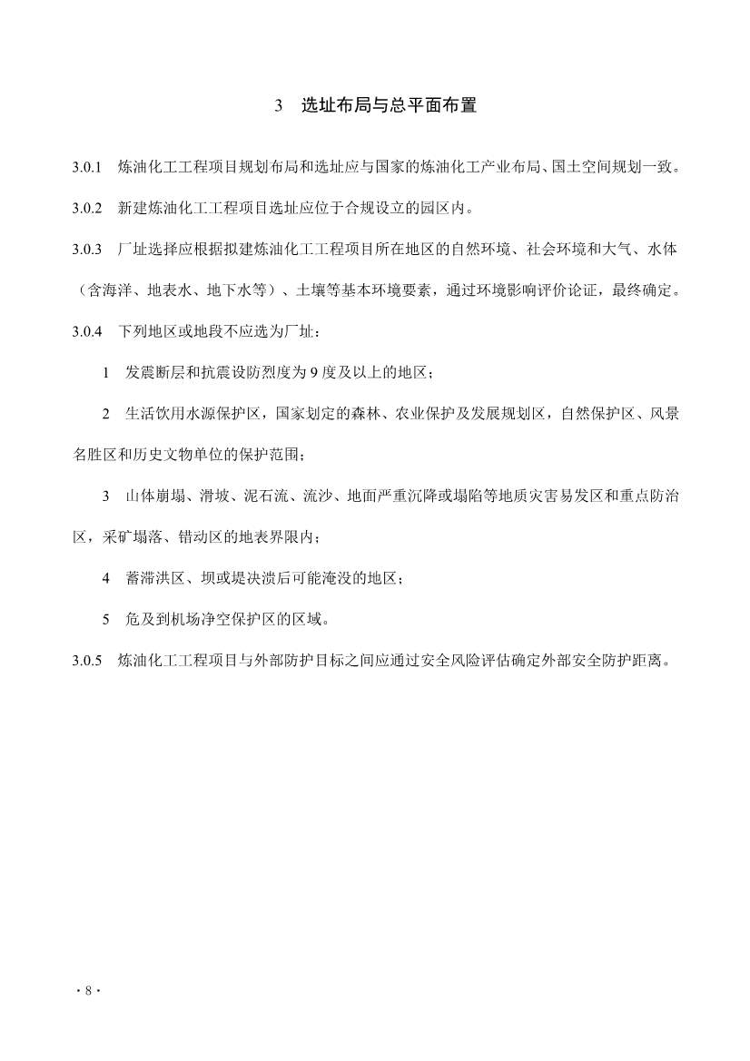
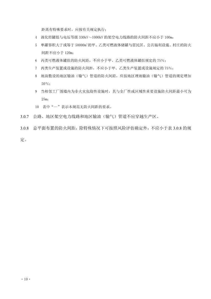
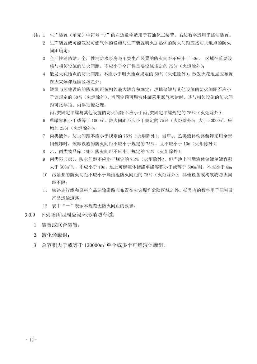
北极星环保网获悉,11月21日,住房城乡建设部办公厅发布关于工程建设强制性国家规范《炼油化工工程项目规范 (征求意见稿)》公开征求意见的通知。
征求意见稿中提到,炼油化工工程项目设置的安全、环保及职业卫生设施应能够预防、控制、消除和减轻危险有害因素和环境因素的不利影响。炼油化工工程项目施工安装应符合工程设计文件和施工技术标准要求,应执行验收程序规定,确保满足工程功能和性能要求。施工安装过程应满足安全、绿色环保要求。
还提到了,炼油化工工程项目的检维修应针对工作过程可能存在的危险性采取相应的安全环保措施。检维修过程产生的含有挥发性有机物、恶臭物质应回收或妥善处理。
住房城乡建设部办公厅关于工程建设强制性
国家规范《炼油化工工程项目规范 (征求意见稿)》公开征求意见的通知
根据《住房城乡建设部关于印发2021年工程建设规范标准编制及相关工作计划的通知》(建标函〔2021〕11号),我部组织中国石化工程建设有限公司等单位起草了工程建设强制性国家规范《炼油化工工程项目规范(征求意见稿)》(见附件)。现向社会公开征求意见。有关单位和公众可通过以下途径和方式反馈意见:
1.电子邮箱:huangping.sei@sinopec.com。
2.通信地址:北京市朝阳区安慧北里安园21号;邮政编码:100101。
意见反馈截止时间为2023年12月15日。
附件:《炼油化工工程项目规范(征求意见稿)》
住房城乡建设部办公厅
2023年11月14日





































