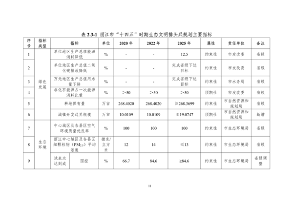
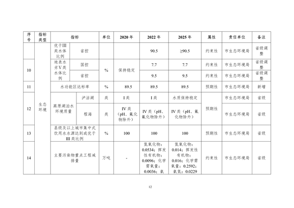
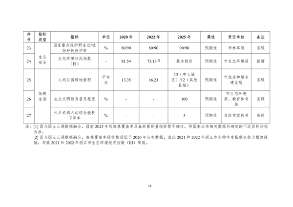
为深入贯彻习近平生态文明思想和习近平总书记考察云南重要讲话精神,落实好党中央、国务院和省委、省政府关于生态文明建设、深入打好污染防治攻坚战、碳达峰碳中和等决策部署,争当全省生态文明建设排头兵,筑牢长江上游重要生态安全屏障,云南省丽江市编制了《丽江市生态文明建设排头兵规划(2021-2025年)》(征求意见稿),现公开征求公众意见,公开征求意见公示期为2023年11月27日至12月5日。

































上一页123下一页
为深入贯彻习近平生态文明思想和习近平总书记考察云南重要讲话精神,落实好党中央、国务院和省委、省政府关于生态文明建设、深入打好污染防治攻坚战、碳达峰碳中和等决策部署,争当全省生态文明建设排头兵,筑牢长江上游重要生态安全屏障,云南省丽江市编制了《丽江市生态文明建设排头兵规划(2021-2025年)》(征求意见稿),现公开征求公众意见,公开征求意见公示期为2023年11月27日至12月5日。
































