北京市住房和城乡建设委员会印发《北京市建设系统空气重污染应急 预案(2023年修订)》,针对全市房屋建筑及市政基础设施在建工程施工现场扬尘治理以及空气重污染预警期间各项应急措施作出详细规定。
北京市建设系统空气重污染应急预案
(2023年修订)
为做好空气重污染天气应对工作,落实全市房屋建筑及市政基础设施在建工程(以下简称在建工程,不含铁路、公路、水利、园林绿化、通信、电力等专业工程)施工现场扬尘治理以及空气重污染预警期间各项应急措施,按照《北京市空气重污染应急预案(2023年修订)》要求,制定本预案(以下简称《应急预案》)。
一、应急措施
根据空气重污染预警级别,采取相应的应急措施。对因沙尘形成的空气重污染,按照《北京市沙尘暴天气应急预案(2022年修订)》执行。
(一)黄色预警
加大对施工工地、裸露地面、物料堆放等场所扬尘控制措施力度;施工工地按照绩效分级,差异化实施停止室外喷涂粉刷、护坡喷浆、建筑拆除、切割、土石方、道路设施防腐、道路沥青铺装等施工作业;对纳入空气重污染黄色预警期间应急减排清单的混凝土搅拌站企业,按照重污染天气重点行业绩效分级,实施差异化减排措施。
(二)橙色预警
加大对施工工地、裸露地面、物料堆放等场所扬尘控制措施力度;施工工地按照绩效分级,差异化实施停止室外喷涂粉刷、护坡喷浆、建筑拆除、切割、土石方、道路设施防腐、道路沥青铺装等施工作业,停止使用非道路移动机械(纯电动、氢燃料电池机械除外);建筑垃圾、渣土、砂石运输车辆禁止上路行驶(纯电动、氢燃料电池机械除外);对纳入空气重污染橙色预警期间应急减排清单的混凝土搅拌站企业,停止使用非道路移动机械(纯电动、氢燃料电池机械除外),同时按照重污染天气重点行业绩效分级,实施差异化减排措施。
(三)红色预警
加大对施工工地、裸露地面、物料堆放等场所扬尘控制措施力度;施工工地按照绩效分级,差异化实施停止室外喷涂粉刷、护坡喷浆、建筑拆除、切割、土石方、道路设施防腐、道路沥青铺装等施工作业,停止使用非道路移动机械(纯电动、氢燃料电池机械除外);建筑垃圾、渣土、砂石运输车辆禁止上路行驶(纯电动、氢燃料电池机械除外);对纳入空气重污染红色预警期间应急减排清单的混凝土搅拌站企业,停止使用非道路移动机械(纯电动、氢燃料电池机械除外),同时按照重污染天气重点行业绩效分级,实施差异化减排措施。
二、应急响应
(一)预警信息传达和预案启动
当市级空气重污染预警发布部门发布空气重污染预警信息后,市住房城乡建设委应急管理处及时传达到各区建设行政主管部门、各区房管局。各区建设行政主管部门、各区房管局接到预警信息后,应立即启动预案,并在第一时间将预警信息传达到本辖区相关单位,要求各单位按预警级别严格落实应急措施,并组织开展督促检查。
(二)预警响应
市、区两级建设行政主管部门要加强预警期间的执法检查,加大对施工工地扬尘管控的执法检查力度,发现违法违规行为依法从严处罚。
各区建设行政主管部门、各区房管局应按要求将预警期间工作信息数据报送市住房城乡建设委施工安全管理处;全市住建系统在应对空气重污染预警期间工作信息数据由市住房城乡建设委施工安全管理处汇总后按时报市空气重污染应急指挥部办公室。
(三)预警解除
当市级空气重污染预警发布部门发布预警解除信息后,市住房城乡建设委应急管理处及时向各区建设行政主管部门、各区房管局传达预警解除信息。各区建设行政主管部门、各区房管局在接到有关部门预警解除信息后,应立即向本辖区各相关单位传达预警解除信息。
三、组织保障
(一)加强组织领导
成立市建设系统空气重污染天气应对工作领导小组(以下简称“领导小组”)。组长由市住房城乡建设委分管扬尘治理的委领导担任。成员包括市住房城乡建设委施工安全管理处处长、市住房城乡建设委重点工程协调处处长、市住房城乡建设委应急管理处处长、市住房城乡建设委建筑节能与建筑材料管理处处长、市建设工程安全质量监督总站站长、市住房城乡建设宣传中心主任,各区住房城乡(市)建设委分管领导、经济技术开发区开发建设局分管领导、各区房管局分管领导。
(二)完善配套措施
各区建设行政主管部门、各区房管局要按《应急预案》要求,结合部门和辖区实际,认真制定本部门的空气重污染应急预案,在《应急预案》发布后20日内报送市住房城乡建设委备案,并向社会公布实施。
(三)强化应急值守
领导小组各成员单位要建立完善应急值守制度,各区建设行政主管部门、各区房管局的应急值班电话、800兆无线呼台、应急值守系统必须保持随时畅通状态。黄色预警时,各单位要保持备班备勤;橙色预警时,各单位要在日常值守的基础上,加强在岗值守力量;红色预警时,各单位要全天(含节假日)值守。同时,市住房城乡建设委应急管理处可根据实际工作需要适时组织有关成员单位进行联合值守办公,开展应急指挥、协调调度、检查督查等工作。
(四)严格督查考核
市住房城乡建设委施工安全管理处负责市建设系统空气重污染应急响应的督查考核工作。督查考核主要内容包括:是否制定本辖区系统空气重污染天气应对工作预案或措施,预警信息是否及时接收、传达,空气重污染预警期间各相关单位按预警级别落实应急措施的传达部署情况、措施落实检查情况等。
(五)加强宣传报道
市住房城乡建设宣传中心负责做好全系统在空气重污染应对工作方面的新闻宣传和媒体应对工作。根据需要,组织做好媒体接待,适时召开新闻发布会,正面引导社会舆论,主动回应社会关切。
本预案自发布之日起实施,《北京市建设系统空气重污染应急预案》(京建发〔2018〕493号)同时废止。
附件:1. 市建设系统空气重污染天气应对工作领导小组成员责任分工
2.市建设系统空气重污染期间保障民生、城市运行和重大活动的建设项目名单
附件1
市建设系统空气重污染天气应对工作领导小组成员责任分工
一、领导小组职责
负责组织、协调、指挥全市在建工程(不含铁路、公路、水利、园林绿化、通信、电力等专业工程)以及混凝土搅拌站企业应对空气重污染天气,指挥全系统做好空气重污染天气的应急响应工作。
二、领导小组组长职责
全面指挥协调全市建设系统空气重污染天气的应对工作。
三、市住房城乡建设委应急管理处职责
负责向各区建设行政主管部门、各区房管局及时传达空气重污染天气预警信息;负责《北京市建设系统空气重污染应急预案》的编制、发布、管理、修订工作;配合制定市建设系统空气重污染期间保障民生、城市运行和重大活动的建设项目名单,会同重点工程协调处报市空气重污染应急指挥部办公室;完成领导小组交办的其他工作。
四、市住房城乡建设委施工安全管理处职责
督促落实领导小组的决定;组织协调成员单位开展在建工程空气重污染天气的响应工作;制定本市施工工地绩效评级指标(“绿牌”工地相关管理规定),并对施工类建设项目开展绩效评级;制定空气重污染预警期间在建工程应急减排清单,指导各区制定相应区级清单;督促各区建设行政主管部门、各施工企业按照预警级别落实相应应急措施;组织各区建设行政主管部门开展空气重污染预警期间在建工程落实应急措施的抽查检查,汇总全系统在应对空气重污染预警期间工作信息数据并按要求报市空气重污染应急指挥部办公室;完成领导小组交办的其他工作。
五、市住房城乡建设委重点工程协调处职责
牵头组织制定市建设系统空气重污染期间保障民生、城市运行和重大活动的建设项目名单;完成领导小组交办的其他工作。
六、市住房城乡建设委建筑节能与建筑材料管理处职责
负责制定空气重污染预警期间混凝土搅拌站企业应急减排清单,对混凝土搅拌站企业开展绩效评级,指导各区制定“一厂一策”应急预案,制定相应区级清单;组织混凝土搅拌站企业按照预警级别落实相应应急措施;完成领导小组交办的其他工作。
七、市建设工程安全质量监督总站职责
组织开展空气重污染预警期间全市在建工程落实空气重污染预警应急措施的抽查工作;完成领导小组交办的其他工作。
八、市住房城乡建设宣传中心职责
负责对全系统开展空气重污染应对工作进行宣传报道,制定新闻发布方案,组织媒体接待和新闻发布活动,引导媒体进行正面宣传,主动回应社会关切;完成领导小组交办的其他工作。
九、各区住房城乡(市)建设委、经济技术开发区开发建设局、各区房管局职责
负责将预警信息传达到本辖区各在建工程施工单位、各混凝土搅拌站企业;组织制定空气重污染预警期间本辖区混凝土搅拌站企业应急减排清单,对本辖区混凝土搅拌站企业开展绩效评级,组织制定“一厂一策”应急预案,组织本辖区混凝土搅拌站企业按照预警级别落实相应应急措施;组织制定空气重污染预警期间本辖区在建工程应急减排清单,对本辖区在建工程开展绩效评级,组织本辖区在建工程按照预警级别落实相应应急措施;组织对本辖区在建工程、混凝土搅拌站企业措施落实情况进行检查;负责收集本辖区空气重污染预警期间应急响应工作信息数据并按要求报送市住房城乡建设委施工安全管理处;完成领导小组交办的其他工作。
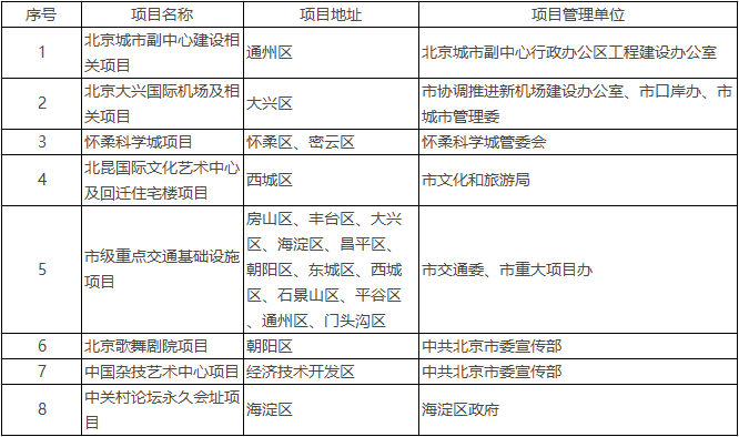
市建设系统空气重污染期间保障民生、城市运行和重大活动的建设项目名单
(2023年11月17日)
